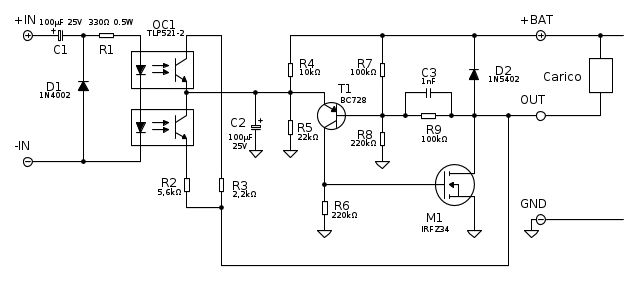
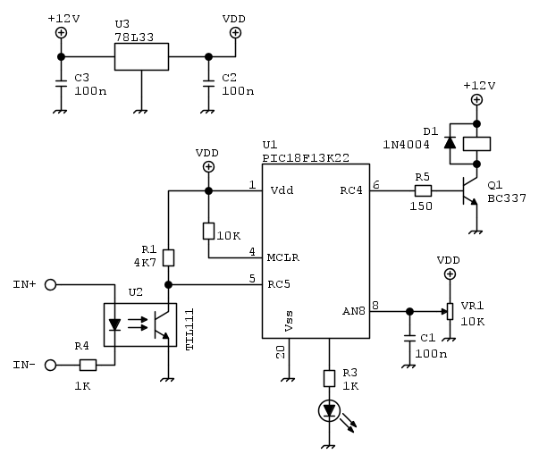
versione minimale full-analog
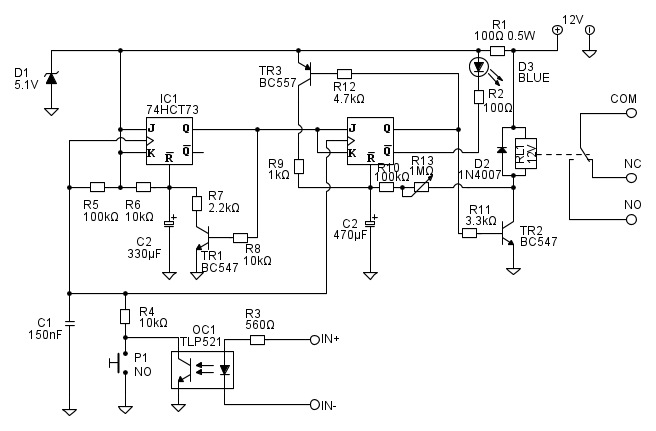
questo invece è il test set-up del filmato
dove Rx serve a scaricare C1 ed è necessaria solo se non c'è qualcos'altro che fa la stessa funzione (e.g. la lampada abbagliante che condivide il pulsante)
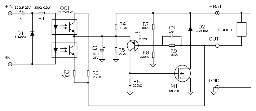
E questo è la prova che l'obbrobrio sopra schematizzato funziona
si vede che reagisce ai "doppio click" mentre ignora bel bello pressioni singole anche prolungate.
Ora solo alcune note:
i) manca il timer di 5min, temporizzazioni "così lunghe" in analogico sono poco affidabili, inoltre complicherebbe troppo il tutto. Se si fa così deve essere proprio minimo, altrimenti non ne vale la pena.
ii) Benché alle prove si sia dimostrato piuttosto insensibile alle variazioni di tensione di alimentazione funzionando tra 9V e 15V senza apprezzabili variazioni, e anche se le simulazioni lo mostrino anche piuttosto insensibile alle variazioni di Vth del MOS e della temperatura, sebbene tutto ciò dicevo, il circuito non l'ho studiato a sufficienza per decretarlo "affidabile" e inoltre ci sono alcune cose (tipo R6 un po' troppo elevata) che non mi piacciono molto.
iii) comunque funziona
iv) indubbiamente se lo dovessi fare "sul serio" lo farei a uP

Elettrotecnica e non solo (admin)
Un gatto tra gli elettroni (IsidoroKZ)
Esperienza e simulazioni (g.schgor)
Moleskine di un idraulico (RenzoDF)
Il Blog di ElectroYou (webmaster)
Idee microcontrollate (TardoFreak)
PICcoli grandi PICMicro (Paolino)
Il blog elettrico di carloc (carloc)
DirtEYblooog (dirtydeeds)
Di tutto... un po' (jordan20)
AK47 (lillo)
Esperienze elettroniche (marco438)
Telecomunicazioni musicali (clavicordo)
Automazione ed Elettronica (gustavo)
Direttive per la sicurezza (ErnestoCappelletti)
EYnfo dall'Alaska (mir)
Apriamo il quadro! (attilio)
H7-25 (asdf)
Passione Elettrica (massimob)
Elettroni a spasso (guidob)
Bloguerra (guerra)






pigreco]=π
...ma ad oggi non sono riuscito a convincerlo... 

