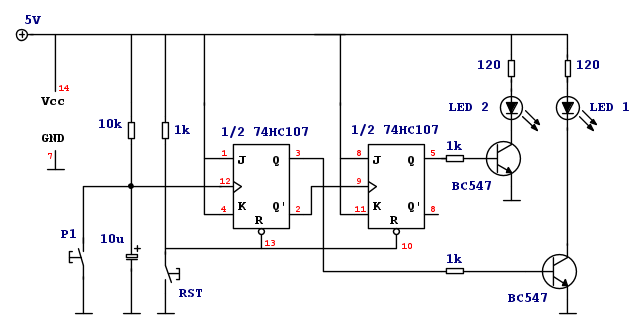
Versione con hc107.
Premendo P1 si ha la sequenza di accensione dei led, ciclicamente, mentre premendo in qualsiasi momento il RST si riporta lo stato dei FF a 0, spegnendo i LED.
Accensione alternata di due led comandata da un pulsante
Moderatori:
carloc,
g.schgor,
BrunoValente,
IsidoroKZ
1
voti
Se vuoi usare quel MOS puoi usare uno schema del genere.
Una Vgs di circa 2.5V dovrebbe accendere bene il MOS come da datasheet, la corrente di on erogata dai FF in questo caso è inferiore, dunque si risparmia anche un po' di energia rispetto al caso precedente (uno dei vantaggi dei MOS).
Se vuoi comprare tutti resistori identici puoi usare 10k anche per il resistore di reset (che ora è a 1k), cosi' devi comprare solo 2 tipi di valori, 6 resistori da 10k e 2 da 120, tutti 1/4 di W vanno benissimo.
L'elettrolitico puoi prenderlo da 16V, o 25V, come preferisci.
I led sono dimensionati per 2V@25mA.
Se mai lo costruissi poi fammi sapere come è andata, cosi' facciamo anche un paio di misure
P.S. Ringrazia anche
simo85 che ha suggerito l'uso del 74HC107 con clock triggerato 
Una Vgs di circa 2.5V dovrebbe accendere bene il MOS come da datasheet, la corrente di on erogata dai FF in questo caso è inferiore, dunque si risparmia anche un po' di energia rispetto al caso precedente (uno dei vantaggi dei MOS).
Se vuoi comprare tutti resistori identici puoi usare 10k anche per il resistore di reset (che ora è a 1k), cosi' devi comprare solo 2 tipi di valori, 6 resistori da 10k e 2 da 120, tutti 1/4 di W vanno benissimo.
L'elettrolitico puoi prenderlo da 16V, o 25V, come preferisci.
I led sono dimensionati per 2V@25mA.
Se mai lo costruissi poi fammi sapere come è andata, cosi' facciamo anche un paio di misure

P.S. Ringrazia anche

-

rusty
4.075 2 9 11 - Utente disattivato per decisione dell'amministrazione proprietaria del sito
- Messaggi: 1578
- Iscritto il: 25 gen 2009, 13:10
0
voti

P.s. Mi baso solo sul disegno, non ho letto il datasheet.
"Non farei mai parte di un club che accettasse la mia iscrizione" (G. Marx)
-

claudiocedrone
21,3k 4 7 9 - Master EY

- Messaggi: 15302
- Iscritto il: 18 gen 2012, 13:36
0
voti
P.s. Scusa se insisto..."Non farei mai parte di un club che accettasse la mia iscrizione" (G. Marx)
-

claudiocedrone
21,3k 4 7 9 - Master EY

- Messaggi: 15302
- Iscritto il: 18 gen 2012, 13:36
1
voti
Come puoi vedere qui : http://en.wikipedia.org/wiki/MOSFET#Circuit_symbols
e qui: http://www.fairchildsemi.com/ds/BS/BS170.pdf
Il simbolo è giusto e le connessioni anche; non capisco tutto questo dubbio
e qui: http://www.fairchildsemi.com/ds/BS/BS170.pdf
Il simbolo è giusto e le connessioni anche; non capisco tutto questo dubbio

-

rusty
4.075 2 9 11 - Utente disattivato per decisione dell'amministrazione proprietaria del sito
- Messaggi: 1578
- Iscritto il: 25 gen 2009, 13:10
Chi c’è in linea
Visitano il forum: Nessuno e 55 ospiti

Elettrotecnica e non solo (admin)
Un gatto tra gli elettroni (IsidoroKZ)
Esperienza e simulazioni (g.schgor)
Moleskine di un idraulico (RenzoDF)
Il Blog di ElectroYou (webmaster)
Idee microcontrollate (TardoFreak)
PICcoli grandi PICMicro (Paolino)
Il blog elettrico di carloc (carloc)
DirtEYblooog (dirtydeeds)
Di tutto... un po' (jordan20)
AK47 (lillo)
Esperienze elettroniche (marco438)
Telecomunicazioni musicali (clavicordo)
Automazione ed Elettronica (gustavo)
Direttive per la sicurezza (ErnestoCappelletti)
EYnfo dall'Alaska (mir)
Apriamo il quadro! (attilio)
H7-25 (asdf)
Passione Elettrica (massimob)
Elettroni a spasso (guidob)
Bloguerra (guerra)


