e
del regolatore siano invertiti, è possibile?edit: quel condensatore su
non dovrebbe peggiorare la stabilità?
Moderatori:
carloc,
g.schgor,
BrunoValente,
IsidoroKZ
e
del regolatore siano invertiti, è possibile?
non dovrebbe peggiorare la stabilità?

).
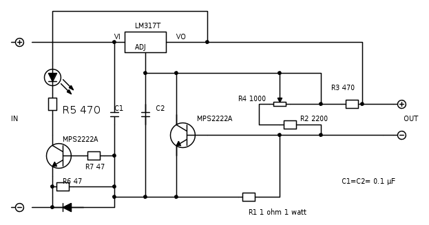
Marco9463 ha scritto:La corrente che scorre in R1 e la corrente di carica delle batterie.. Ora... Questa corrente dopo R1 va a finire in R6 ?
Marco9463 ha scritto:Non capisco che corrente scorre in R6
Marco9463 ha scritto:quanto sia alto il potenziale dopo la resistenza 1, perché se questofosse maggiore diraggiungesse0,60,7 volt la corrente attraverserebbe per la maggior parte il diodo, in parallelo con R6...
Marco9463 ha scritto:Ragazzi potete illustrarmi le correnti di questo circuito durante la carica e a carica completa?

FedericoSibona ha scritto:quali vantaggi può portare ciò?