Un collega mi ha chiesto se lo aiutavo a realizzare un piccolo circuito per risolvere il seguente problema.
In un terreno terrazzato per portare l'acqua da un livello inferiore ad uno superiore usa una pompa alimentata da una batteria d'auto. Per proteggere la batteria voleva però che a 11 volt la batteria venisse sconnessa.
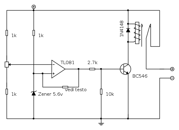
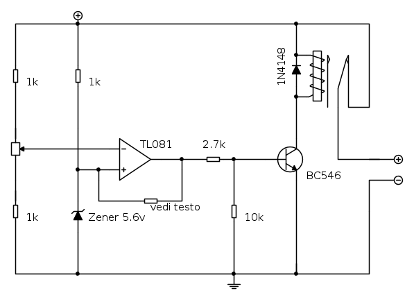
Il primo circuito che mi è venuto in mente in mente è un comparatore con un Operazionale che confronta la tensione della batteria in scarica con una di riferimento .
L'uscita dell'operazionale , pilota un transistor usato come interruttore il quale a sua volta , quando è in saturazione , permette ad un relè di eccitarsi e "staccare" il carico.
Ecco il circuito :
Per poter sperimentare il circuito ho collegato un aspirapolvere da auto che assorbe circa 1,6 ampere (la pompa del mio collega assorbe circa 2 A , ma non avevo altro sottomano) . Come alimentazione ho usato un alimentatore variabile che eroga 2,5 A nel range 9-14 volt.
Facendo , quindi calare la tensione da 12.8 a 11 volt speravo che il relè staccasse in modo netto. In realtà questo succede solo quando giro il potenziometro a zero di colpo , ma la batteria ha un suo tempo di scarica molto piu' lento , per fortuna
Ho pensato allora di separare la tensione di alimentazione del circuito con un regolatore LM7809 , in modo che non subisse influenze dalla batteria , lasciando solo il ramo collegato al pin 2 del comparatore TL081 , collegato alla batteria ..... la vibrazione diminuisce ma non come vorrei.
In un pdf che avevo ho trovato un circuito che fa uso di un mosfet invece che del relè . Una volta realizzato e provato anche questo ha uno strano comportamento in quanto sembra che il mosfet non si inneschi , cioè non va in conduzione , dando una tensione positiva sul GATE (forse non è sufficentemente grande la tensione dell'impulso). Allora sono tornato sul relè e mi piacerebbe realizzarlo in questo modo.
Riuscite a darmi qualche dritta affinchè sto benedetto relè , stacchi quando la tensione della batteria è a circa 11 volt , in modo netto e senza vibrazioni ??
grazie
ciao
daniele

Elettrotecnica e non solo (admin)
Un gatto tra gli elettroni (IsidoroKZ)
Esperienza e simulazioni (g.schgor)
Moleskine di un idraulico (RenzoDF)
Il Blog di ElectroYou (webmaster)
Idee microcontrollate (TardoFreak)
PICcoli grandi PICMicro (Paolino)
Il blog elettrico di carloc (carloc)
DirtEYblooog (dirtydeeds)
Di tutto... un po' (jordan20)
AK47 (lillo)
Esperienze elettroniche (marco438)
Telecomunicazioni musicali (clavicordo)
Automazione ed Elettronica (gustavo)
Direttive per la sicurezza (ErnestoCappelletti)
EYnfo dall'Alaska (mir)
Apriamo il quadro! (attilio)
H7-25 (asdf)
Passione Elettrica (massimob)
Elettroni a spasso (guidob)
Bloguerra (guerra)









