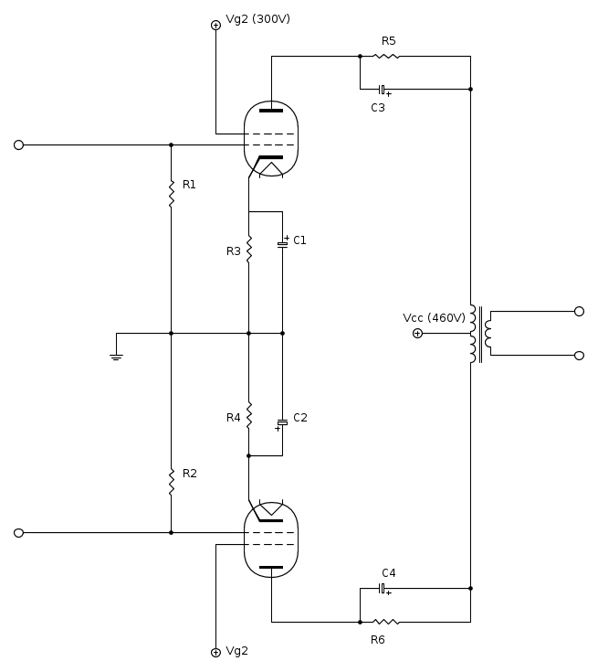
La cella RC sull'anodo serve ad avere la stessa retta di carico sia in continua che in alternata così sono sicuro che il punto di lavoro sia quello che voglio io
Stadio invertitore di fase
Moderatori:
carloc,
g.schgor,
BrunoValente,
IsidoroKZ
40 messaggi
• Pagina 2 di 4 • 1, 2, 3, 4
1
voti
Lo schema dello stadio finale è il seguente:
La cella RC sull'anodo serve ad avere la stessa retta di carico sia in continua che in alternata così sono sicuro che il punto di lavoro sia quello che voglio io
La cella RC sull'anodo serve ad avere la stessa retta di carico sia in continua che in alternata così sono sicuro che il punto di lavoro sia quello che voglio io
9
voti
Beh per lo schema magari fanne un bell'articolo su EY quando sarà finito e funzionante, non è indispensabile per progettare l'alimentatore.
Se usi un raddrizzatore con filtro ad ingresso capacitivo direi che ti serve un secondario da 325V che raddrizzati stimerei in circa 450V sotto carico. A vuoto mi aspetterei un 5-10% in più e avresti intorno 480-500V che mi pare ragionevole.
Dimensionare il trasformatore per la massima potenza continua in genere porta ad averlo piuttosto sovradimensionato per l'uso tipico audio (picchi ma potenza media ben più bassa) ma questa è una scelta che devi fare tu anche in base all'uso che prevedi.
Sarebbero 350mAx1,8=630mA di corrente nominale, come dire 200VA solo per il secondario alta tensione.
Certo che anche un filtro ad ingresso induttivo e/o LC potrebbe essere interessante ma devi anche vedere se trovi le induttanze necessarie.
Insomma un progetto è sempre un compromesso tra varie esigenze tecniche e/o economiche...
P.S. quel finale mi pare con un po' troppe resistenze
quei gruppi R/C sulle placche sprecano un sacco di potenza...sei sicuro che facciano quello che hai in mente?
Anche la polarizzazione di catodo con i gruppi R/C è una stufa e inoltre direi che in classe AB non essendo a valor medio nullo la variazione di corrente di placca, si sposta anche il punto di lavoro con il segnale, tra l'altro mi pare si sposti verso la classe B/C , a diminuire l'angolo di conduzione.
Io andrei con bias negativo alle griglie e catodi allo zero volt...
Dai un occhio ad esempio qui per qualche idea
Se usi un raddrizzatore con filtro ad ingresso capacitivo direi che ti serve un secondario da 325V che raddrizzati stimerei in circa 450V sotto carico. A vuoto mi aspetterei un 5-10% in più e avresti intorno 480-500V che mi pare ragionevole.
Dimensionare il trasformatore per la massima potenza continua in genere porta ad averlo piuttosto sovradimensionato per l'uso tipico audio (picchi ma potenza media ben più bassa) ma questa è una scelta che devi fare tu anche in base all'uso che prevedi.
Sarebbero 350mAx1,8=630mA di corrente nominale, come dire 200VA solo per il secondario alta tensione.
Certo che anche un filtro ad ingresso induttivo e/o LC potrebbe essere interessante ma devi anche vedere se trovi le induttanze necessarie.
Insomma un progetto è sempre un compromesso tra varie esigenze tecniche e/o economiche...
P.S. quel finale mi pare con un po' troppe resistenze
Anche la polarizzazione di catodo con i gruppi R/C è una stufa e inoltre direi che in classe AB non essendo a valor medio nullo la variazione di corrente di placca, si sposta anche il punto di lavoro con il segnale, tra l'altro mi pare si sposti verso la classe B/C , a diminuire l'angolo di conduzione.
Io andrei con bias negativo alle griglie e catodi allo zero volt...
Dai un occhio ad esempio qui per qualche idea
Se ti serve il valore di beta: hai sbagliato il progetto!
6
voti
carloc ha scritto:...Rk=Ra in questo modo il guadagno vale approssimativamente +1 visto al catodo e -1 visto all'anodo.
Approssimativamente perché il realtà quel circuito è molto meno "anti-simmetrico" di quello che sembra.
In effetti le espressioni dei due guadagni Va/Vg e Vk/Vg tendono ad essere uguali in modulo se Rk=Ra ma l'uscita sull'anodo ha una resistenza interna circa uguale ad Rk. Invece vedendo nel catodo vedi 1/gm||Rk che tipicamente sarà molto minore dell'altra a causa della reazione di tensione presente. Visto dall'anodo invece abbiamo una reazione di corrente.
Poi c'è anche da dire che tutto ciò è vero nell'ipotesi di ra (resistenza differenziale di uscita della valvola) "infinita", ma è noto che questo non è molto vero con le valvole.
Mmmm... direi invece che con i triodi, così come con i fet e i mosfet, se trascuriamo le capacità parassite (in genere si può fare), i due segnali in uscita sono rigorosamente uguali e di segno opposto. Questo è dovuto semplicemente al fatto che la corrente anodica (o di drain) è rigorosamente uguale a quella catodica (o di source) visto che la corrente di griglia (o di gate) è sempre nulla e quindi, se i due carichi sono uguali, le due correnti producono uguali tensioni di segno opposto. Questo ovviamente vale sia per le componenti continue che per i segnali.
Con i transistor l'uguaglianza è meno rigorosa a causa della corrente di base non nulla che nell'emettitore si somma a quella proveniente dal collettore.
-

BrunoValente
39,6k 7 11 13 - G.Master EY

- Messaggi: 7796
- Iscritto il: 8 mag 2007, 14:48
0
voti
L'idea con le celle RC sul catodo e sull'anodo era quella di mantenere la stessa retta di carico sia dinamicamente sia staticamente: in pratica le due resistenze vanno insieme a formare la resistenza di carico che la valvola vede in DC mentre il trasformatore è il carico che la valvola vede in AC (dato che le resistenze sono bypassate dai condensatori), così non ho bisogno di distinguere le fra retta di carico statica e dinamica dato che con opportuni valori delle resistenze posso farle coincidere.
Comunque hai ragione, adesso che ci penso la corrente di uscita a valore medio positivo quindi ho anche un corrente in continua che si va a sommare a quella di polarizzazione... a questo punto andrò di fixed bias anche se mi complicherà un po' (solo un po') l'alimentatore.
Sarà dura trovare il trasformatore adatto per l'alimentatore, purtroppo è proprio la reperibilità dei trasformatori che mi ha bloccato negli altri progetti con le valvole...
Grazie mille per l'aiuto che mi dai.
Comunque hai ragione, adesso che ci penso la corrente di uscita a valore medio positivo quindi ho anche un corrente in continua che si va a sommare a quella di polarizzazione... a questo punto andrò di fixed bias anche se mi complicherà un po' (solo un po') l'alimentatore.
Sarà dura trovare il trasformatore adatto per l'alimentatore, purtroppo è proprio la reperibilità dei trasformatori che mi ha bloccato negli altri progetti con le valvole...
Grazie mille per l'aiuto che mi dai.
1
voti
BrunoValente ha scritto:...
Mmmm... direi invece che con i triodi, così come con i fet e i mosfet,[...] la corrente anodica (o di drain) è rigorosamente uguale a quella catodica [...] se i due carichi sono uguali [...] producono uguali tensioni di segno opposto.[...]
e direi che hai perfettamente ragione
Dici giustamente se il carichi sono uguali...se invece varia qualcosa il comportamento non è troppo uguale, se ad esempio nello stadio a valle Vgk diventa positiva ed assorbe qualcosa, sull'anodo varia quasi solo la Va, mentre sul catodo si ripercuote sia su Va che Vk
Se ti serve il valore di beta: hai sbagliato il progetto!
1
voti
* Gloriosa testata ibrida anni 70' in mio possesso, ricostruendone lo schema ho scoperto essere praticamente un AC30 col primo stadio dei due "canali" fatto con dei BF184 al posto delle originali EF86 e 1/2 ECC 83
"Non farei mai parte di un club che accettasse la mia iscrizione" (G. Marx)
-

claudiocedrone
21,3k 4 7 9 - Master EY

- Messaggi: 15302
- Iscritto il: 18 gen 2012, 13:36
0
voti
Per claudiocicerone: guarda, anche con le modifiche suggerite da carloc questo amplificatore è ben lontano da uno per hifi come distorsioni proprio perché per le finali ho preferito la potenza alla distorsione è ho tracciato una retta con un carico che molti definirebbero folle (1,2k Ohm) per sfruttare al massimo le correnti che la 6550 è in grado di erogare (esco anche dal limite di dissipazione, anche se per pochissimi valori di Vg1), il tutto dovrebbe essere in grado di erogare circa 110W efficaci (ripeto, la distorsione non mi importa più di tanto anche perché poi riesce a caratterizzare il suono che esce dall'ampli aggiungendo armoniche in più).
Ho letto su internet che se dimesniono i condensatori di filtro per avere un impedenza all'alternata di circa 1/100 del carico più basso che posso avere in uscita non dovrei avere grossi problemi (però ho paura che verrebbero delle capacità immense
).
Ho letto su internet che se dimesniono i condensatori di filtro per avere un impedenza all'alternata di circa 1/100 del carico più basso che posso avere in uscita non dovrei avere grossi problemi (però ho paura che verrebbero delle capacità immense
0
voti
Ok ho provato a simulare un amplificatore filtrato con condensatore in parallelo al carico ma se con la resistenza di carico più alta il ripple è praticamente inesistente, quando ho la resistenza minima diventa di quasi 10Vpp
decisamente troppi, certo bisogna anche pensare che il carico minimo non lo avrò continuamente ma solo con i picchi di segnale quindi forse quel ripple non disturba più di tanto, che dite?
PS: per il trasformatore di alimentazione ho pensato di farmene avvolgere uno "custom" dato che ho bisogno di due secondari (uno per la vcc e uno per la tensione di griglia), secondo voi sto sotto i 70€?
PS: per il trasformatore di alimentazione ho pensato di farmene avvolgere uno "custom" dato che ho bisogno di due secondari (uno per la vcc e uno per la tensione di griglia), secondo voi sto sotto i 70€?
0
voti
P.s. I condensatori di livellamento nei valvolari difficilmente superano i 50 uF anche coi raddrizzatori a stato solido... perché ti escono capacità enormi ? Fatti una bella scorpacciata di schemi...
Ultima modifica di
claudiocedrone il 27 ago 2013, 19:20, modificato 1 volta in totale.
"Non farei mai parte di un club che accettasse la mia iscrizione" (G. Marx)
-

claudiocedrone
21,3k 4 7 9 - Master EY

- Messaggi: 15302
- Iscritto il: 18 gen 2012, 13:36
40 messaggi
• Pagina 2 di 4 • 1, 2, 3, 4
Chi c’è in linea
Visitano il forum: Nessuno e 173 ospiti

Elettrotecnica e non solo (admin)
Un gatto tra gli elettroni (IsidoroKZ)
Esperienza e simulazioni (g.schgor)
Moleskine di un idraulico (RenzoDF)
Il Blog di ElectroYou (webmaster)
Idee microcontrollate (TardoFreak)
PICcoli grandi PICMicro (Paolino)
Il blog elettrico di carloc (carloc)
DirtEYblooog (dirtydeeds)
Di tutto... un po' (jordan20)
AK47 (lillo)
Esperienze elettroniche (marco438)
Telecomunicazioni musicali (clavicordo)
Automazione ed Elettronica (gustavo)
Direttive per la sicurezza (ErnestoCappelletti)
EYnfo dall'Alaska (mir)
Apriamo il quadro! (attilio)
H7-25 (asdf)
Passione Elettrica (massimob)
Elettroni a spasso (guidob)
Bloguerra (guerra)


