Buongiorno a tutti gli utenti di questo fantastico Forum avrei un aiuto da chiedervi, se posso, vi espongo il mio problema.
tempo fa mi è stato realizzato un circuito che controlla un motorino nei vari sensi di marcia al raggiungimento dei fine corsa SW1 & SW2 il motore si ferma. fin qui tutto bene, solo che io vorrei che al raggiungimento di SW2 si interrompesse l'alimentazione in ingresso dei due regolatori in buona sostanza non vorrei avere assorbimenti a riposo.
Il circuito funziona così (dando il sottochiave il motorino inizia a muoversi al raggiungimento di SW1 si ferma, ritogliendo il sottochiave il motore inverte il senso di marcia fino al raggiungimento di SW2 interrompendo la sua corsa)
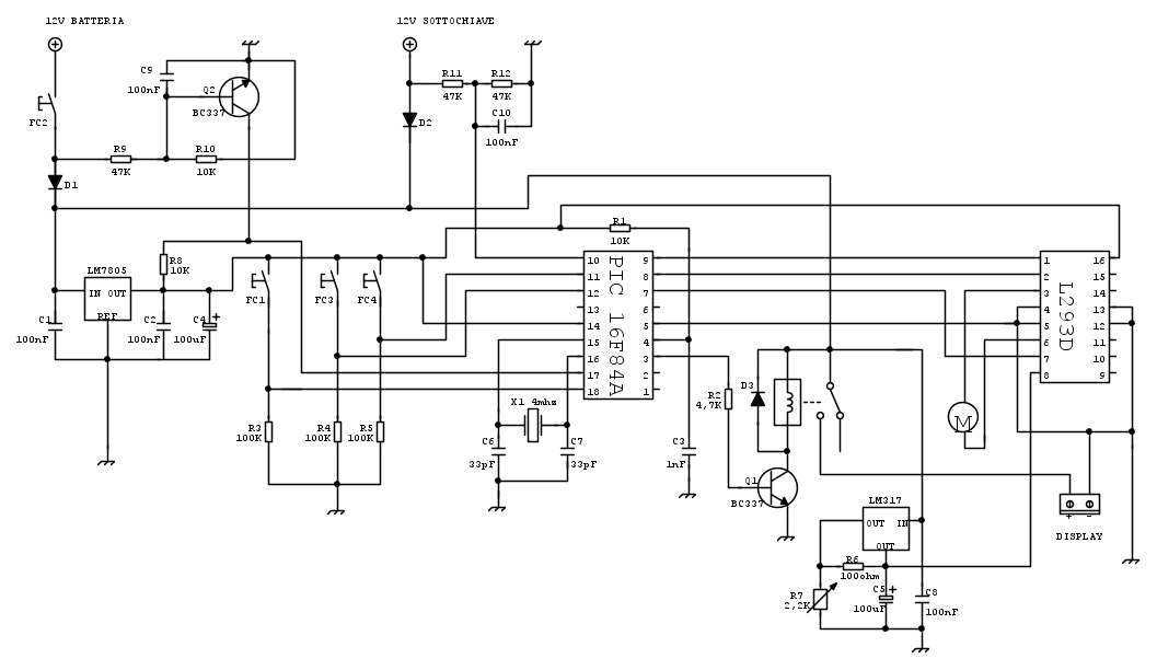
il circuito originale funzionante ma sempre alimentato è il seguente:
SCHEMA VECCHIO
P.S.
un mio amico ha provato a modificarlo in questo modo:
SCHEMA MODIFICATO
con questa modifica a finecorsa chiuso SW2 (contatto aperto) l'interruzione dell'alimentazione in entrambi i regolatori c'è ma quando vado a dare il sottochiave il motorino non riparte, a meno che SW2 non lo riapra (contatto chiuso) allora si aziona il tutto..
cosa c'è che non va ?
sperando in un vostro aiuto mando tanti saluti.
Ciua e grazie
Modifica circuito
Moderatori:
carloc,
g.schgor,
BrunoValente,
IsidoroKZ
9 messaggi
• Pagina 1 di 1
3
voti
Cosi' come questo tuo progetto che dura ormai da oltre due anni senza esiti positivi, vedo che ancora non hai letto ed imparato ad osservare le regole del forum.
Quando si richiede la modifica di un circuito (e comunque in ogni caso serva) lo schema deve essere postato usando Fidocadj, onde permettere a chi interverra' di apportare le necessarie modifiche senza doverlo ridisegnare e perdere il proprio tempo.
In piu' esistendo un PIC nello schema, e' necessario vedere come e' stato programmato.
Queste cose ti sono gia' state dette e ripetute ma continui ad ignorarle quindi, se continuerai a farlo, il thread si chiude qui.
Quando si richiede la modifica di un circuito (e comunque in ogni caso serva) lo schema deve essere postato usando Fidocadj, onde permettere a chi interverra' di apportare le necessarie modifiche senza doverlo ridisegnare e perdere il proprio tempo.
In piu' esistendo un PIC nello schema, e' necessario vedere come e' stato programmato.
Queste cose ti sono gia' state dette e ripetute ma continui ad ignorarle quindi, se continuerai a farlo, il thread si chiude qui.
marco
0
voti
io chiedevo una modifica elettronica non una modifica software.
-

carlo201983
-2 3 - New entry

- Messaggi: 66
- Iscritto il: 14 apr 2011, 14:51
-2
voti
detto questo non ho problemi a postare lo schema in FIDO.. (ho lo schema solo del modificato, del vecchio no)
basta chiederle moderatamente le cose
Schema modificato

-

carlo201983
-2 3 - New entry

- Messaggi: 66
- Iscritto il: 14 apr 2011, 14:51
2
voti
carlo201983 ha scritto:marco438 partendo dal presupposto che non serve agitarsi
frequentando milioni di forum risulta difficile memorizzarsi tutti i regolamenti, NON CREDI ?
Non sapevo che tu fossi tanto impegnato.
Comunque no, non credo, non sono per nulla agitato e quando non ricordo qualcosa me lo vado a rileggere .
marco
-1
voti
si ma chi è che si diverte a darmi i voti negativi ?? sembra l'asilo nido..
e meno male che dovremmo parlare di cose tecniche..

e meno male che dovremmo parlare di cose tecniche..

-

carlo201983
-2 3 - New entry

- Messaggi: 66
- Iscritto il: 14 apr 2011, 14:51
2
voti
Non è di nostro interesse su quanti forum tu sei presente, a noi basta che rispetti le regole di questo e con questa frase: ma su questo forum non è vietato quotare ? dimostri, una volta di più, di non averle lette.
-

FedericoSibona
5.022 3 5 8 - Master

- Messaggi: 3951
- Iscritto il: 19 mar 2013, 11:43
9 messaggi
• Pagina 1 di 1
Chi c’è in linea
Visitano il forum: Nessuno e 65 ospiti

Elettrotecnica e non solo (admin)
Un gatto tra gli elettroni (IsidoroKZ)
Esperienza e simulazioni (g.schgor)
Moleskine di un idraulico (RenzoDF)
Il Blog di ElectroYou (webmaster)
Idee microcontrollate (TardoFreak)
PICcoli grandi PICMicro (Paolino)
Il blog elettrico di carloc (carloc)
DirtEYblooog (dirtydeeds)
Di tutto... un po' (jordan20)
AK47 (lillo)
Esperienze elettroniche (marco438)
Telecomunicazioni musicali (clavicordo)
Automazione ed Elettronica (gustavo)
Direttive per la sicurezza (ErnestoCappelletti)
EYnfo dall'Alaska (mir)
Apriamo il quadro! (attilio)
H7-25 (asdf)
Passione Elettrica (massimob)
Elettroni a spasso (guidob)
Bloguerra (guerra)



