Scusate per corretteza lo posto pure qui. Non avevo notato le risposte.
alimentatore 24 V 12V
Moderatori:
carloc,
g.schgor,
BrunoValente,
IsidoroKZ
14 messaggi
• Pagina 2 di 2 • 1, 2
0
voti
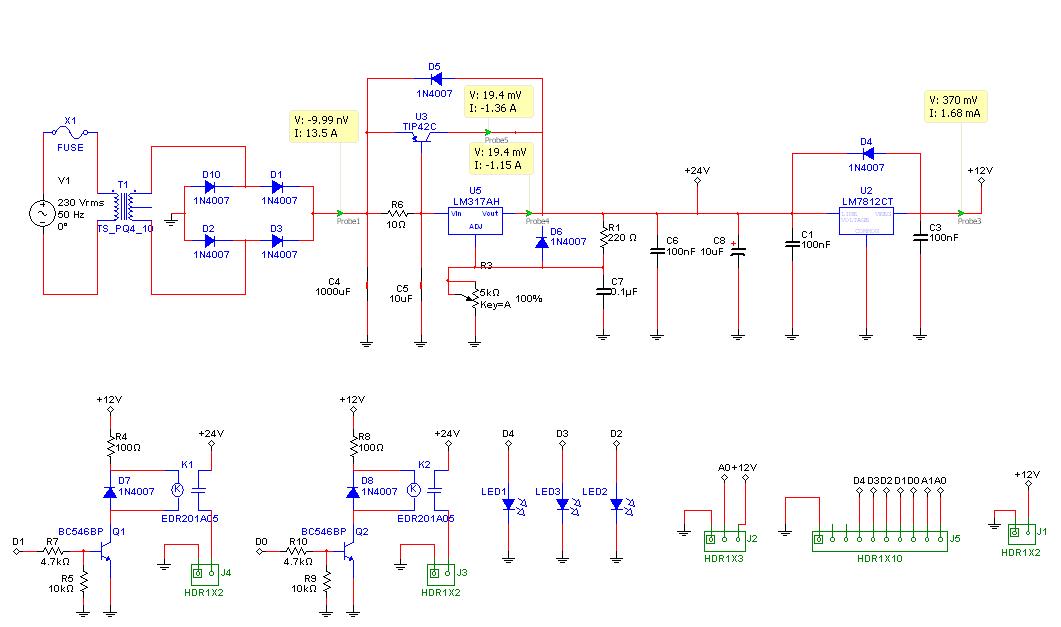
marco438 ha scritto:Bello, ci sono un sacco di condensatori......poi, per il resto e' difficile capire perche' sia stato progettato in quel modo anche ammesso che si debbano ottenere due (o piu') tensioni diverse.
Mi puoi dare qualche suggerimento?
2
voti
AcmeMan ha scritto:Mi puoi dare qualche suggerimento?
Volentieri!
1) Lascia perdere i simulatori (quei nanovolt e ampere in giro per lo schema fanno male al cuore)
2) Disegna la parte importante del circuito in fidocad.
Per usare proficuamente un simulatore, bisogna sapere molta più elettronica di lui
Plug it in - it works better!
Il 555 sta all'elettronica come Arduino all'informatica! (entrambi loro malgrado)
Se volete risposte rispondete a tutte le mie domande
Plug it in - it works better!
Il 555 sta all'elettronica come Arduino all'informatica! (entrambi loro malgrado)
Se volete risposte rispondete a tutte le mie domande
0
voti
karl246 ha scritto:
l'LM317 dello schema dovrebbe tirare fuori almeno
(24 V/18Ohm)+(12 V/100Ohm) = 1,3A + 1,2A = 2,5A
Forse il calcolo è da rivedere
Mamma che cantonata che ho preso.... il sonno fa brutti scherzi! grazie FedericoSibona :)
14 messaggi
• Pagina 2 di 2 • 1, 2
Chi c’è in linea
Visitano il forum: Nessuno e 48 ospiti

Elettrotecnica e non solo (admin)
Un gatto tra gli elettroni (IsidoroKZ)
Esperienza e simulazioni (g.schgor)
Moleskine di un idraulico (RenzoDF)
Il Blog di ElectroYou (webmaster)
Idee microcontrollate (TardoFreak)
PICcoli grandi PICMicro (Paolino)
Il blog elettrico di carloc (carloc)
DirtEYblooog (dirtydeeds)
Di tutto... un po' (jordan20)
AK47 (lillo)
Esperienze elettroniche (marco438)
Telecomunicazioni musicali (clavicordo)
Automazione ed Elettronica (gustavo)
Direttive per la sicurezza (ErnestoCappelletti)
EYnfo dall'Alaska (mir)
Apriamo il quadro! (attilio)
H7-25 (asdf)
Passione Elettrica (massimob)
Elettroni a spasso (guidob)
Bloguerra (guerra)



