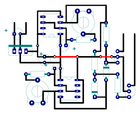
salve, ho trovato in rete questo schema, ma non riesco a comprendere il suo funzionamento, qualcuno puo spiegarmelo?
posto lo schema come immagine perche non ho avuto il tempo di riscriverlo il fidocadj
il 555 di sinistra stabilisce quale led far accendere, il secondo il base alla frequenza decide quanti flash, ma non riesco a capire in che modo il primo decice quale led accendere, o meglio le strade che fanno i segnali per far scattare i 2 transistor.
poi un'altra cosa non mi è chiara, i due tranistor sono differenti, uno è P e l'altro è N, ma forniscono entrambi la massa hai led... come mai?
qui c'è il video di come funziona
Spiegazione schema elettrico
Moderatori:
carloc,
g.schgor,
BrunoValente,
IsidoroKZ
18 messaggi
• Pagina 1 di 2 • 1, 2
1
voti
Ciao
calida82.
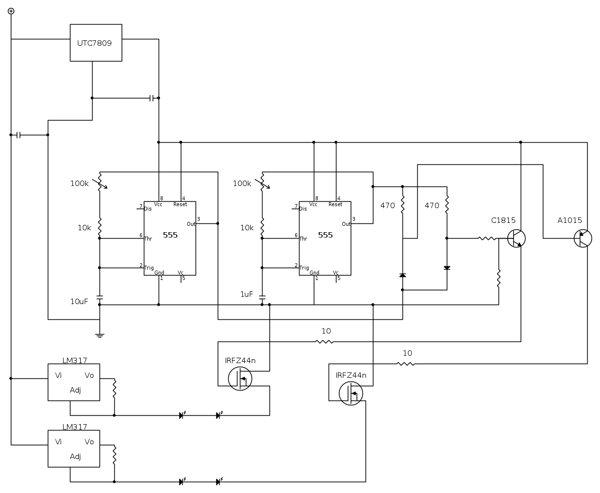
Il primo 555 "decide" quale led accendere grazie alla presenza dei due diodi 1N4148.
Quando l' uscita del 555 è a livello alto il primo diodo ( verticale ) è "aperto" invece il secondo ( orrizontale ) è in conduzione.
In questa situazione il primo transistor è libero di funzionare a seconda del livello della tensione sulla base, invece il secondo transistor è interdetto avendo un livello di tensione alto sulla sua base.
Il funzionamento si inverte quando sull' uscita del primo 555 è presente un livello di tensione zero.
perché in questo modo il primo transistor è in conduzione quando sulla sua base è presente un livello alto.
Invece il secondo transistor è in conduzione quando sulla sua base è presente un livello di tensione basso "0".
N.B.
Se lo schema lo avessi eseguito usando FIDOCADJ le spiegazioni risulterebbero più chiare.
Inoltre ti invito a considerare che anche le altre persone non potrebbero avere tempo per risponderti.
Se faciliti il compito alle persone che ti vogliono aiutare, aiuti a fare in modo che queste risolvano i tuoi dubbi.
Aiuta chi ti può aiutare.
calida82 ha scritto:il 555 di sinistra stabilisce quale led far accendere, ma non riesco a capire in che modo il primo decice quale led accendere...
Il primo 555 "decide" quale led accendere grazie alla presenza dei due diodi 1N4148.
Quando l' uscita del 555 è a livello alto il primo diodo ( verticale ) è "aperto" invece il secondo ( orrizontale ) è in conduzione.
In questa situazione il primo transistor è libero di funzionare a seconda del livello della tensione sulla base, invece il secondo transistor è interdetto avendo un livello di tensione alto sulla sua base.
Il funzionamento si inverte quando sull' uscita del primo 555 è presente un livello di tensione zero.
calida82 ha scritto:poi un'altra cosa non mi è chiara, i due tranistor sono differenti, uno è P e l'altro è N, ma forniscono entrambi la massa hai led... come mai?
perché in questo modo il primo transistor è in conduzione quando sulla sua base è presente un livello alto.
Invece il secondo transistor è in conduzione quando sulla sua base è presente un livello di tensione basso "0".
N.B.
calida82 ha scritto:posto lo schema come immagine perche non ho avuto il tempo di riscriverlo il fidocadj...
Se lo schema lo avessi eseguito usando FIDOCADJ le spiegazioni risulterebbero più chiare.
Inoltre ti invito a considerare che anche le altre persone non potrebbero avere tempo per risponderti.
Se faciliti il compito alle persone che ti vogliono aiutare, aiuti a fare in modo che queste risolvano i tuoi dubbi.
Aiuta chi ti può aiutare.
0
voti
Ciao mrc, grazie per la tua spiegazione ma avrei ancora alcuni dubbi...
Il posizionamento dei diodi e il transistor pnp sono chiari, quello che ancora non capisco è perche i piedini 3 dei due 555 sono collegati insieme.
Ti faccio un esempio sparando a caso dei valori.
Mettiamo che il piedino 3 del primo 555 sia per 3 secondi alto e per 3 secondi basso, quando il piedino 3 del secondo 555 emette l'onda quadra per farli lampeggiare si trovera pero che un transistor lascia gia passare la corrente(quello comandato dal primo 555) quindi come fanno a lampeggiare? Poi essendo i piedini 3 dei due 555 collegati insieme le 2 onde quandre generate dai due 555 non si mischiano?
Il posizionamento dei diodi e il transistor pnp sono chiari, quello che ancora non capisco è perche i piedini 3 dei due 555 sono collegati insieme.
Ti faccio un esempio sparando a caso dei valori.
Mettiamo che il piedino 3 del primo 555 sia per 3 secondi alto e per 3 secondi basso, quando il piedino 3 del secondo 555 emette l'onda quadra per farli lampeggiare si trovera pero che un transistor lascia gia passare la corrente(quello comandato dal primo 555) quindi come fanno a lampeggiare? Poi essendo i piedini 3 dei due 555 collegati insieme le 2 onde quandre generate dai due 555 non si mischiano?
0
voti
"Non farei mai parte di un club che accettasse la mia iscrizione" (G. Marx)
-

claudiocedrone
21,3k 4 7 9 - Master EY

- Messaggi: 15302
- Iscritto il: 18 gen 2012, 13:36
1
voti

"Non farei mai parte di un club che accettasse la mia iscrizione" (G. Marx)
-

claudiocedrone
21,3k 4 7 9 - Master EY

- Messaggi: 15302
- Iscritto il: 18 gen 2012, 13:36
0
voti
Oltre a quello che ti è stato, giustamente, chiarito e consigliato; penso ti possa essere utile la lettura della seguente pagina:
http://it.wikipedia.org/wiki/Diodo
http://it.wikipedia.org/wiki/Diodo
2
voti
come cosnigliatomi ho riscritto lo schema in fidocadj ho usato l'ultima versione di quello schema non la prima che avevo postato. ed è questa.
ho usato i tansistor a1015 e c1815 per comandare i due mosfet irfz44n.
ho montato tuti i componenti fino all'uscita dei due transistor in questo modo ma non mi funziona. funziona solo la parte del transistor c1815.
per provare o collegato un led a ciascun uscita del transistor e gli altri capi del led a massa.
il led comandato dal c1815 funziona, lampeggia regolarmente, mentre quello comandato dal a1015 lampeggia ma rimane sempre acceso fioco... emette sempre una luce fioca e dei lampi ma non si spegne completamente come l'altro.
lo schema che ho montato è questo:
ho provato anche ad inserire una resistenza come era nel nel primo schema ossia cosi:
ma non c'è niente da fare, il led comadato dal a1015 continua emettere dei lampi (piu deboli dell'altro) e quando dovrebbe essere spento rimane acceso debole...
qualcuno sa dirmi dove sbalgio?
ho usato i tansistor a1015 e c1815 per comandare i due mosfet irfz44n.
ho montato tuti i componenti fino all'uscita dei due transistor in questo modo ma non mi funziona. funziona solo la parte del transistor c1815.
per provare o collegato un led a ciascun uscita del transistor e gli altri capi del led a massa.
il led comandato dal c1815 funziona, lampeggia regolarmente, mentre quello comandato dal a1015 lampeggia ma rimane sempre acceso fioco... emette sempre una luce fioca e dei lampi ma non si spegne completamente come l'altro.
lo schema che ho montato è questo:
ho provato anche ad inserire una resistenza come era nel nel primo schema ossia cosi:
ma non c'è niente da fare, il led comadato dal a1015 continua emettere dei lampi (piu deboli dell'altro) e quando dovrebbe essere spento rimane acceso debole...
qualcuno sa dirmi dove sbalgio?
0
voti
calida82 ha scritto:... ho usato l'ultima versione di quello schema non la prima che avevo postato.....qualcuno sa dirmi dove sbalgio?
Dovresti postare lo schema elettrico del circuito che hai usato, con la numerazione dei vari componenti.
Avendo sotto mano lo schema elettrico è un po' più semplice verificare eventuali errori commessi nella stesura del PCB.
Inoltre ti consiglio di scrivere sul layout del PCB il riferimento dei vari componenti allo schema elettrico, altrimenti diventa complicato decifrare il tutto.
1
voti
ciao, rieccomi, scusa ma stamattina nella fretta ho sbagliato ad inserire lo schema, il primo che ho inserito doveva essere questo:
preso da questo video.
http://www.youtube.com/watch?v=
preso da questo video.
http://www.youtube.com/watch?v=
18 messaggi
• Pagina 1 di 2 • 1, 2
Chi c’è in linea
Visitano il forum: Nessuno e 171 ospiti

Elettrotecnica e non solo (admin)
Un gatto tra gli elettroni (IsidoroKZ)
Esperienza e simulazioni (g.schgor)
Moleskine di un idraulico (RenzoDF)
Il Blog di ElectroYou (webmaster)
Idee microcontrollate (TardoFreak)
PICcoli grandi PICMicro (Paolino)
Il blog elettrico di carloc (carloc)
DirtEYblooog (dirtydeeds)
Di tutto... un po' (jordan20)
AK47 (lillo)
Esperienze elettroniche (marco438)
Telecomunicazioni musicali (clavicordo)
Automazione ed Elettronica (gustavo)
Direttive per la sicurezza (ErnestoCappelletti)
EYnfo dall'Alaska (mir)
Apriamo il quadro! (attilio)
H7-25 (asdf)
Passione Elettrica (massimob)
Elettroni a spasso (guidob)
Bloguerra (guerra)








