Stabilizzatore di tensione 13.8-12v
Moderatori:
carloc,
g.schgor,
BrunoValente,
IsidoroKZ
17 messaggi
• Pagina 2 di 2 • 1, 2
0
voti
Penso che l'alimentatore switching sia un oggetto di questo genere http://www.ebay.it/itm/110-220V-AC-To-2 ... 5af66ec943 a parte correnti e tensioni diverse.
-

FedericoSibona
5.022 3 5 8 - Master

- Messaggi: 3951
- Iscritto il: 19 mar 2013, 11:43
1
voti
Scusate l assenza, ma mi si é bruciato il PC col temporale e non è per nulla comodo usare il telefono x rispondere.
L alimentatore è stato recuperato da una centrale allarme senza alcuna etichetta di marca ed al momento visti i danni non ho modo di fare prove per controllare le uscite con e senza batteria.
Per quanto riguarda i sensori sono particolari sensori a pressione con una scheda di analisi che necessita dei 12v.
Cercherò di riprendere la discussione quanto prima mi sia possibile, intanto ringrazio tutti voi per le risposte
L alimentatore è stato recuperato da una centrale allarme senza alcuna etichetta di marca ed al momento visti i danni non ho modo di fare prove per controllare le uscite con e senza batteria.
Per quanto riguarda i sensori sono particolari sensori a pressione con una scheda di analisi che necessita dei 12v.
Cercherò di riprendere la discussione quanto prima mi sia possibile, intanto ringrazio tutti voi per le risposte
0
voti
Mi dispiace veramente per quanto ti è capitato, a risentirci quando potrai 
-

FedericoSibona
5.022 3 5 8 - Master

- Messaggi: 3951
- Iscritto il: 19 mar 2013, 11:43
1
voti
Eccomi tornato! Come ho detto ho avuto un po di problemi "atmosferici" ed ancora non sono al 100% .. comunque ho rimediato alla rottura del PC su cui si era rotto solamente l'alimentatore.
Tornando in topic:
ho cercato di capire qualche cosa dalla lettura dei datasheet, ma a causa delle mie pochissime competenze in elettronica non c'ho capito moltissimo.
Penso che per lo stabilizzatore che mi servirebbe userò l'integrato LT3083 in quanto supporta correnti massime di 3A mentre LT1963A ne supporta massime 1.5A- Ovviamente dovrò raddoppiare il circuito per poter avere i 4/5A che desidero.
Ora il problema si sposta nella progettazione!
ho trovato questo schema di marco438 in un'altra discussione, ma non so se può andare bene
se va bene partirei di qui, raddoppiando il circuito dopo per motivi di semplicità nell'apportare modifiche.
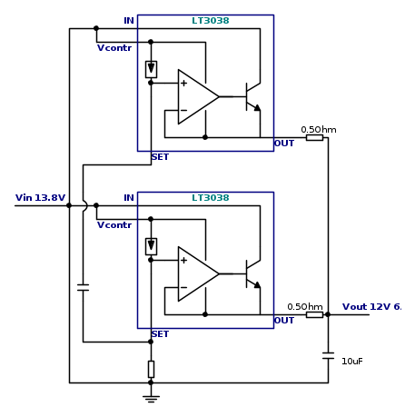
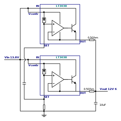
ho ricavato anche quest'altro schema, sempre che vada bene, ma andrebbero calcolati i valori dei componenti:
Spero che mi possiate (vogliate) aiutoare. grazie
Tornando in topic:
ho cercato di capire qualche cosa dalla lettura dei datasheet, ma a causa delle mie pochissime competenze in elettronica non c'ho capito moltissimo.
Penso che per lo stabilizzatore che mi servirebbe userò l'integrato LT3083 in quanto supporta correnti massime di 3A mentre LT1963A ne supporta massime 1.5A- Ovviamente dovrò raddoppiare il circuito per poter avere i 4/5A che desidero.
Ora il problema si sposta nella progettazione!
ho trovato questo schema di marco438 in un'altra discussione, ma non so se può andare bene
se va bene partirei di qui, raddoppiando il circuito dopo per motivi di semplicità nell'apportare modifiche.
ho ricavato anche quest'altro schema, sempre che vada bene, ma andrebbero calcolati i valori dei componenti:
Spero che mi possiate (vogliate) aiutoare. grazie
1
voti
Il primo circuito non va bene perche', per effetto del drop-out del regolatore, ti servirebbe una tensione d'ingresso di almeno 15V (se bastano) per averne 12.
Il circuito seguente e' valido ma abbastanza complesso per l'uso che devi farne; come consigliato in precedenza da Isidoro KZ, proverei un LT 1084/12 (magari da 7.5A); con un solo componente e due condensatori potresti risolvere il problema.
Il circuito seguente e' valido ma abbastanza complesso per l'uso che devi farne; come consigliato in precedenza da Isidoro KZ, proverei un LT 1084/12 (magari da 7.5A); con un solo componente e due condensatori potresti risolvere il problema.
marco
1
voti
Quello da 7,5A è l'LT1083/12 e quello da 5A, come ha detto
marco438, è l'LT1084/12, sempre che i sensori siano così schizzinosi sulla tensione di alimentazione, anche a me sembra strano
Forse è da preferire l'LT1083 perché, dal datasheet, sembra che, per le correnti che ti servono, abbia tensione di drop out leggermente inferiore.
Forse è da preferire l'LT1083 perché, dal datasheet, sembra che, per le correnti che ti servono, abbia tensione di drop out leggermente inferiore.
-

FedericoSibona
5.022 3 5 8 - Master

- Messaggi: 3951
- Iscritto il: 19 mar 2013, 11:43
0
voti
Avevo già visto anche io l'integrato LT1083/12, ma a quanto ho capito dal datasheet il dropout è di 1V, quindi qualora intervenisse la batteria (tensione a vuoto circa 12.5V) non regolerebbe più.
Credo sia necessario ricorrere agli altri integrati suggeriti da IsidoroKZ.
PS: I valori delle resistenze su Out degli integrati ed il condensatore li ho messi io "deducendoli" da quanto sono riuscito a capire dal datasheet, ma non sono in grado di andare oltre
Credo sia necessario ricorrere agli altri integrati suggeriti da IsidoroKZ.
ti riferisci al secondo circuito che ho postato, giusto!? perché lo ritieni complesso? ..ovvero, è complesso per me che non capisco nulla di elettronica e non so calcolare i valori dei componenti, ma schematicamente non vedo dove sia la complessità..marco438 ha scritto:Il circuito seguente ...
PS: I valori delle resistenze su Out degli integrati ed il condensatore li ho messi io "deducendoli" da quanto sono riuscito a capire dal datasheet, ma non sono in grado di andare oltre
17 messaggi
• Pagina 2 di 2 • 1, 2
Chi c’è in linea
Visitano il forum: Nessuno e 175 ospiti

Elettrotecnica e non solo (admin)
Un gatto tra gli elettroni (IsidoroKZ)
Esperienza e simulazioni (g.schgor)
Moleskine di un idraulico (RenzoDF)
Il Blog di ElectroYou (webmaster)
Idee microcontrollate (TardoFreak)
PICcoli grandi PICMicro (Paolino)
Il blog elettrico di carloc (carloc)
DirtEYblooog (dirtydeeds)
Di tutto... un po' (jordan20)
AK47 (lillo)
Esperienze elettroniche (marco438)
Telecomunicazioni musicali (clavicordo)
Automazione ed Elettronica (gustavo)
Direttive per la sicurezza (ErnestoCappelletti)
EYnfo dall'Alaska (mir)
Apriamo il quadro! (attilio)
H7-25 (asdf)
Passione Elettrica (massimob)
Elettroni a spasso (guidob)
Bloguerra (guerra)




