Cos'è ElectroYou | Login Iscriviti

ElectroYou - la comunità dei professionisti del mondo elettrico

Condizionamento sonda con uscita 4-20mA

Elettronica lineare e digitale: didattica ed applicazioni

Moderatori: Foto Utentecarloc, Foto Utenteg.schgor, Foto UtenteBrunoValente, Foto UtenteIsidoroKZ

0
voti

[1] Condizionamento sonda con uscita 4-20mA

Messaggioda Foto Utenteshark2 » 5 nov 2013, 20:16

Salve a tutti,
mi ritrovo per le mani una sonda idrostatica per la misura di livello di liquidi modello FMX167 prodotta dalla "Endress+Hauser"...le specifiche principali sono:

Range di misura = 0 - 10 mH2O
Tensione di alimentazione = 10 - 30Vdc
Segnale in uscita = 4 - 20mA

tale sonda è provvista di soli tre cavi...la terra, il positivo ed il negativo sui quali è presente anche l'uscita del segnale 4-20mA...di seguito allego il diagramma per il cablaggio preso dal datasheet stesso:

Immagine

inoltre sempre da datasheet spiega qualcosa sulla resistenza totale e di carico in base alla tensione a cui viene alimentata la sonda...ma non ci ho capito granchè...vi riporto di seguito la parte presa dal datasheet:

Immagine

ora io avrei bisogno di convertire il segnale 4-20mA in una tensione con range 0-5V o comunque 1-5V che sia, per poterlo acquisire tramite ADC di un PIC Microchip...per fare questo avevo pensato di alimentare la sonda a 12V e tenendo presente lo schema di cablaggio come nella precedente immagine, mettere come RL una semplice resistenza da 250ohm per poter leggere la caduta di tensione ai suoi capi da avere per l'appunto da 1 a 5V...praticamente così:

Immagine

Dite che per il modo di funzionamento del sensore e tutto il resto riportato dal datasheet che non riesco a comprendere, possa funzionare il metodo che avevo pensato con alimentazione a 12V e Rl di 250ohm?...il collegamento e la lettura è esatta?

Grazie mille
Avatar utente
Foto Utenteshark2
0 2
 
Messaggi: 6
Iscritto il: 5 nov 2013, 18:32

0
voti

[2] Re: Condizionamento sonda con uscita 4-20mA

Messaggioda Foto UtenteCandy » 5 nov 2013, 22:06

Sull'affidabilità della lettura puoi essere certo. Se il costruttore ti dice che può lavorare tra un range di tensione di alimentazione da 10V fino a 30V puoi essere sereno che sarà così.
Solo bada, che trattandosi di una alimentazione combinata all'interno del loop di corrente, l'impedenza del carico di misura deve rispettare talune condizioni: garantire la circolazione di corrente fino a 20mA con la tensione di alimentazione disponibile. Nel tuo caso, quindi, una resistenza inferiore a seicento ohm.

Diverso è il problema di come trasformare la corrente in tensione. Bisogna tenere conto che più è alta la resistenza, più sarà elevata la d.d.p. da misurare, riferita a quale potenziale? E qui allora bisogna ragionare e progettare bene il circuito di conversione.
Avatar utente
Foto UtenteCandy
32,5k 7 10 13
CRU - Account cancellato su Richiesta utente
 
Messaggi: 10123
Iscritto il: 14 giu 2010, 22:54

0
voti

[3] Re: Condizionamento sonda con uscita 4-20mA

Messaggioda Foto Utenteshark2 » 6 nov 2013, 1:49

Ciao,
innanzi tutto grazie per la risposta...purtroppo per quanto riguarda la conversione non ho capito granchè di quello che hai detto...io ho semplicemente applicato la legge di ohm e quindi conoscendo la corrente ed il rispettivo range in tensione che volevo ottenere ho calcolato la resistenza sulla quale leggere la caduta di tensione quindi:

segnale corrente 4-20mA
range 1 - 5V

R = V/I = 5 / 0.020 = 250ohm

il fatto del grafico e della resistenza totale come mostrato dagli screen del datasheet del costruttore non l'ho ben compreso a cosa si riferisce...in pratica alimentando la sonda a 12V posso star tranquillo con la RL di 250ohm di cui parlavo?...una prima prova sembra positiva, ho la sonda qui sulla scrivania ed ovviamente è come se segnasse un livello 0 quindi 4mA...ho alimentato la sonda a 12V, messo il multimetro in serie sul negativo e leggo pari pari 4mA...per prova ho messo subito in serie la mia resistenza da 250ohm e leggo su di esse la tensione di 1V...purtroppo non posso fare prove con la sonda in immersione per controllare il massimo del range ma al minimo così tutto sembra quadrare...quindi se ora a livello 0 con 4mA in uscita leggo il mio 1V immagino che a pieno carico ne leggerei 5V...giusto per disaccoppiare e per il impedenze, la tensione letta sulla resistenza la do in pasto ad un operazionale in configurazione buffer e poi via all'ingresso del PIC
Avatar utente
Foto Utenteshark2
0 2
 
Messaggi: 6
Iscritto il: 5 nov 2013, 18:32

0
voti

[4] Re: Condizionamento sonda con uscita 4-20mA

Messaggioda Foto UtenteCandy » 6 nov 2013, 18:41

Fai come credi. Io però non farei come hai progettato tu. Io farei una rete di lettura della corrente più complessa e più articolata, tale per cui, un cortocircuito sui conduttori della sonda, (ad esempio), non porti la tensione di alimentazione ai capi del convertitore AD.
Questa, e tutte le altre considerazioni di una buona o almeno, decente, progettazione.
Avatar utente
Foto UtenteCandy
32,5k 7 10 13
CRU - Account cancellato su Richiesta utente
 
Messaggi: 10123
Iscritto il: 14 giu 2010, 22:54

0
voti

[5] Re: Condizionamento sonda con uscita 4-20mA

Messaggioda Foto Utenteshark2 » 6 nov 2013, 20:00

Ma no Candy, non era mia intenzione dire che fosse sacro "il come ho fatto io"...anzi ho aperto il thread per chiedere a posta :-) ...infatti dicevo che non avevo ben compreso cosa volessi dire tu perché comunque sono un po' a digiuno di come lavorano tali sensori e su questo protocollo...spiegavo semplicemente come avevo agito io seguendo la semplice legge di ohm e sembra funzionare...ma non comprendevo cosa volessi dire tu per mia mancata conoscenza...anzi proprio perché conosci meglio la materia ed hai esperienza in merito, ti sarei grato se potessi spiegarmi al meglio come avresti affrontato tu la cosa e l'eventuale circuito che avevi in mente...sono qui a chiedere proprio per questo motivo...tanto è vero che dicevo nel post precedente di ignorare totalmente il significato sul grafico in base alla resistenza di carico del produttore stesso :ok:

grazie infinite per i tuoi interventi :D
Avatar utente
Foto Utenteshark2
0 2
 
Messaggi: 6
Iscritto il: 5 nov 2013, 18:32

1
voti

[6] Re: Condizionamento sonda con uscita 4-20mA

Messaggioda Foto UtenteCandy » 6 nov 2013, 21:23

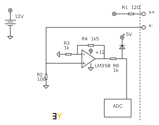
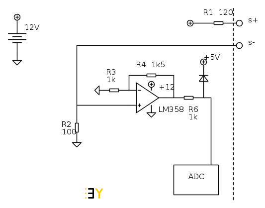
In modo molto minimalistico, (e quindi, ora, lo completerai tu), farei un progetto sulla base del seguente circuito:


R1 evita il cortocircuito del terminale s+ vero terra;
R2 forma il carico di conversione I/V
L'operazionale amplifica un poco per usare l'intera banda 1V - 5V. La linearizzazione finale si farà a livello software. (Dove farei anche i filtri numerici, senza adottare condensatori all'esterno, o, semmai, minimalistici).
R6 ed il diodo evitano di sovralimentare lo ADC
Come operazionale userei un LM358, tanto l'offset dell'uscita a 0V è mascherato dal funzionamento del circuito;
Un corto s+ / s- non provocherebbe correnti importanti, non danneggerebbe lo ADC.
Anzi, praticamente, un simile circuito, magari completato un poco meglio, ti garantirebbe l'immunità a molti guasti possibili esterni.

Ora mettici del tuo.
Avatar utente
Foto UtenteCandy
32,5k 7 10 13
CRU - Account cancellato su Richiesta utente
 
Messaggi: 10123
Iscritto il: 14 giu 2010, 22:54

0
voti

[7] Re: Condizionamento sonda con uscita 4-20mA

Messaggioda Foto Utenteshark2 » 6 nov 2013, 21:40

Ciao Candy,
allora, la R2 come resistenza di carico non dovrebbe comunque essere da 250ohm?

R6 ed il diodo penso di poterlo togliere in quanto ho già previsto uno zener sulla scheda PIC a protezione della porta

la rete R3 ed R4 che funzione svolge?

Non se ho dei 358 in giro per casa, ma di sicuro dovrei ritrovarmi degli LM324...monto tutto su breadboard e faccio delle prove...grazie mille :D
Avatar utente
Foto Utenteshark2
0 2
 
Messaggi: 6
Iscritto il: 5 nov 2013, 18:32

0
voti

[8] Re: Condizionamento sonda con uscita 4-20mA

Messaggioda Foto Utenteclaudiocedrone » 7 nov 2013, 3:21

:-) Attenzione che Candy ti ha detto "mettici del tuo" non "toglici" ;-); come protezione dell'ingresso dello ADC del PIC è molto migliore la soluzione di Candy che non il "tuo" zener; R4 e R3 fissano il guadagno di tensione dell'operazionale (1,5:1 +1 perché in configurazione non invertente); inoltre la tabella del datasheet ti indica che la resistenza complessiva di carico è composta dal valore del resistore a cui vanno sommate la resistenza del cavo di estensione (la sonda posta in opera non sarà certo "appiccicata" vicinissima la circuito di condizionamento... ) e la resistenza interna della sonda... almeno questo è quanto ho capito io. O_/
"Non farei mai parte di un club che accettasse la mia iscrizione" (G. Marx)
Avatar utente
Foto Utenteclaudiocedrone
21,3k 4 7 9
Master EY
Master EY
 
Messaggi: 15302
Iscritto il: 18 gen 2012, 13:36

0
voti

[9] Re: Condizionamento sonda con uscita 4-20mA

Messaggioda Foto Utenteshark2 » 7 nov 2013, 15:35

Allora allora vediamo un pochino...ho montato il circuito proposto da Candy e funziona, al posto della R4 da 1k5 ho messo un trimmer multigiri con regolazione di partenza proprio di 1k5, sono sceso leggermete per aggiustare il valore in tensione letto e per la regolazione finale del trimmer ho lerro 1304ohm...ovviamente non posso provare la sonda al massimo valore di corrente fonito sul loop perché non ho una vasca di 10metri in cui immergerla, però da questa prova a vuoto, quindi con sonda che ritorna il valore 0metri (4mA) leggo la tensione giusta di conseguenza penso sia "scalare" salendo e quindi tutto ok...ora ovviamente voglio capire il funzionamento del circuito quindi correggetemi se sbaglio...vediamo se ho capito bene:

- dal datasheet della sonda il costruttore riporta la formula e la relativa tabella (grafico) per dimensionare la Rtotale in relazione alla tensione di alimentazione scelta per la sonda...riprendendo dal datasheet "Rtot = resistenza di carico massima" quindi, la nostra RL che il costruttore indica nello schema di montaggio sul datasheet...nella stessa sezione per il calcolo, indica che sono da sottrarre tutte le altre resistenze addizionali come quella del cavo (la sonda viene fornita di fabbrica con 10metri di cavo) e l'eventuale resistenza del circuito di controllo...quindi la formula si riduce a "Rtot = RL = (Valim - 10V) / 0.0225A"...tenendo l'alimentazione e quindi Valim = 12V si ha che Rtot = RL = (12 - 10)/0.0225 = 88.8ohm ed infatti dal grafico il valore torna...

- Ora tornando al circuito di conversione di Candy, come resistenza di carico R2 ha scelto per l'appunto una 100ohm (88.8 o 100ohm non dovrebbe creare fastidi)...da qui applicando la semplice leggi di ohm abbiamo che V = R*I quindi V = 100*0.004 = 0.4V (400mV)...fatto ciò ovviamente per avere l'uscita in volt nel range giusto da 1 a 5V è stato necessario applicare una minima amplificazione determinata per l'appunto da R3 + R4...sostituendo la R4 come ho fatto io con un trimmer multigiri si può regolare finemente (di pochissimo ovviamente) il rapporto di amplificazione e quindi la lettura finale dei volt in uscita dall'operazionale

- Ora, per il calcolo con la nostra resistenza di carico ed il rispettivo valore di 400mV in uscita, per arrivare al valore di 1V occorreva moltiplicarlo "per 2.5 volte" (passatemi l'espressione)...sapendo che il guadagno di un operazionale in configurazione non invertente nel nostro caso è

Av = (R4 / R3)+1

si è fissato un rapporto di 1.5 volte

Av = (1500 / 1000)+1 = 1.5 + 1...di conseguenza Vout = (1.5+1)*0.4V = 2.5*0.4= 1V

in questo modo siamo rimasti nei parametri massimi per la nostra resistenza di carico così come indicato dal costruttore ed abbiamo in uscita una range di 1-5V in relazione al segnale 4-20mA in entrata...per non parlare poi dei benefici nel "disaccoppiamento" ed "adattamento" di impedenza visto che il tutto sarà interfacciato con un microcontrollore PIC che essendo in TTL/CMOS ha ingressi ad altissima impedenza

Questo è quello che ho interpretato io sia dei parametri forniti dal datasheet per la sonda e sia del funzionamento del circuito di conversione di Candy...correggetemi voi

intanto grazie infinite a tutti :ok:
Avatar utente
Foto Utenteshark2
0 2
 
Messaggi: 6
Iscritto il: 5 nov 2013, 18:32

0
voti

[10] Re: Condizionamento sonda con uscita 4-20mA

Messaggioda Foto UtenteCandy » 7 nov 2013, 22:02

E' raro che io superi i due/tre interventi per thread. Però dico solo:
1) Hai usato resistenze di precisione, almeno allo 1%. E' uno strumento di misura quello che stai facendo? Od un generatore di numeri casuali?
2) Per quale ragione hai dovuto regolare il trimmer a 1,3 k e rotti? Te ne sei chiesto la ragione? Hai controllato che sia corretta la cosa?

Le mie sono domande retoriche. Non rispondere a me.
Avatar utente
Foto UtenteCandy
32,5k 7 10 13
CRU - Account cancellato su Richiesta utente
 
Messaggi: 10123
Iscritto il: 14 giu 2010, 22:54


Torna a Elettronica generale

Chi c’è in linea

Visitano il forum: Nessuno e 177 ospiti