Uhm... strano, a me funziona - aggiriamo l'ostacolo con un allegato.
Agli altri funziona?
[CDEY] Alimentatore variabile semplice
Moderatore:
brabus
0
voti
brabus ha scritto:Uhm... strano, a me funziona. Agli altri funziona?
No, non funge neanche a me (Page not found). Comunque il problema è aggirato col PDF
-

FedericoSibona
5.022 3 5 8 - Master

- Messaggi: 3951
- Iscritto il: 19 mar 2013, 11:43
1
voti
brabus ha scritto:..Per inserire lo shunt nell'anello, l'operazione non è proprio immediata: spostando infatti solamente il partitore a monte dello shunt, otteniamo l'effetto inverso: al crescere della corrente, la tensione d'uscita scende.
Dobbiamo collegare sì il partitore a monte dello shunt, ma anche il riferimento di tensione del 723. In sostanza, tutto il 723 finisce a monte dello shunt.
Dico bene,BrunoValente?
Mi chiedo, vi chiedo: è mai possibile che non esista un integrato decente per realizzare un alimentatore regolato in tensione e in corrente senza dover aggiungere arzigogoli esterni?
-

BrunoValente
39,6k 7 11 13 - G.Master EY

- Messaggi: 7796
- Iscritto il: 8 mag 2007, 14:48
0
voti
Dici bene, Bruno... Tuttavia c'è da dire che le topologie circuitali di regolazione e di controllo sono talmente varie che è difficile individuare il compromesso perfetto.
Sensing di corrente hi-side e low-side, uscita di collettore o di emettitore, dropout minimo, impedenza d'uscita, range di regolazione... ci si perde.
[OT]
Avevo pensato di costruire un alimentatore impiegando un finale di potenza audio, ho fatto qualche prova e sembrava promettente. Ci ripensiamo quando chiudiamo un po' di progetti qui, ok?
[/OT]
Oltretutto le topologie switching ormai la fanno da padrona, e la regolazione lineare di potenza sopravvive solamente nel ristretto mondo degli alimentatori da banco, dove lo spazio sicuramente non manca.
My two cents, ovviamente.
Sensing di corrente hi-side e low-side, uscita di collettore o di emettitore, dropout minimo, impedenza d'uscita, range di regolazione... ci si perde.
[OT]
Avevo pensato di costruire un alimentatore impiegando un finale di potenza audio, ho fatto qualche prova e sembrava promettente. Ci ripensiamo quando chiudiamo un po' di progetti qui, ok?
[/OT]
Oltretutto le topologie switching ormai la fanno da padrona, e la regolazione lineare di potenza sopravvive solamente nel ristretto mondo degli alimentatori da banco, dove lo spazio sicuramente non manca.
My two cents, ovviamente.
Alberto.
0
voti
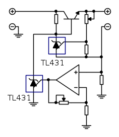
..e poi, visto che si finisce sempre per aggiungere "l'operazionale mancante", c'è da chiedersi se non sia più sensato utilizzare un altro operazionale al posto del regolatore..in fondo il uA723 altro non è che un operazionale e poco più.
Credo che utilizzando un paio di operazionali si riesca a realizzare un circuito più razionale e alla fine anche meno complesso o quantomeno più versatile.
Queste considerazioni mi portarono a pensare alla soluzione che accennai l'altra volta qui
Credo che utilizzando un paio di operazionali si riesca a realizzare un circuito più razionale e alla fine anche meno complesso o quantomeno più versatile.
Queste considerazioni mi portarono a pensare alla soluzione che accennai l'altra volta qui
-

BrunoValente
39,6k 7 11 13 - G.Master EY

- Messaggi: 7796
- Iscritto il: 8 mag 2007, 14:48
2
voti
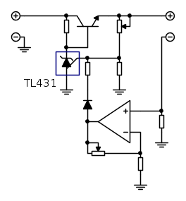
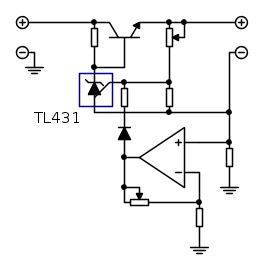
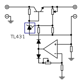
Questo è il più razionale. Che ne pensate?
Ovviamente è solo lo schema di principio: servirà compensarlo e il transistor dovrà essere un darlington.
Ovviamente è solo lo schema di principio: servirà compensarlo e il transistor dovrà essere un darlington.
-

BrunoValente
39,6k 7 11 13 - G.Master EY

- Messaggi: 7796
- Iscritto il: 8 mag 2007, 14:48
0
voti
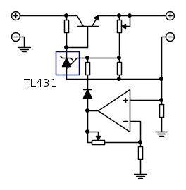
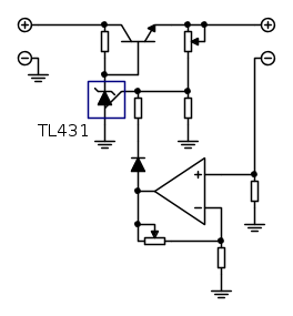
Ed usare un LM338 al posto del darlington?
Il progetto non si complica e forse abbiamo regolazione migliore e ripple inferiore. O no?
Il progetto non si complica e forse abbiamo regolazione migliore e ripple inferiore. O no?
-

FedericoSibona
5.022 3 5 8 - Master

- Messaggi: 3951
- Iscritto il: 19 mar 2013, 11:43
0
voti
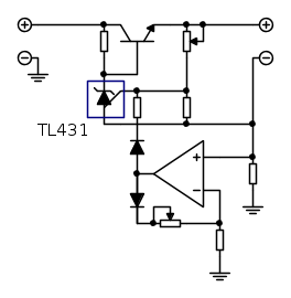
FedericoSibona ha scritto:Ed usare un LM338 al posto del darlington?
Il progetto non si complica e forse abbiamo regolazione migliore e ripple inferiore. O no?
Credo che non sarebbe in grado di far scendere la tensione di uscita fino a 0V se intervenisse la limitazione di corrente per cortocircuito in uscita.
-

BrunoValente
39,6k 7 11 13 - G.Master EY

- Messaggi: 7796
- Iscritto il: 8 mag 2007, 14:48
0
voti
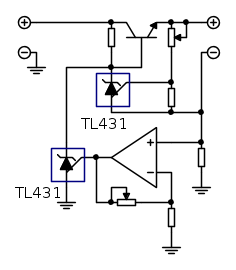
Buongiorno a tutti
Vorrei farvi presente che ho rimediato due BDX33B ed un BDX34B, magari si possono usare....
Vorrei farvi presente che ho rimediato due BDX33B ed un BDX34B, magari si possono usare....Chi c’è in linea
Visitano il forum: Nessuno e 7 ospiti

Elettrotecnica e non solo (admin)
Un gatto tra gli elettroni (IsidoroKZ)
Esperienza e simulazioni (g.schgor)
Moleskine di un idraulico (RenzoDF)
Il Blog di ElectroYou (webmaster)
Idee microcontrollate (TardoFreak)
PICcoli grandi PICMicro (Paolino)
Il blog elettrico di carloc (carloc)
DirtEYblooog (dirtydeeds)
Di tutto... un po' (jordan20)
AK47 (lillo)
Esperienze elettroniche (marco438)
Telecomunicazioni musicali (clavicordo)
Automazione ed Elettronica (gustavo)
Direttive per la sicurezza (ErnestoCappelletti)
EYnfo dall'Alaska (mir)
Apriamo il quadro! (attilio)
H7-25 (asdf)
Passione Elettrica (massimob)
Elettroni a spasso (guidob)
Bloguerra (guerra)




