Come posso verificare le 2cose ? Posso provare intanto a diseg
nare lo schema
Regolatore velocita motore a spazzole
Moderatori:
SandroCalligaro,
mario_maggi,
fpalone
25 messaggi
• Pagina 2 di 3 • 1, 2, 3
0
voti
In linea generale sarebbe tempo perso. Per far si che con il TRIAC si riesca a raggiungere il 100% della tensione di alimentazione, occorre un regolatore di tipo completamente diverso.
-

Candy
32,5k 7 10 13 - CRU - Account cancellato su Richiesta utente
- Messaggi: 10123
- Iscritto il: 14 giu 2010, 22:54
0
voti
di fatti 10 anni fa ho comprato un regolatore di velocita' sempre x mot a spazzole e non ho avuto nessun tipo di problema mi usciva il 100%,purtroppo se non c'e soluzione vedo di cambiare regolatore !!
grazie
grazie
-

meccalillo
0 2 - Messaggi: 16
- Iscritto il: 5 nov 2013, 10:48
- Località: pesaro
0
voti
meccalillo ha scritto:Come posso verificare le 2cose ?
senza strumenti è un poco difficile, magari prova a collegarci una lampada ad incandescenza, senza motore, con un po di fortuna potresti riuscire a vedere che si accende appunto ad impulsi, oppure fa la brace bella costante. chissà che si veda qualcosa.
Il controllo del triac può essere ottenuto in vari modi, ammesso che sia stato usato il circuito più semplice a parzializzazione, cioè potenziometro su rete RC e diac, potrebbe già essere sufficiente aumentare uno dei condensatori della rete RC, oppure ridurre una resistenza che dovrebbe essere connessa in serie alla rete RC ed al potenziometro.
ma come ti anticipavo, dipende tutto dalla circuiteria usata.
-

lelerelele
4.899 3 7 9 - Master

- Messaggi: 5505
- Iscritto il: 8 giu 2011, 8:57
- Località: Reggio Emilia
0
voti
grazie daniele, ho fatto subito la prova che dici con una lampada e riesco a intravedere un lumino da cimitero
con pot al massimo ,non mi sembra che dia impulsi , lìintesita e molto bassa pero e costante ....
sono nelle tue mani
sono nelle tue mani

-

meccalillo
0 2 - Messaggi: 16
- Iscritto il: 5 nov 2013, 10:48
- Località: pesaro
0
voti
Non ho ben capito, con potenziometro al massimo dovresti vedere una luce buona, anche se non piena.
con il potenziometro basso, dovresti vedere appunto una luce molto bassa ed in questo caso se non vedi lampeggi penso proprio che sia parzializzato (anche se la prova visiva non è detto che sia affidabile).
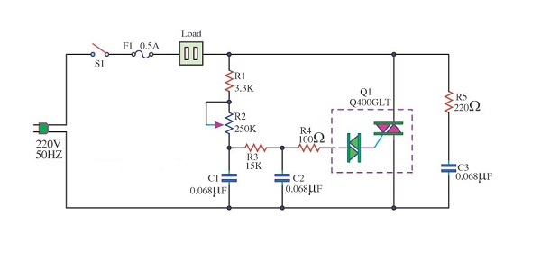
Ecco uno schema di base, usato per regolatore parzializzato,
il trucco sarebbe di ridurre un poco R1, non andando comunque sotto ad 1Kohm altrimenti il potenziometro brucerebbe,
soluzione migliore sarebbe ridurre R3, con un ampio margine di lavoro, anche solo ridurla di un 30% la potenza massima sarebbe "quasi" garantita, e la minima si alzerebbe notevolmente, me nel tuo caso mi pare che questa non interessi.
Altra possibilità abbassare il C2, a metà od addirittura eliminarlo.
Il problema rimane vedere quale circuito usa il tuo regolatore.
con il potenziometro basso, dovresti vedere appunto una luce molto bassa ed in questo caso se non vedi lampeggi penso proprio che sia parzializzato (anche se la prova visiva non è detto che sia affidabile).
Ecco uno schema di base, usato per regolatore parzializzato,
il trucco sarebbe di ridurre un poco R1, non andando comunque sotto ad 1Kohm altrimenti il potenziometro brucerebbe,
soluzione migliore sarebbe ridurre R3, con un ampio margine di lavoro, anche solo ridurla di un 30% la potenza massima sarebbe "quasi" garantita, e la minima si alzerebbe notevolmente, me nel tuo caso mi pare che questa non interessi.
Altra possibilità abbassare il C2, a metà od addirittura eliminarlo.
Il problema rimane vedere quale circuito usa il tuo regolatore.

-

lelerelele
4.899 3 7 9 - Master

- Messaggi: 5505
- Iscritto il: 8 giu 2011, 8:57
- Località: Reggio Emilia
0
voti
ok, x vedere una luce buona ma debole devo mettere il potenziometro al massimo , cioe a 10 come lettura sul potenziometro , a 8 la lampada si spegne non si vede nulla ,forse per me la soluzione migliore e provare a eliminare un condensatore ? :)
-

meccalillo
0 2 - Messaggi: 16
- Iscritto il: 5 nov 2013, 10:48
- Località: pesaro
0
voti
Vedo che nessuno ti ha ancora avvertito che i server esterni sono vietati; le foto vanno postate nel messaggio secondo le regole del forum.
Le trovi nella fascia rosa sopra i messaggi.
Le foto irregolari, a breve saranno cancellate, quindi provvedi diversamente.
Le trovi nella fascia rosa sopra i messaggi.
Le foto irregolari, a breve saranno cancellate, quindi provvedi diversamente.
-

meccalillo
0 2 - Messaggi: 16
- Iscritto il: 5 nov 2013, 10:48
- Località: pesaro
0
voti
i regolatori per lampade hanno un triac e arrivano quasi al 100%.
I regolatori per motori universali hanno un scr e al massimo arrivano a dare una semionda su due.
Ciao,
Pietro.
I regolatori per motori universali hanno un scr e al massimo arrivano a dare una semionda su due.
Ciao,
Pietro.
-

PietroBaima
90,7k 7 12 13 - G.Master EY

- Messaggi: 12206
- Iscritto il: 12 ago 2012, 1:20
- Località: Londra
0
voti
difatti il mio sembra avere un scr , ma purtroppo dimmer superiori a 500 watt non li ho trovati e comunque mi avevano garantito questo regolatore con potenza al 100% 
scusate x le foto ho letto ora il regolamento
grazie
scusate x le foto ho letto ora il regolamento
grazie
-

meccalillo
0 2 - Messaggi: 16
- Iscritto il: 5 nov 2013, 10:48
- Località: pesaro
25 messaggi
• Pagina 2 di 3 • 1, 2, 3
Chi c’è in linea
Visitano il forum: Google [Bot] e 45 ospiti

Elettrotecnica e non solo (admin)
Un gatto tra gli elettroni (IsidoroKZ)
Esperienza e simulazioni (g.schgor)
Moleskine di un idraulico (RenzoDF)
Il Blog di ElectroYou (webmaster)
Idee microcontrollate (TardoFreak)
PICcoli grandi PICMicro (Paolino)
Il blog elettrico di carloc (carloc)
DirtEYblooog (dirtydeeds)
Di tutto... un po' (jordan20)
AK47 (lillo)
Esperienze elettroniche (marco438)
Telecomunicazioni musicali (clavicordo)
Automazione ed Elettronica (gustavo)
Direttive per la sicurezza (ErnestoCappelletti)
EYnfo dall'Alaska (mir)
Apriamo il quadro! (attilio)
H7-25 (asdf)
Passione Elettrica (massimob)
Elettroni a spasso (guidob)
Bloguerra (guerra)
pigreco]=π