Queste sono le sigle sui componenti...
ma Q4 potrebbe essere un P-Channel JFET Switch?
Sotituzione micro rotto
Moderatori:
carloc,
g.schgor,
BrunoValente,
IsidoroKZ
16 messaggi
• Pagina 2 di 2 • 1, 2
0
voti
Penso di aver individuato le sigle dei transistor...
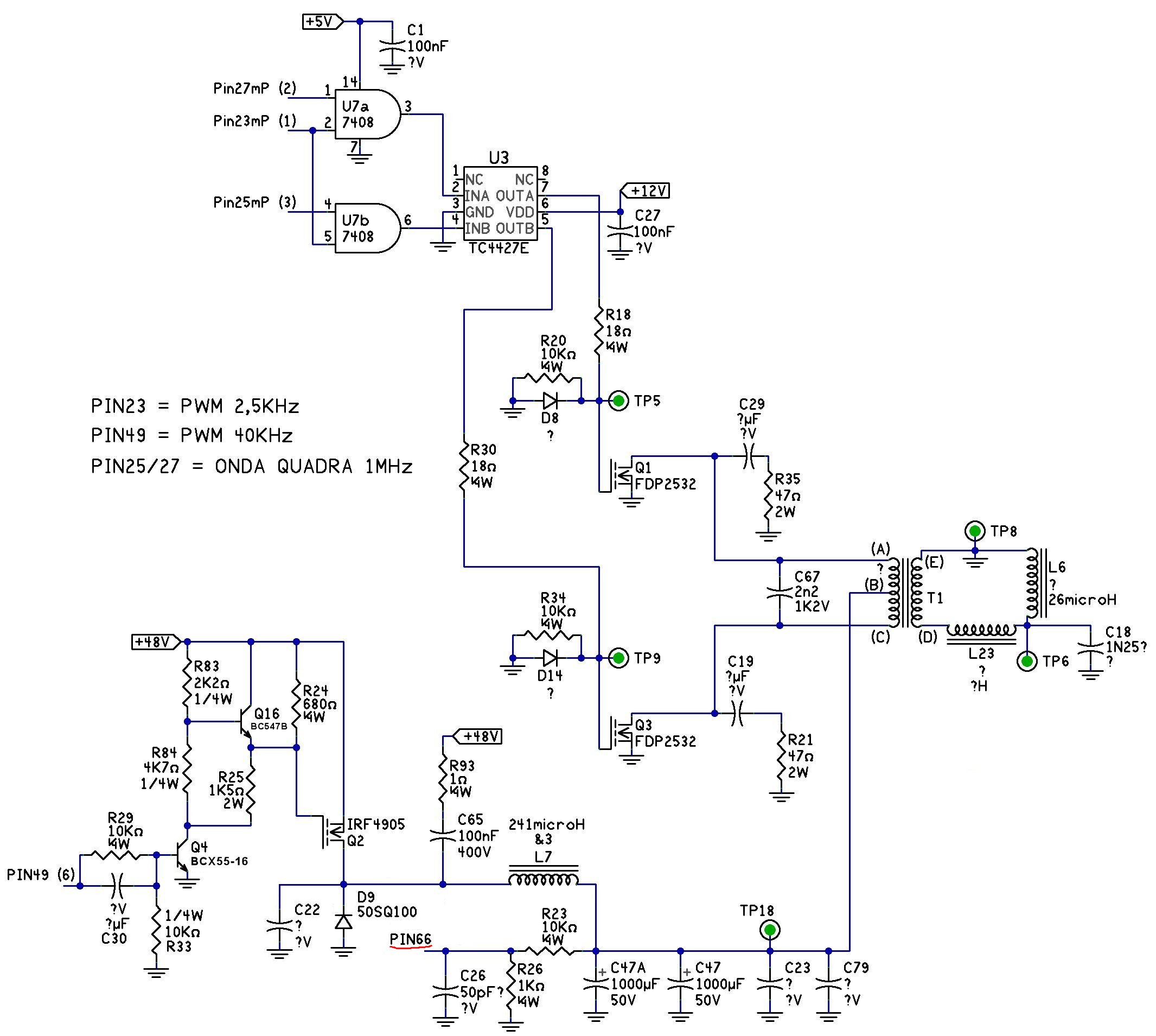
Q4 non è un PNP ma NPN, questo per il problema allo schema che mi avete segnalato in precedenza per il pilotaggio di Q2.
Ho notato che c'è un segnale di feedback, tramite il PIN66
Questo è lo schema elettrico aggiornato...
Q4 non è un PNP ma NPN, questo per il problema allo schema che mi avete segnalato in precedenza per il pilotaggio di Q2.
Ho notato che c'è un segnale di feedback, tramite il PIN66
Questo è lo schema elettrico aggiornato...
- Allegati
-
- schema_forum.jpg (342.09 KiB) Osservato 4251 volte
0
voti
Atomo ha scritto:Grandeeee... piccolo problemino come si generano due onde quadre in controfase??![]()
Per quanto riguarda l'errore allo schema, su Q16 che è un transistor in SMD c'è la sigla 1Ft 05 (non dovrebbe essere un NPN tipo BC547???) mentre sul Q4 c'è la sigla BM P07 (PNP ???)
Q16 dovrebbe essere un BC847 quindi dici bene BC547
il Q4 forse un BCX55-16
1
voti
Sì a ripensarci anche Q16 deve essere NPN
. E per Q4 voto per il BCX55-16
P.S. come hai fatto poi per le onde quadre a 1MHz in controfase? Cioè anche che micro stai usando? e poi se dopo non devi uccidermi sarei curioso
... che cosa è il tutto? Ultrasuoni? Ecografia? 
. E per Q4 voto per il BCX55-16
P.S. come hai fatto poi per le onde quadre a 1MHz in controfase? Cioè anche che micro stai usando? e poi se dopo non devi uccidermi sarei curioso
Se ti serve il valore di beta: hai sbagliato il progetto!
16 messaggi
• Pagina 2 di 2 • 1, 2
Chi c’è in linea
Visitano il forum: Nessuno e 44 ospiti

Elettrotecnica e non solo (admin)
Un gatto tra gli elettroni (IsidoroKZ)
Esperienza e simulazioni (g.schgor)
Moleskine di un idraulico (RenzoDF)
Il Blog di ElectroYou (webmaster)
Idee microcontrollate (TardoFreak)
PICcoli grandi PICMicro (Paolino)
Il blog elettrico di carloc (carloc)
DirtEYblooog (dirtydeeds)
Di tutto... un po' (jordan20)
AK47 (lillo)
Esperienze elettroniche (marco438)
Telecomunicazioni musicali (clavicordo)
Automazione ed Elettronica (gustavo)
Direttive per la sicurezza (ErnestoCappelletti)
EYnfo dall'Alaska (mir)
Apriamo il quadro! (attilio)
H7-25 (asdf)
Passione Elettrica (massimob)
Elettroni a spasso (guidob)
Bloguerra (guerra)





