Ho voglia di elettronica!
Moderatori:
carloc,
g.schgor,
BrunoValente,
IsidoroKZ
27 messaggi
• Pagina 1 di 3 • 1, 2, 3
1
voti
Ciao ragazzi, io studio elettronica alle superiori e mi piace molto maneggiare con stagno e zaldatore, cacciaviti e fili elettrici. Ultimamente non ho più idee di cosa fare. Ho costruito dele cuffie, ho riparato l'alimentatore del computer, ho sostituito il touchscreen al mio telefono ecc.. Non so più che cosa realizzare. Mi date qualche consiglio? (oltre a buttare il PC dalla finestra così avró la scusa per ripararlo...). Confido nei vostri consigli. Vorrei consigli su proggetti da realizzare. Vi prego.. Voglio attaccare il saldatore, che si sta impolverando, alla presa della corrente. Grazie per i vostri futuri (e speriamo più presenti che futuri) consigli.
-

RochiraHobby35
10 3 - Messaggi: 11
- Iscritto il: 29 giu 2013, 16:26
1
voti
Un'idea relativamente a basso costo per imparare elettronica è cercare apparecchi elettronici vari GUASTI, capire PERCHE' sono guasti e tentare di ripararli. Ora che hai trovato tutte le informazioni che ti servono hai già cominciato a imparare un bel po' di elettronica senza "quasi" accorgertene.
Prova, per cominciare, a sentire cos'hanno da buttare via i tuoi vicini di roba elettronica rotta!
Ciao
Piercarlo
Prova, per cominciare, a sentire cos'hanno da buttare via i tuoi vicini di roba elettronica rotta!
Ciao
Piercarlo
0
voti
Si ma non ho molta confidenza con i vicini...posso chiedere a qualche mio amico. Peró io più che riparare voglio realizzare qualche proggett. Comunque buona idea
.
.-

RochiraHobby35
10 3 - Messaggi: 11
- Iscritto il: 29 giu 2013, 16:26
1
voti
Ma per costruire intendi montare un circuito dato o anche progettarlo?
Per usare proficuamente un simulatore, bisogna sapere molta più elettronica di lui
Plug it in - it works better!
Il 555 sta all'elettronica come Arduino all'informatica! (entrambi loro malgrado)
Se volete risposte rispondete a tutte le mie domande
Plug it in - it works better!
Il 555 sta all'elettronica come Arduino all'informatica! (entrambi loro malgrado)
Se volete risposte rispondete a tutte le mie domande
1
voti
Entrambi ma per proggettazione intendo cose piccole perché sono ancora agli inizi
-

RochiraHobby35
10 3 - Messaggi: 11
- Iscritto il: 29 giu 2013, 16:26
0
voti
Bellissimo questo topic, bellissimo questo spirito! Amare le invenzioni così tanto da desiderare ardentemente che arrivi anche solo una piccola idea per mettersi subito all'opera
Io al contrario ho troppe idee e troppo poco tempo e conoscenze nel campo dell'elettronica per realizzarle
Che ne dici degli infrarossi? Sono una delle prime cose che mi abbia appassionato, l'idea di accendere un LED a 3 metri di distanza o di farlo spegnere col movimento della mano, con circuiti progettati da me alla bell'e meglio sono cose che ho sempre trovato affascinanti.
Come sei messo coi microcontrollori? Potresti costuire un "robot" (fatto anche solo da uno o due motorini e un altoparlantino) che reagisce a certi suoni (certe frequenze) di certe intensità o che si comporta in modi diversi a seconda della luce ambientale o la temperatura (non so perché ma adoro qualsiasi tipo di sensore)
Queste sono le prime cose che mi vengono in mente, spero di averti dato qualche idea, fammi sapere!
Che ne dici degli infrarossi? Sono una delle prime cose che mi abbia appassionato, l'idea di accendere un LED a 3 metri di distanza o di farlo spegnere col movimento della mano, con circuiti progettati da me alla bell'e meglio sono cose che ho sempre trovato affascinanti.
Come sei messo coi microcontrollori? Potresti costuire un "robot" (fatto anche solo da uno o due motorini e un altoparlantino) che reagisce a certi suoni (certe frequenze) di certe intensità o che si comporta in modi diversi a seconda della luce ambientale o la temperatura (non so perché ma adoro qualsiasi tipo di sensore)
Queste sono le prime cose che mi vengono in mente, spero di averti dato qualche idea, fammi sapere!
2
voti
Ti riporto due miei progetti passati.
Sono entrambi collaudati e funzionanti.
Potresti cominciare con costruire questi (non sono nemmeno molto costosi)
e poi cercare di capire, con l'aiuto del forum, come funzionano.
Che ne dici?
Ciao,
Pietro
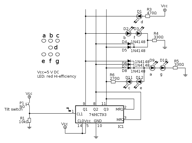
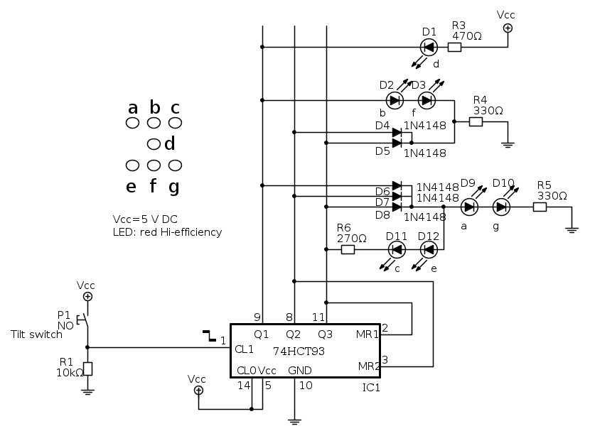
Qui hai un dado a led, che viene "tirato" scuotendo la scheda
Ecco lo schema elettrico:
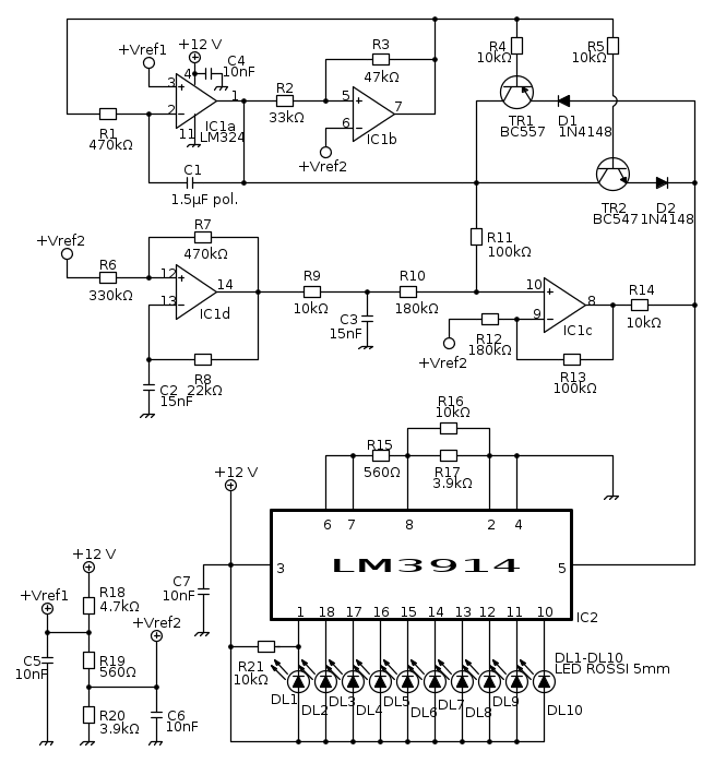
Qui hai un progetto supercar con effetto dissolvenza sui led vicini (interamente in analogico):
Sono entrambi collaudati e funzionanti.
Potresti cominciare con costruire questi (non sono nemmeno molto costosi)
e poi cercare di capire, con l'aiuto del forum, come funzionano.
Che ne dici?
Ciao,
Pietro
Qui hai un dado a led, che viene "tirato" scuotendo la scheda
Ecco lo schema elettrico:
Qui hai un progetto supercar con effetto dissolvenza sui led vicini (interamente in analogico):
-

PietroBaima
90,7k 7 12 13 - G.Master EY

- Messaggi: 12206
- Iscritto il: 12 ago 2012, 1:20
- Località: Londra
0
voti
Lo sai che è una buona idea quella del robot! Ho molti motorini ricavati da un dvd. Poi naturalmente lo faró con il filo perché ancora non studio le frequenze e ancora non so come usarle.
-

RochiraHobby35
10 3 - Messaggi: 11
- Iscritto il: 29 giu 2013, 16:26
0
voti
Nooo... Quegli schemi sono troppo complicati per me. Io faccio il primo superiore e quindi so giusto le cose basilari. Ma quegli schemi sono complicati per me. Io per adesso inizio con cose più semplici come ad esempio il robot. È una cosa che potrei fare
-

RochiraHobby35
10 3 - Messaggi: 11
- Iscritto il: 29 giu 2013, 16:26
0
voti
PietroBaima ha scritto:...un dado a led, che viene "tirato" squotendo la scheda![]()
Oh mio dio non ci credo, proprio scuotendola fisicamente???
Fantastico, ti prego dimmi qual è il componente capace di rilevare cio!
27 messaggi
• Pagina 1 di 3 • 1, 2, 3
Chi c’è in linea
Visitano il forum: Google [Bot], Google Adsense [Bot] e 54 ospiti

Elettrotecnica e non solo (admin)
Un gatto tra gli elettroni (IsidoroKZ)
Esperienza e simulazioni (g.schgor)
Moleskine di un idraulico (RenzoDF)
Il Blog di ElectroYou (webmaster)
Idee microcontrollate (TardoFreak)
PICcoli grandi PICMicro (Paolino)
Il blog elettrico di carloc (carloc)
DirtEYblooog (dirtydeeds)
Di tutto... un po' (jordan20)
AK47 (lillo)
Esperienze elettroniche (marco438)
Telecomunicazioni musicali (clavicordo)
Automazione ed Elettronica (gustavo)
Direttive per la sicurezza (ErnestoCappelletti)
EYnfo dall'Alaska (mir)
Apriamo il quadro! (attilio)
H7-25 (asdf)
Passione Elettrica (massimob)
Elettroni a spasso (guidob)
Bloguerra (guerra)





pigreco]=π