Accendere un LED con il Flip-Flop
Moderatori:
carloc,
g.schgor,
BrunoValente,
IsidoroKZ
40 messaggi
• Pagina 2 di 4 • 1, 2, 3, 4
0
voti
OK, ad ogni modo per far si che si accenda il LED devi dare un fronte di salita al clock altrimenti non accendi nulla
specialmente con quel circuito che hai montato.. 
0
voti
Puoi schematizzare in fidocad o fotografare il circuito che hai realmente montato?
Gli errori possono essere talmente tanti che altrimenti non ne usciamo...
Gli errori possono essere talmente tanti che altrimenti non ne usciamo...
-

rusty
4.075 2 9 11 - Utente disattivato per decisione dell'amministrazione proprietaria del sito
- Messaggi: 1578
- Iscritto il: 25 gen 2009, 13:10
0
voti
Puoi schematizzare in fidocad o fotografare il circuito che hai realmente montato?
Gli errori possono essere talmente tanti che altrimenti non ne usciamo...
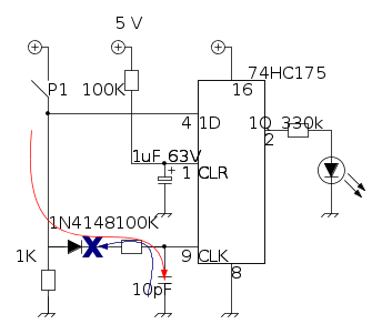
Questo è il circuito che ho modificato seguendo il vostro consiglio:
0
voti
OK, ad ogni modo per far si che si accenda il LED devi dare un fronte di salita al clock altrimenti non accendi nullaspecialmente con quel circuito che hai montato..
Facendo qualche misura ho trovato un problema sul clock(pin 9);
Il segnale di clock rimane sempre alto, ad un valore di 3.80V e alla pressione del tasto sale ad un valore di 4.03V.
0
voti
ricello9 ha scritto:Il segnale di clock rimane sempre alto, ad un valore di 3.80V e alla pressione del tasto sale ad un valore di 4.03V.
Mi sembra ovvio.
Il condensatore non si scarica.
Ad ogni modo non avresti un fronte rapido sul clock quindi è inutile.
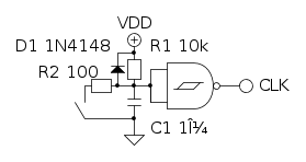
Vedi il post #2, ti ho aggiunto i valori.
2
voti
ricello9 ha scritto:Ciao a tutti, oggi sono alle prese con questo circuito.
Il mio obietivo è quello di accendere un led con la pressione di un pulsante(P1), e con la seconda pressione il led dovrebbe spegnersi.
Ho trovato questo circuito sulla rivista Elektor e lo riprodotto su breadboard; il led alla prima pressione si accende, mentre per spegnerlo devo premere svariate volte.
L'integrato che ho usato è un 74HC175
Avete qualche suggerimento?
Grazie
Marcello
Il suggerimento che posso dare è evitare di prendere in considerazione questi circuiti_cagata che non funzionano.
Anche i muri capirebbero che 330K su un LED non lo accendono, ma qualora il LED si accendesse anche i sassi capirebbero che questo circuito non può commutare.
Ora, sappiamo tutti che su 10 persone che scrivono siti web in rete, almeno 2 lo fanno per coglionare il prossimo.
Ora mi chiedo se è il caso di postare continuamente su questo forum i circuiti_coglionatori_cagate.
Che poi, detto fra noi, basta esporre il problema per avere circuiti funzionanti scritti al momento dai vari guru che frequentano il forum.
Tremendamente difficile da farsi, a quanto pare, come tutte le cose semplici.

Edit: Il Dio di questi circuiti ha un nome e cognome, anzi ha pure un nick ed è
Lo ha sempre fatto
I suoi circuiti sono una garanzia di funzionamento
Quello che lui scrive funziona e dietro c'è la scienza.
Ho detto.
"La follia sta nel fare sempre la stessa cosa aspettandosi risultati diversi".
"Parla soltanto quando sei sicuro che quello che dirai è più bello del silenzio".
Rispondere è cortesia, ma lasciare l'ultima parola ai cretini è arte.
"Parla soltanto quando sei sicuro che quello che dirai è più bello del silenzio".
Rispondere è cortesia, ma lasciare l'ultima parola ai cretini è arte.
-

TardoFreak
73,9k 8 12 13 - -EY Legend-

- Messaggi: 15754
- Iscritto il: 16 dic 2009, 11:10
- Località: Torino - 3° pianeta del Sistema Solare
0
voti
Oltre quanto già detto da ZioTardo
sarebbe bene non montare i circuiti a caso "speriamo che così funzioni"..
È una buona maniera per sprecare tempo, soldi e componenti. Prima bisogna studiare un po' e poi mettere in pratica la teoria, già che anche così non he sempre detto che il tutto vada sempre per il meglio al 100 %.
Buona notte.

È una buona maniera per sprecare tempo, soldi e componenti. Prima bisogna studiare un po' e poi mettere in pratica la teoria, già che anche così non he sempre detto che il tutto vada sempre per il meglio al 100 %.
Buona notte.

0
voti
TardoFreak ha scritto:Anche i muri capirebbero che 330K su un LED non lo accendono, ma qualora il LED si accendesse anche i sassi capirebbero che questo circuito non può commutare.
Azzo se sono rincoglionito, quando ho letto di sfuggita 330 ho pensato.. beh puo' andare... passiamo oltre... il k manco l'ho visto! Bravo Stefano, scommetto che sei un drago al gioco "trova le differenze" della settimana enigmistica
Occhio di lince
-

rusty
4.075 2 9 11 - Utente disattivato per decisione dell'amministrazione proprietaria del sito
- Messaggi: 1578
- Iscritto il: 25 gen 2009, 13:10
0
voti
Anche i muri capirebbero che 330K su un LED non lo accendono, ma qualora il LED si accendesse anche i sassi capirebbero che questo circuito non può commutare.
Il valore di 330k è un errore di battitura, infatti il valore reale è di 330.
Il condensatore non si scarica.
Ad ogni modo non avresti un fronte rapido sul clock quindi è inutile.
Vedi il post #2, ti ho aggiunto i valori.
Grazie per l'aiuto Simo85, volevo chiederti se quella porta logica che hai disegnato corrisponde ad un integrato esterno o rappresenta l'ingresso di clock del mio 74hc175?
A questo punto non so più cosa fare, stando a quello che afferma TardoFreak questo circuito non potra funzionare.
Il mio obbiettivo è quello di imparare il più possibile, e ho sempre considerato la lettura di riviste di elettronica un buon metodo per apprendere nouve conoscenze.
Il circuito che ho disegnato nel primo post l'ho preso da un numero di elektor, ma stando a quello che mi dite il circuito è una schifezza.
40 messaggi
• Pagina 2 di 4 • 1, 2, 3, 4
Chi c’è in linea
Visitano il forum: Nessuno e 238 ospiti

Elettrotecnica e non solo (admin)
Un gatto tra gli elettroni (IsidoroKZ)
Esperienza e simulazioni (g.schgor)
Moleskine di un idraulico (RenzoDF)
Il Blog di ElectroYou (webmaster)
Idee microcontrollate (TardoFreak)
PICcoli grandi PICMicro (Paolino)
Il blog elettrico di carloc (carloc)
DirtEYblooog (dirtydeeds)
Di tutto... un po' (jordan20)
AK47 (lillo)
Esperienze elettroniche (marco438)
Telecomunicazioni musicali (clavicordo)
Automazione ed Elettronica (gustavo)
Direttive per la sicurezza (ErnestoCappelletti)
EYnfo dall'Alaska (mir)
Apriamo il quadro! (attilio)
H7-25 (asdf)
Passione Elettrica (massimob)
Elettroni a spasso (guidob)
Bloguerra (guerra)




