Vedi mio Sito
(riferimento nel Profilo)
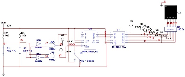
Contapersone con 40192, F-F D e 4511.
Moderatori:
carloc,
g.schgor,
BrunoValente,
IsidoroKZ
23 messaggi
• Pagina 2 di 3 • 1, 2, 3
0
voti
Spiacente, ma la mia edizione di Multisim (10)
con riesce a leggere il tuo file (11).
Non puoi comunque utilizzare un integrato da 5V
con un'alimentazione a 12V, devi usare il 40192.
Se trovo il tempo, provo a simularlo.
con riesce a leggere il tuo file (11).
Non puoi comunque utilizzare un integrato da 5V
con un'alimentazione a 12V, devi usare il 40192.
Se trovo il tempo, provo a simularlo.
0
voti
Si in effetti così funziona anche a me ma dovrei fare in modo che quando premo due pulsanti in una certa sequenza da A a B, conti up e quando da B ad A conti down. Ma siccome il circuito di attivazione è a mia scelta penso si potrebbe fare in altri modi, ma non ne conosco alcuni.
0
voti
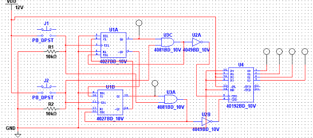
Ho provato a realizzare un automa riconoscitore di sequenza ma non funziona in simulazione. Se mi mandasse la sua soluzione sarebbe molto gentile. Grazie.
0
voti
Eccolo
Ciascun FF viene attivato col rispettivo pulsante, ma non se è già attivato l'altro.
Quando invece l'altro è attivato, lo disattiva e genera l'impulso per il conteggio.
Tutto qui.
Ciascun FF viene attivato col rispettivo pulsante, ma non se è già attivato l'altro.
Quando invece l'altro è attivato, lo disattiva e genera l'impulso per il conteggio.
Tutto qui.
23 messaggi
• Pagina 2 di 3 • 1, 2, 3
Chi c’è in linea
Visitano il forum: Nessuno e 53 ospiti

Elettrotecnica e non solo (admin)
Un gatto tra gli elettroni (IsidoroKZ)
Esperienza e simulazioni (g.schgor)
Moleskine di un idraulico (RenzoDF)
Il Blog di ElectroYou (webmaster)
Idee microcontrollate (TardoFreak)
PICcoli grandi PICMicro (Paolino)
Il blog elettrico di carloc (carloc)
DirtEYblooog (dirtydeeds)
Di tutto... un po' (jordan20)
AK47 (lillo)
Esperienze elettroniche (marco438)
Telecomunicazioni musicali (clavicordo)
Automazione ed Elettronica (gustavo)
Direttive per la sicurezza (ErnestoCappelletti)
EYnfo dall'Alaska (mir)
Apriamo il quadro! (attilio)
H7-25 (asdf)
Passione Elettrica (massimob)
Elettroni a spasso (guidob)
Bloguerra (guerra)

