Oscillatore onda quadra duty 50% a frequenza variabile
Moderatori:
carloc,
g.schgor,
BrunoValente,
IsidoroKZ
28 messaggi
• Pagina 1 di 3 • 1, 2, 3
0
voti
ciao a tutti, sono ancora alle prese con il mio oscillatore con ne555, esiste un modo per variarne la frequenza di oscillazione mantenendo stabile però il duty cycle? Nel mio caso ho montato su breadboard il classico circuito descritto in questa pagina per avere il duty al 50%:
http://www.elemania.altervista.org/form ... time2.html
ho provato a inserire un potenziometro ma ovunque lo metta modifica il duty.. esiste un modo o devo cambiare tipo di ic?
http://www.elemania.altervista.org/form ... time2.html
ho provato a inserire un potenziometro ma ovunque lo metta modifica il duty.. esiste un modo o devo cambiare tipo di ic?
3
voti
La cosa più semplice che tu possa fare, visto che hai già montato il circuito, è di raddoppiare la frequenza del 555 e pilotare un divisore per 2.
Avrai una quadra perfetta !
Ciao
Giorgio
Avrai una quadra perfetta !
Ciao
Giorgio
-

giorgio25760
2.310 1 3 5 - G.Master EY

- Messaggi: 1700
- Iscritto il: 6 dic 2009, 17:02
- Località: Brescia
0
voti
A freddo, mi vien da dire che una soluzione per modificare la frequenza del segnale generato, ma non il suo duty cycle, potrebbe essere quello di usare un condensatore variabile, oppure un commutatore che seleziona, di volta in volta, il condensatore relativo a una certa frequenza..
1
voti
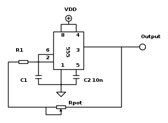
Un modo semplice potrebbe essere quello di utilizzare lo schema proposto dal buon
simo85 mettendo un potenziometro al posto della resistenza R1:
di seguito il link all'articolo di
simo85:
http://www.electroyou.it/simo85/wiki/ancora-con-il-555
di seguito il link all'articolo di
http://www.electroyou.it/simo85/wiki/ancora-con-il-555
"dai diamanti non nasce niente, dal letame nascono i fior" - Fabrizio De Andrè
2
voti
rudj ha scritto:...ho montato su breadboard il classico circuito descritto in questa pagina per avere il duty al 50%..
se ti serve il duty cycle al 50% , puoi ridurre all'osso lo schema ed avere una reale indipendenza della frequenza dal duty cycle:
"dai diamanti non nasce niente, dal letame nascono i fior" - Fabrizio De Andrè
0
voti
grazie a tutti delle risposte, penso seguirò il metodo di sedetiam, mi sembra il più semplice ed economico, domani provo e vi faccio sapere 

0
voti

"dai diamanti non nasce niente, dal letame nascono i fior" - Fabrizio De Andrè
0
voti
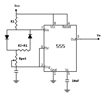
sedetiam ha scritto:rudj, ti consiglio di usare lo schema qui di seguito che si svincola dal drop-out della tensione sull'uscita, dandoti un reale duty cycle al 50% (purchè i resistori R1 ed R2 siano uguali), e vari la frequenza col potenziometro:
e se volessi anche aggiungere un potenziometro per modificare il duty indipendentemente dalla frequenza è possibile con l'ultimo schema che hai postato o è meglio lo schema precedente?
@edgar: grazie per il suggerimento, per il momento provo con i componenti che ho a casa, quando dovrò ampliare il sintetizzatore adotterò il tuo metodo

0
voti
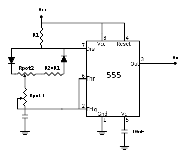
Ciao, puoi farlo in questo modo:
inserendo il potenziometro Rpot2, ma ricordati che variando la frequenza (Rpot1), il duty cycle rimarrà uguale solo se è 50%, altrimenti devi aggiustare tu il duty col potenziometro Rpot2, e la variazione dell'uno influenzerà l'altro (ad esempio diminuirà la regolazione del duty cycle all'aumentare della resistenza di Rpot1).
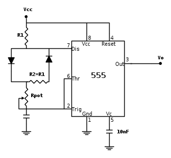
Oppure puoi rendere totalmente indipendenti Ton e Toff così puoi impostare sia la frequenza che il duty cycle:
inserendo il potenziometro Rpot2, ma ricordati che variando la frequenza (Rpot1), il duty cycle rimarrà uguale solo se è 50%, altrimenti devi aggiustare tu il duty col potenziometro Rpot2, e la variazione dell'uno influenzerà l'altro (ad esempio diminuirà la regolazione del duty cycle all'aumentare della resistenza di Rpot1).
Oppure puoi rendere totalmente indipendenti Ton e Toff così puoi impostare sia la frequenza che il duty cycle:
"dai diamanti non nasce niente, dal letame nascono i fior" - Fabrizio De Andrè
28 messaggi
• Pagina 1 di 3 • 1, 2, 3
Chi c’è in linea
Visitano il forum: Google Adsense [Bot] e 107 ospiti

Elettrotecnica e non solo (admin)
Un gatto tra gli elettroni (IsidoroKZ)
Esperienza e simulazioni (g.schgor)
Moleskine di un idraulico (RenzoDF)
Il Blog di ElectroYou (webmaster)
Idee microcontrollate (TardoFreak)
PICcoli grandi PICMicro (Paolino)
Il blog elettrico di carloc (carloc)
DirtEYblooog (dirtydeeds)
Di tutto... un po' (jordan20)
AK47 (lillo)
Esperienze elettroniche (marco438)
Telecomunicazioni musicali (clavicordo)
Automazione ed Elettronica (gustavo)
Direttive per la sicurezza (ErnestoCappelletti)
EYnfo dall'Alaska (mir)
Apriamo il quadro! (attilio)
H7-25 (asdf)
Passione Elettrica (massimob)
Elettroni a spasso (guidob)
Bloguerra (guerra)











