Ci sarà un manualetto o un foglietto su cui c'è scritto come alimentarlo
Transistor bruciato
Moderatori:
carloc,
g.schgor,
BrunoValente,
IsidoroKZ
38 messaggi
• Pagina 3 di 4 • 1, 2, 3, 4
0
voti
Ma per quel treno che alimentazione è prevista originariamente?
Ci sarà un manualetto o un foglietto su cui c'è scritto come alimentarlo
Ci sarà un manualetto o un foglietto su cui c'è scritto come alimentarlo
-

FedericoSibona
5.022 3 5 8 - Master

- Messaggi: 3951
- Iscritto il: 19 mar 2013, 11:43
0
voti
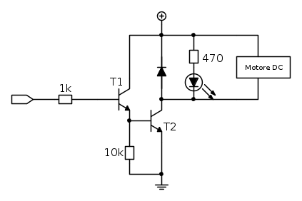
Ho avuto un problema simile anche io nella regolazione di velocità di un motore DC per giocattoli. In pratica avevo il seguente stadio di uscita:
Il transistor come in questo caso si bruciò all'istante, così modificai lo stadio di uscita nel seguente:
dove T1 e T2 sono ancora 2N2222. Questo secondo schema ha un guadagno in corrente molto più elevato del primo, ma qui si bruciava T2. Ho risolto sostituendo i due transistor 2N2222 (Ic = 600 mA) con due BC337 (Ic = 800 mA).
Prova anche tu con la seconda configurazione e se puoi verifica se hai disponibilità di transistor con Ic maggiore.
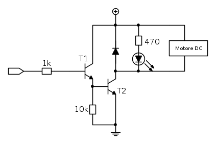
Il transistor come in questo caso si bruciò all'istante, così modificai lo stadio di uscita nel seguente:
dove T1 e T2 sono ancora 2N2222. Questo secondo schema ha un guadagno in corrente molto più elevato del primo, ma qui si bruciava T2. Ho risolto sostituendo i due transistor 2N2222 (Ic = 600 mA) con due BC337 (Ic = 800 mA).
Prova anche tu con la seconda configurazione e se puoi verifica se hai disponibilità di transistor con Ic maggiore.
0
voti
Io dubito ancora molto sul consumo di quel motore; che una stilo possa fornire 2.8/3.5A mi pare un po' strano.
fenice75, visto che dal video e' impossibile rilevarlo, ci puoi spiegare come misuri quella corrente?
(impostazione del tester, posizionamento dei puntali ecc.).
Da quello che e' stato scritto fino ad ora e' evidente comunque che allo spunto il motore va oltre le possibilita' di quei transistor a meno che non si adoperi il rele'.
Altrimenti si puo' pensare ad un mosfet (senza rele) ma e' comunque indubbio che sia necessario accertare quanto consuma quel motore.
P.S. Colgo l'occasione per ricordarti che gli schemi si postano usando FidoCadJ e che i video devono essere caricati direttamente nel post senza l'uso di server esterni, che sono vietati.
PP.SS. In apertura hai detto di voler fare un "temporizzatore"; vuoi spiegare meglio quello che vuoi ottenere?
(impostazione del tester, posizionamento dei puntali ecc.).
Da quello che e' stato scritto fino ad ora e' evidente comunque che allo spunto il motore va oltre le possibilita' di quei transistor a meno che non si adoperi il rele'.
Altrimenti si puo' pensare ad un mosfet (senza rele) ma e' comunque indubbio che sia necessario accertare quanto consuma quel motore.
P.S. Colgo l'occasione per ricordarti che gli schemi si postano usando FidoCadJ e che i video devono essere caricati direttamente nel post senza l'uso di server esterni, che sono vietati.
PP.SS. In apertura hai detto di voler fare un "temporizzatore"; vuoi spiegare meglio quello che vuoi ottenere?
marco
0
voti
marco438 ha scritto:Io dubito ancora molto sul consumo di quel motore; che una stilo possa fornire 2.8/3.5A mi pare un po' strano.
Si in effetti anche a me sembra troppo strano che un motore di un trenino giocattolo, alimentato per di più con pile stilo, assorbi tutta questa corrente. Non credo sia molto differente dal motore che usai io.
perché non posti lo schema che effettivamente hai realizzato con incluso il collegamento per la misura di corrente?
0
voti
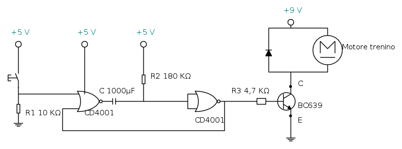
Ciao e scusate il ritardo.
Ecco riportato il circuito che avevo realizzato in prima battuta. Spero di non aver fatto pasticci...
La misurazione l'ho fatta impostando il tester su 10A e andando a collegare i puntali nei punti C ed E del transistor ormai bruciato (che quindi si comporta sempre come interruttore aperto). Nel video avevo posizionato il nero (comune) su E e il rosso su C ottenendo una corrente negativa.
Ho rifatto nuovamente le misurazioni e CREDO di aver ottenuto valori così alti perché i puntali non facevano ben contatto (E' possibile?).
Rifacendo un'ultima volta le misure per più volte e tenendo ben premuti i puntali nei due punti indicati ho ottentuto valori di 1,3 A senza sirena e 1,8 A con sirena.
Il mio intento era quello di realizzare un circuito per far si che il motore, alla pressione del pulsante, venga alimentato per circa 2 minuti per poi fermarsi. Questo perché mio figlio spesso accende il treno e poi se ne va in un'altra stanza a giocare. Come vi dicevo è alimentato da 6 batterie (1,5V).
Ho già verificato e all'uscita della seconda NOR ottengo correttamente una tensione di circa 5V per circa 3 minuti e poi 0V fino a quando non viene nuovamente premuto il pulsante.
Ora quello che mi manca è la parte terminale che vada a pilotare il motore. Io pensavo di utilizzare un relè, ma aspetto un vostro parere. Se mi potreste anche indicare quali componenti usare mi fareste un grosso favore.
Grazie
1
voti
Come ti avevo già scritto modificherei il circuito in questo modo, per aumentarne l'affidabilità:
Al posto di collegare così il motore userei un relè.
Per il resto mi sembra ok.
Ciao,
Pietro.
Al posto di collegare così il motore userei un relè.
Per il resto mi sembra ok.
Ciao,
Pietro.
-

PietroBaima
90,7k 7 12 13 - G.Master EY

- Messaggi: 12206
- Iscritto il: 12 ago 2012, 1:20
- Località: Londra
0
voti
fenice75 ha scritto:La misurazione l'ho fatta impostando il tester su 10A e andando a collegare i puntali nei punti C ed E del transistor ormai bruciato (che quindi si comporta sempre come interruttore aperto).
Le misure di corrente si fanno mettendo il tester in serie al carico e non come mi pare tu abbia fatto.
Se devi misurare quanto consuma il motore, devi posizionare i componenti e le batterie come da figura allegata:
Naturalmente mettendo il motore al posto della lampadina.
marco
1
voti
Non mi tornano molto i valori, ma in ogni caso, poiché l'OP non riesce a fornirci dati più accurati, userei un relè.
Ciao,
Pietro.
-

PietroBaima
90,7k 7 12 13 - G.Master EY

- Messaggi: 12206
- Iscritto il: 12 ago 2012, 1:20
- Località: Londra
0
voti
ricontrolla la corrente assorbita mettendo il tester in serie al motore alimentato dalle batterie, come hai fatto tu hai misurato la
di un BJT bruciato se non hai messo il "cavo rosso" sull'ingresso dedicato alle misure di corrente del tester come indicato da
marco438.
di un BJT bruciato se non hai messo il "cavo rosso" sull'ingresso dedicato alle misure di corrente del tester come indicato da 1
voti
Inoltre, se collegasse il voltmetro correttamente e misurasse la tensione presente tra il collettore e l'emettitore del BJT misurerebbe la tensione di alimentazione.
Ciao,
Pietro.
-

PietroBaima
90,7k 7 12 13 - G.Master EY

- Messaggi: 12206
- Iscritto il: 12 ago 2012, 1:20
- Località: Londra
38 messaggi
• Pagina 3 di 4 • 1, 2, 3, 4
Chi c’è in linea
Visitano il forum: Nessuno e 222 ospiti

Elettrotecnica e non solo (admin)
Un gatto tra gli elettroni (IsidoroKZ)
Esperienza e simulazioni (g.schgor)
Moleskine di un idraulico (RenzoDF)
Il Blog di ElectroYou (webmaster)
Idee microcontrollate (TardoFreak)
PICcoli grandi PICMicro (Paolino)
Il blog elettrico di carloc (carloc)
DirtEYblooog (dirtydeeds)
Di tutto... un po' (jordan20)
AK47 (lillo)
Esperienze elettroniche (marco438)
Telecomunicazioni musicali (clavicordo)
Automazione ed Elettronica (gustavo)
Direttive per la sicurezza (ErnestoCappelletti)
EYnfo dall'Alaska (mir)
Apriamo il quadro! (attilio)
H7-25 (asdf)
Passione Elettrica (massimob)
Elettroni a spasso (guidob)
Bloguerra (guerra)







pigreco]=π