Prendendo spunto dall'ottimo progetto di un alimentatore presente in questa sezione di progettazione collaborativa, volevo fare quello che in ambito informatico viene chiamato un "Fork", cioè una biforcazione e modificare il progetto quel tanto che basta per ottenere un caricabatterie per batterie piombo/acido e piombo/gel di dimensione medio/piccola.
il progetto che avevo in mente era di apparecchio capace di fornire le due tensioni necessarie alla ricarica delle batterie a 6 e 12 volt (se non sbaglio 6,9V e 13,8V, cioè 2,3V per ogni cella da 2V) e che abbia la limitazione della corrente, così da ricaricare correttamente batterie piccole come quelle da ciclomotori che hanno una capacità intorno ai 5/8Ah.
Se non sbaglio la ricarica corretta di una batteria al piombo dovrebbe avvenire a una corrente massima pari a 1/10 della sua capacità, quindi considerando i valori commerciali più comuni delle capacità delle batterie dovremmo trovare i valori di corrente massima da far erogare al nostro apparecchio.
Ricapitolando:
2 Tensioni : 6,9V e 13,8V
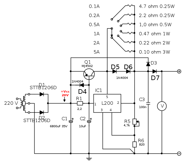
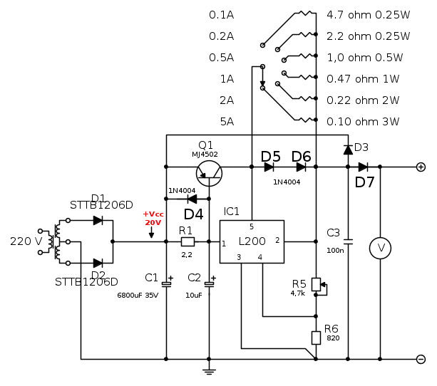
6 + 1 Correnti : 0,3A - 0,5A - 0,8A - 1,2A - 1,8A - 2,4A - Nessuna limitazione.
Ho già una base di partenza, se può andare bene, questo alimentatore è un vecchio modello a corrente fissa e promette 4A a 14,4, qualcuno si è preso la briga di recensirlo pure (link - serve il login per vedere le foto), vi allego qualche foto:(Foto alta risoluzione)
Il trasformatore ha una differenza sostanziale rispetto a quello usato nell'altro progetto, ha un solo secondario.
Sarebbe ottimo riuscire a recuperare il trasformatore (e forse il ponte raddrizzatore), il dissipatore posteriore e ovviamente l'involucro.
Per adesso ho misurato la tensione di uscita dal trasformatore a vuoto, è di 17V.
[CDEY] Caricabatterie 6/12V limitato in corrente
Moderatore:
brabus
31 messaggi
• Pagina 1 di 4 • 1, 2, 3, 4
0
voti
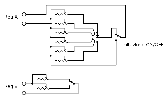
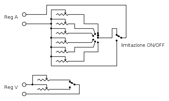
per la regolazione dei vari limiti, avevo pensato a una cosa del genere, da utilizzare al posto dei due potenziometri. Userei un deviatore per la selezione delle due tensioni, un deviatore per abilitare oppure no la limitazione della corrente e un selettore rotativo a 6 posizioni per scegliere la corrente massima erogata.
Troppo complicato? meglio con dei semplici resistori invece che 8 trimmer?
Troppo complicato? meglio con dei semplici resistori invece che 8 trimmer?
-

DADO91
3.552 3 12 13 - Expert EY

- Messaggi: 965
- Iscritto il: 27 feb 2009, 18:19
- Località: Prov. di Firenze
0
voti
Ma come intenderesti sviluppare (se gia' ti sei fatto un'idea) il circuito, a parte quelle regolazioni?
La domanda che ho fatto in precedenza era volta al fatto che il uA723 (o L123) e' un ottimo regolatore sia in tensione che in corrente e che potrebbe essere implementato allo scopo.
Se ne era gia' parlato in precedenza, poi avevamo deciso per il L200.
La domanda che ho fatto in precedenza era volta al fatto che il uA723 (o L123) e' un ottimo regolatore sia in tensione che in corrente e che potrebbe essere implementato allo scopo.
Se ne era gia' parlato in precedenza, poi avevamo deciso per il L200.
marco
0
voti
Io vorrei fare ex-novo la parte di stabilizzazione/regolazione di quell'alimentatore, e mi sembrava che un'ottima base fosse quella dell'altro alimentatore,a cui potremmo togliere qualche finezza, come l'alimentazione a tensione negativa, che non credo serva in questo caso.
Se volete provare a utilizzare un uA723 io non ho problemi, pensavo invece che utilizzando nuovamente l'L200 potessimo sorvolare su alcuni aspetti già affrontati abbondantemente nell'altro thread.
Sono aperto a qualsiasi proposta, attendo vostri commenti!
Se volete provare a utilizzare un uA723 io non ho problemi, pensavo invece che utilizzando nuovamente l'L200 potessimo sorvolare su alcuni aspetti già affrontati abbondantemente nell'altro thread.
Sono aperto a qualsiasi proposta, attendo vostri commenti!
-

DADO91
3.552 3 12 13 - Expert EY

- Messaggi: 965
- Iscritto il: 27 feb 2009, 18:19
- Località: Prov. di Firenze
0
voti
DADO91 ha scritto:il progetto che avevo in mente era di apparecchio capace di fornire le due tensioni necessarie alla ricarica delle batterie a 6 e 12 volt (se non sbaglio 6,9V e 13,8V, cioè 2,3V per ogni cella da 2V) e che abbia la limitazione della corrente...
Ricapitolando:
2 Tensioni : 6,9V e 13,8V
6 + 1 Correnti : 0,3A - 0,5A - 0,8A - 1,2A - 1,8A - 2,4A - Nessuna limitazione.
Attenzione che le tensioni che hai detto sono per la carica in tampone o di mantenimento.
Per uso ciclico invece è preferibile caricare a fondo. Per farlo devi utilizzare tensioni maggiori (e correnti che si abbassano).
In questo post avevo riassunto la cosa.
Big fan of ⋮ƎlectroYou! Ausili per disabili e anziani su ⋮ƎlectroYou
Caratteri utili: À È É Ì Ò Ó Ù α β γ δ ε η θ λ μ π ρ σ τ φ ω Ω º ª ² ³ √ ∛ ∜ ₀ ₁ ₂ ₃ ₄ ₅ ₆ ∃ ∄ ∆ ∈ ∉ ± ∓ ∾ ≃ ≈ ≠ ≤ ≥
Caratteri utili: À È É Ì Ò Ó Ù α β γ δ ε η θ λ μ π ρ σ τ φ ω Ω º ª ² ³ √ ∛ ∜ ₀ ₁ ₂ ₃ ₄ ₅ ₆ ∃ ∄ ∆ ∈ ∉ ± ∓ ∾ ≃ ≈ ≠ ≤ ≥
1
voti
In questo manuale tecnico (in italiano) sulle batterie ermetiche di una primaria azienda c'è praticamente tutto quanto c'è da sapere:
http://www.dodero.it/BATTERIE/FIAMM_GS/ ... ecnico.pdf
Come è già stato detto, le batterie per auto sono meno delicate
Uno schema come richiesto potrebbe essere questo, proposto da
BrunoValente nell'altro thread:
Ovviamente le correnti si possono variare a seconda delle tue esigenze cambiando i valori di resistenza dei resistori commutati
. Non credo sia opportuno mettere dei trimmer al posto dei resistori fissi a causa delle potenze in gioco e della stabilità della regolazione della corrente massima.
Se intendi usarlo solo come caricabatteria C1 potrà essere anche di capacità inferiore a quanto riportato in schema.
E si potranno mettere due trimmer commutabili al posto del potenziometro della regolazione della tensione.
La regolazione della tensione dovrà avvenire non senza carico, ma con una resistenza sull'uscita per tener conto della caduta di tensione in conduzione del diodo D7.
http://www.dodero.it/BATTERIE/FIAMM_GS/ ... ecnico.pdf
Come è già stato detto, le batterie per auto sono meno delicate
Uno schema come richiesto potrebbe essere questo, proposto da
Ovviamente le correnti si possono variare a seconda delle tue esigenze cambiando i valori di resistenza dei resistori commutati
Se intendi usarlo solo come caricabatteria C1 potrà essere anche di capacità inferiore a quanto riportato in schema.
E si potranno mettere due trimmer commutabili al posto del potenziometro della regolazione della tensione.
La regolazione della tensione dovrà avvenire non senza carico, ma con una resistenza sull'uscita per tener conto della caduta di tensione in conduzione del diodo D7.
-

FedericoSibona
5.022 3 5 8 - Master

- Messaggi: 3951
- Iscritto il: 19 mar 2013, 11:43
0
voti
FedericoSibona ha scritto:In questo manuale tecnico (in italiano)...
Bello e ben fatto questo manuale sulle batterie al piombo ermetiche... grazie della segnalazione.
Big fan of ⋮ƎlectroYou! Ausili per disabili e anziani su ⋮ƎlectroYou
Caratteri utili: À È É Ì Ò Ó Ù α β γ δ ε η θ λ μ π ρ σ τ φ ω Ω º ª ² ³ √ ∛ ∜ ₀ ₁ ₂ ₃ ₄ ₅ ₆ ∃ ∄ ∆ ∈ ∉ ± ∓ ∾ ≃ ≈ ≠ ≤ ≥
Caratteri utili: À È É Ì Ò Ó Ù α β γ δ ε η θ λ μ π ρ σ τ φ ω Ω º ª ² ³ √ ∛ ∜ ₀ ₁ ₂ ₃ ₄ ₅ ₆ ∃ ∄ ∆ ∈ ∉ ± ∓ ∾ ≃ ≈ ≠ ≤ ≥
31 messaggi
• Pagina 1 di 4 • 1, 2, 3, 4
Chi c’è in linea
Visitano il forum: Nessuno e 12 ospiti

Elettrotecnica e non solo (admin)
Un gatto tra gli elettroni (IsidoroKZ)
Esperienza e simulazioni (g.schgor)
Moleskine di un idraulico (RenzoDF)
Il Blog di ElectroYou (webmaster)
Idee microcontrollate (TardoFreak)
PICcoli grandi PICMicro (Paolino)
Il blog elettrico di carloc (carloc)
DirtEYblooog (dirtydeeds)
Di tutto... un po' (jordan20)
AK47 (lillo)
Esperienze elettroniche (marco438)
Telecomunicazioni musicali (clavicordo)
Automazione ed Elettronica (gustavo)
Direttive per la sicurezza (ErnestoCappelletti)
EYnfo dall'Alaska (mir)
Apriamo il quadro! (attilio)
H7-25 (asdf)
Passione Elettrica (massimob)
Elettroni a spasso (guidob)
Bloguerra (guerra)



