Cos'è ElectroYou | Login Iscriviti

ElectroYou - la comunità dei professionisti del mondo elettrico

Accensione caldaia tramite cellulare

Piccole automazioni, installazioni elettroniche e domotica
0
voti

[61] Re: Accensione caldaia tramite cellulare

Messaggioda Foto UtenteGigis » 1 feb 2014, 21:07

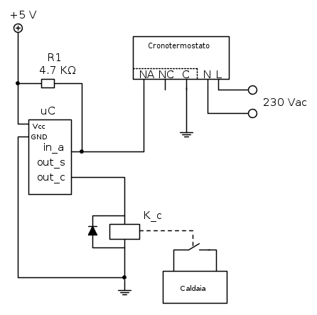
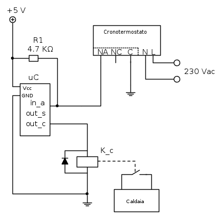
Questo è il mio schema di partenza:



dove con out_s comando i relè NC per separare il cronotermostato dal sistema caldaia+scheda mia, dopo aver separato i due sistemi accendo la caldaia tramite il relè NA comandato da out_c. Ora volevo sfruttare il contatto NC del cronotermostato per verificare se lo stesso sta funzionando o meno (in quanto se sta funzionando allora NC-C risulterà un aperto mentre se non sta funzionando risulterà un corto).

Foto UtenteWALTERmwp il cronotermostato è alimentato con la rete domestica.

Inserendo quindi un relè tra NC-C dovrebbe funzionare? Relè da 230 Vac alla bobina giusto?
Avatar utente
Foto UtenteGigis
120 5
Frequentatore
Frequentatore
 
Messaggi: 134
Iscritto il: 18 gen 2014, 18:07

0
voti

[62] Re: Accensione caldaia tramite cellulare

Messaggioda Foto UtenteZG84 » 1 feb 2014, 21:39

Il relè va scelto in base alla tensione che rilevi ai capi del contatto.

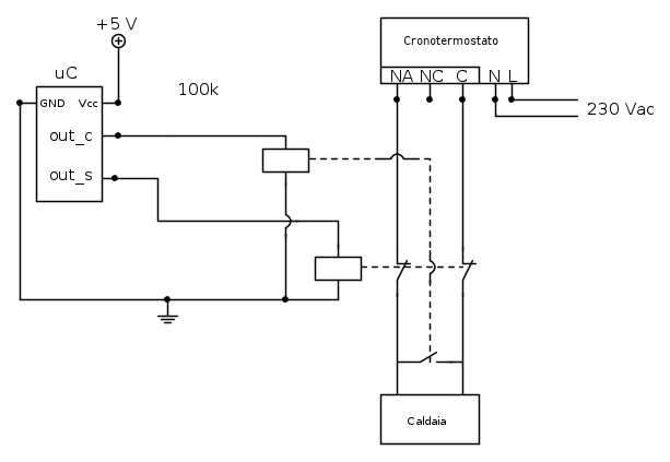
Nello schema che ho postato c'è un errore perché la bobina chiude sullo stesso filo....deve chiudere sull'altro filo e c'è da valutare la possibilità che la caldaia interpreti la corrente passante per la bobina come segnale di accensione.
...e come diceva sempre mio nonno: "Nessuno nasce imparato"
Avatar utente
Foto UtenteZG84
1.710 3 8 12
Expert EY
Expert EY
 
Messaggi: 908
Iscritto il: 11 nov 2013, 17:06

2
voti

[63] Re: Accensione caldaia tramite cellulare

Messaggioda Foto Utentemario_maggi » 1 feb 2014, 21:46

Gigis,
ho misurato una tensione di 80 Vac o 8 Vac, non ricordo bene

ci sono degli ottimi cronotermostati gsm prodottin in serie che hanno tenuto conto dell'esperienza fatta in molti anni e in migliaia di applicazioni. L'affidabilita' di questa applicazione e' importante!
Ciao
Mario
Mario Maggi
https://www.evlist.it per la mobilità elettrica e filiera relativa
https://www.axu.it , inverter speciali, convertitori DC/DC, soluzioni originali per la qualità dell'energia
Innovazioni: https://www.axu.it/mm4
Avatar utente
Foto Utentemario_maggi
20,0k 3 11 12
G.Master EY
G.Master EY
 
Messaggi: 4181
Iscritto il: 21 dic 2006, 9:59
Località: Milano

0
voti

[64] Re: Accensione caldaia tramite cellulare

Messaggioda Foto UtenteGigis » 1 feb 2014, 21:53

Si certo, ma se sono appassionato di elettronica un motivo ci sarà....

P.S. Il fatto che non ricordo bene la tensione che ho misurato circa tre giorni fa non implica che il tutto sia poco affidabile (parlo del sistema di partenza senza la rilevazione)...
Avatar utente
Foto UtenteGigis
120 5
Frequentatore
Frequentatore
 
Messaggi: 134
Iscritto il: 18 gen 2014, 18:07

1
voti

[65] Re: Accensione caldaia tramite cellulare

Messaggioda Foto UtenteZG84 » 1 feb 2014, 22:37

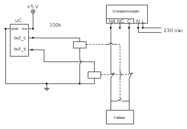
Riassumendo gli schemi in linea di massima.



Devi aggiungere i diodi in antiparallelo alle bobine e verificare che la corrente che scorre su K_a non faccia partire la caldaia.
R1 forse è troppo grande
...e come diceva sempre mio nonno: "Nessuno nasce imparato"
Avatar utente
Foto UtenteZG84
1.710 3 8 12
Expert EY
Expert EY
 
Messaggi: 908
Iscritto il: 11 nov 2013, 17:06

3
voti

[66] Re: Accensione caldaia tramite cellulare

Messaggioda Foto UtenteWALTERmwp » 2 feb 2014, 0:20

Ciao Gigis.
Il fatto che una persona coltivi un interesse o una passione non giustifica l'abbandono dei principi di cautela e l'attenzione che dovrebbe essere riposta nella gestione, in questo caso, di una caldaia.
Non interpretare questo come una critica ma prendilo come uno spunto di riflessione.
Per quanto ti possa sembrare semplice o accattivante l'idea che vuoi mettere in pratica hai comunque a che fare con un dispositivo sottoposto a precise normative per quanto riguarda: l'installazione, la manutenzione, le eventuali modifiche.
Quindi, lo ripeto, mi permetto di darti questo suggerimento: muoviti con cautela.
Non so quale competenza/esperienza tu possa avere e non mi permetto di esprimere un giudizio in merito però fai attenzione.
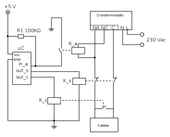
Se si volesse continuare il discorso come fosse un esercizio mentale, facendo riferimento allo schema [65], eviterei di utilizzare la commutazione di stato del contatto del relè del cronotermostato per avere un feed-back del comando del medesimo. Quei morsetti servono a "restituire" (da parte del cronotermostato) alla caldaia il comando per partire.
Per esempio: se tramite il morsetto "NC" viene pilotato "K_a" ed i contatti di "K_s" risultano chiusi (a seguito di un errore firmware o perché i contatti stessi di "K_s" rimangono "impastati"), ti ritrovi con una bobina ("K_a") in serie al circuito presente all'interno della caldaia.
Ancora: se "K_s" venisse pilotato (a questo punto contatti aperti) la bobina di "K_a" (pur ipotizzandola in quella posizione e quindi ignorando le eventuali incompatibilità elettriche) non verrebbe eccitata e quindi non potresti conoscere l'effettiva azione compiuta in quel momento dal cronotermostato.
Forse, ma è solo un mio parere, si potrebbe pensare anche ad una semplificazione del circuito puntando ad una maggiore affidabilità.
Saluti
Avatar utente
Foto UtenteWALTERmwp
30,2k 4 8 13
G.Master EY
G.Master EY
 
Messaggi: 8990
Iscritto il: 17 lug 2010, 18:42
Località: le 4 del mattino

1
voti

[67] Re: Accensione caldaia tramite cellulare

Messaggioda Foto UtenteZG84 » 2 feb 2014, 1:16

Che pirla che sono :mrgreen: leggendo Foto UtenteWALTERmwp mi sono accorto che parte della mia testa
stava ancora pensando alla discussione col comando remoto mentre in realtà lui si riferisce ad un altro impianto con un cronotermostato (se non ho capito male)

In questo caso più semplice di cosi :mrgreen:

La caldaia viene comandata in ogni caso col microcontrollore tramite relè e il cronotermostato non fa altro che darti lo stato se attivare o meno la caldaia...devi solo gestire le priorità via firmware.



:shock: in questo periodo ho seri problemi di attenzione
...e come diceva sempre mio nonno: "Nessuno nasce imparato"
Avatar utente
Foto UtenteZG84
1.710 3 8 12
Expert EY
Expert EY
 
Messaggi: 908
Iscritto il: 11 nov 2013, 17:06

0
voti

[68] Re: Accensione caldaia tramite cellulare

Messaggioda Foto UtenteGigis » 2 feb 2014, 2:58

Ragazzi forse le mie intenzioni sono state fraintese. Io non voglio a tutti i costi fare questo controllo a discapito della affidabilità, infatti in [55] ho appunto chiesto se avessi "fritto" qualcosa (nel senso che avrei reso il tutto non affidabile o distrutto qualcosa). Il mio schema è quello senza K_a, e credo sia piuttosto affidabile visto che escludo completamente il cronotermostato con opportuni relè isolando i due circuiti. Ho chiesto solo se quel controllo fosse fattibile non ho detto che è indispensabile. Ora se utilizzo il mio schema di principio (senza quel controllo) elaborerò un firmware che non prevede quel controllo, oppure applico lo schema di principio proposto da Foto UtenteZG84 in [67] che mi consente di effettuare i controlli che voglio senza problemi. Non l'ho presa come una critica e anche se lo fosse la accetterei perché le critiche fanno maturare.

Ritornando a noi, credo che utilizzerò lo schema postato da Foto UtenteZG84 in [67] poiché credo sia la soluzione migliore per lo scopo di cui si è discusso nell'intero topic.

Foto UtenteZG84 perché una resistenza da 4.7k invece di una da 100k?
Avatar utente
Foto UtenteGigis
120 5
Frequentatore
Frequentatore
 
Messaggi: 134
Iscritto il: 18 gen 2014, 18:07

1
voti

[69] Re: Accensione caldaia tramite cellulare

Messaggioda Foto UtenteWALTERmwp » 2 feb 2014, 3:39

Ciao Gigis.
Pur col rischio d'essere interpretati in un modo piuttosto che in un altro credo sia meglio scrivere qualche riga in più se alla fine può contribuire, seppure in minima parte, a chiarire le idee.
Quindi, in bocca al lupo per la tua realizzazione.
Quella resistenza da 4K7 svolge la funzione di pull-up che altrimenti, con un valore troppo grande (per eccesso potrebbe essere un valore infinito), non potrebbe essere garantita.
solitamente si utilizzano anche 10K.
Per la scelta di quel valore specifico rimando a ZG84, come date richiesto.
Buona Notte
Avatar utente
Foto UtenteWALTERmwp
30,2k 4 8 13
G.Master EY
G.Master EY
 
Messaggi: 8990
Iscritto il: 17 lug 2010, 18:42
Località: le 4 del mattino

0
voti

[70] Re: Accensione caldaia tramite cellulare

Messaggioda Foto UtenteZG84 » 2 feb 2014, 12:10

è difficile da spiegare perché 4.7Kohm :^o

Scherzo ho messo quel valore semplicemente perché nei progetti che ho fatto ho usato quasi sempre quel valore, una via di mezzo, andrebbe bene anche 1Kohm, con 10Kohm non ho mai provato da quello che mi ricordo e come ha detto walter andando sopra tot valore la resistenza non riesce più a svolgere la funzione di pull-up.

Dopo cercando in giro per il forum avevo trovato delle spiegazioni a riguardo tra la relazione consumi e tipologia di progetto:
Più alta è la resistenza meno corrente passa e quindi consumi di meno mentre se ne metti una relativamente bassa hai una corrente passante maggiore e quindi più consumo e, nel topic, avevo letto che per applicazioni a batterie e meglio ridurre i consumi per ovvi motivi mentre se hai una alimentazione "di rete" puoi fare come vuoi.
...e come diceva sempre mio nonno: "Nessuno nasce imparato"
Avatar utente
Foto UtenteZG84
1.710 3 8 12
Expert EY
Expert EY
 
Messaggi: 908
Iscritto il: 11 nov 2013, 17:06

PrecedenteProssimo

Torna a Automazione civile

Chi c’è in linea

Visitano il forum: Nessuno e 13 ospiti