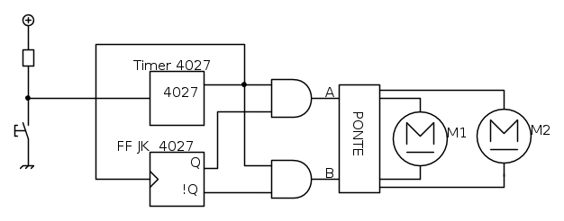
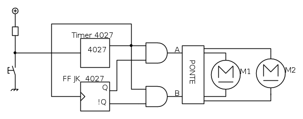
Salve a tutti, ho un problema con un circuito fatto da me, il circuito in questione comanda due motori (apertura/ chiusura degli specchietti elettrici di un auto), si attiva mediante un pulsante, che fa partire il timer e quindi comanda il ponte H che aziona i motori, alla successiva pressione riparte il timer ma inverte la polarità in modo da far chiudere gli specchietti.
Il mio problema è che questo circuito è molto sensibile, in quanto, alcune volte si attiva da solo,se magari accendo i fari dell' auto il circuito si attiva, se li spengo uguale, se accendo il quadro si attiva il circuito, senza la pressione del tasto, altre volte invece funziona bene , cioè solo alla pressione del tasto.
Avete qualche accorgimento che io non ho usato?
Grazie
schema elettrico
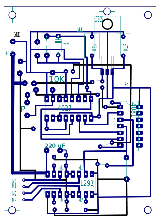
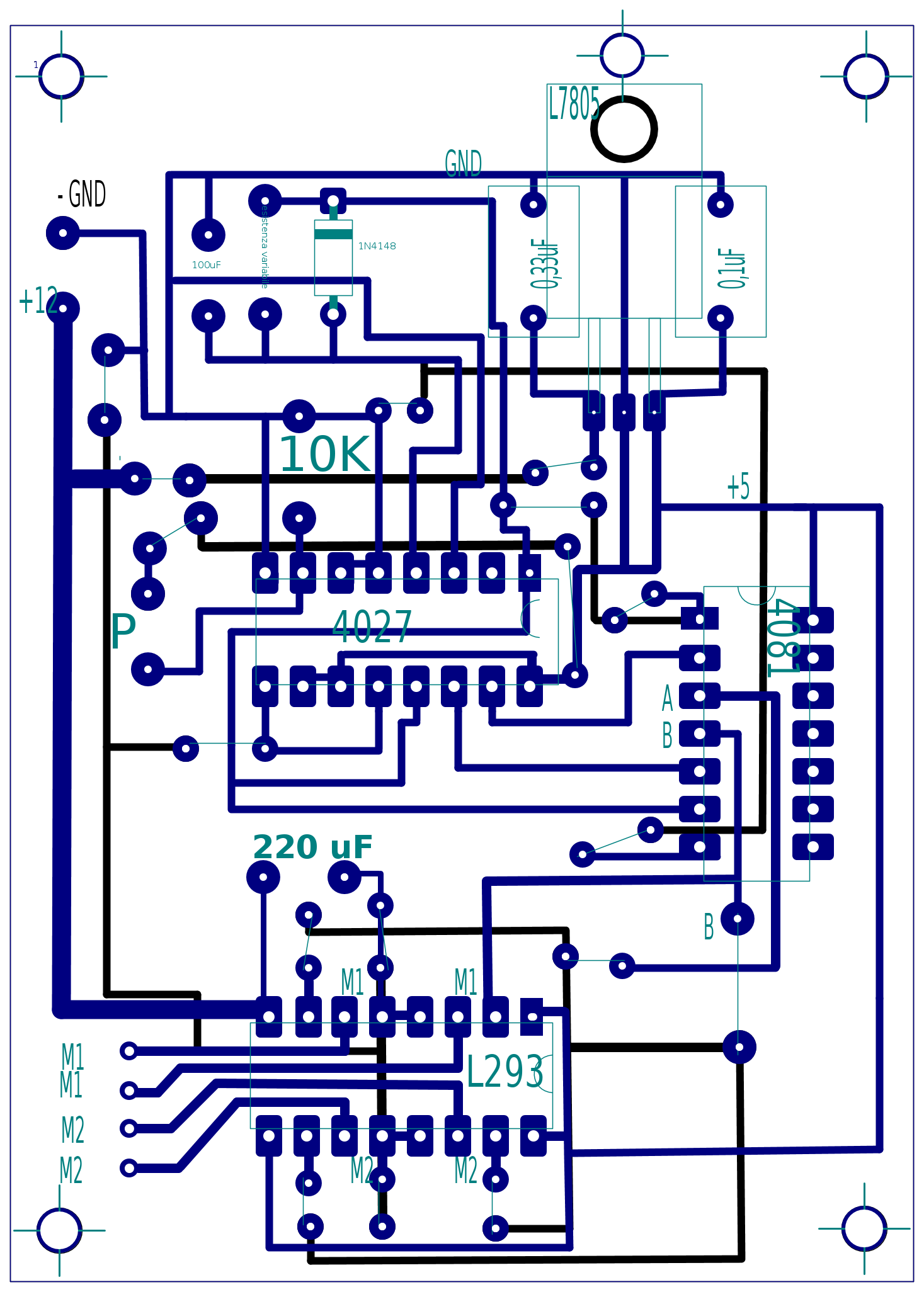
questo invece è il PCB , io escluderei lo sbalzo di tensione perché ho stabilizzato attraverso un 7805.
Sapete aiutarmi?
Circuito che si attiva da solo
Moderatori:
carloc,
g.schgor,
BrunoValente,
IsidoroKZ
24 messaggi
• Pagina 1 di 3 • 1, 2, 3
0
voti
0
voti
Da quanti ohm e` il resistore in prossimita` del positivo di ingresso disegnato nel tuo schema?
PS: Io sapevo che per far circolare corrente in un circuito bisognava chiuderlo, evidentemente in elettronica non sempre funziona cosi.
PS: Io sapevo che per far circolare corrente in un circuito bisognava chiuderlo, evidentemente in elettronica non sempre funziona cosi.
Ognuno sta solo sul cuor della terra
trafitto da un raggio di sole:
ed è subito sera
Salvatore Quasimodo
trafitto da un raggio di sole:
ed è subito sera
Salvatore Quasimodo
0
voti
Attilio ha scritto:Da quanti ohm e` il resistore in prossimita` del positivo di ingresso disegnato nel tuo schema?
PS: Io sapevo che per far circolare corrente in un circuito bisognava chiuderlo, evidentemente in elettronica non sempre funziona cosi.
il resistore è 10 kohm.
PS: anche io.
0
voti
Attilio ha scritto:Da quanti ohm e` il resistore in prossimita` del positivo di ingresso disegnato nel tuo schema?
Devo abbandonare l'elettronica.... ho dato per scontato che fosse un fusibile.
2
voti
Davide90 ha scritto:Avete qualche accorgimento che io non ho usato?
Filtro sull'alimentazione e sull'ingresso che arriva dal pulsante. Il pulsante e` montato su PCB o arrivano dei fili?
Per usare proficuamente un simulatore, bisogna sapere molta più elettronica di lui
Plug it in - it works better!
Il 555 sta all'elettronica come Arduino all'informatica! (entrambi loro malgrado)
Se volete risposte rispondete a tutte le mie domande
Plug it in - it works better!
Il 555 sta all'elettronica come Arduino all'informatica! (entrambi loro malgrado)
Se volete risposte rispondete a tutte le mie domande
0
voti
IsidoroKZ dice bene, con filtro all'ingresso del pulsante credo intenda un antirimbalzo, si puo' fare con un RC o con un trigger di Schmitt.
Aggiungerei anche, tanto per levarci qualche dubbio, un poliestere da 100n tra le alimentazioni degli integrati, montati il piu' vicino possibile a questi.
Saluti
Aggiungerei anche, tanto per levarci qualche dubbio, un poliestere da 100n tra le alimentazioni degli integrati, montati il piu' vicino possibile a questi.
Saluti
-

ripple
60 1 - Utente disattivato per decisione dell'amministrazione proprietaria del sito
- Messaggi: 17
- Iscritto il: 31 gen 2014, 15:38
0
voti
Grazie a tutti per le risposte, il pulsante arriva sul PCB attraverso due fili, mi spiegate un po questo filtro? Cosa é un RC?
Grazie per la disponibilità!
Grazie per la disponibilità!
24 messaggi
• Pagina 1 di 3 • 1, 2, 3
Chi c’è in linea
Visitano il forum: Nessuno e 320 ospiti

Elettrotecnica e non solo (admin)
Un gatto tra gli elettroni (IsidoroKZ)
Esperienza e simulazioni (g.schgor)
Moleskine di un idraulico (RenzoDF)
Il Blog di ElectroYou (webmaster)
Idee microcontrollate (TardoFreak)
PICcoli grandi PICMicro (Paolino)
Il blog elettrico di carloc (carloc)
DirtEYblooog (dirtydeeds)
Di tutto... un po' (jordan20)
AK47 (lillo)
Esperienze elettroniche (marco438)
Telecomunicazioni musicali (clavicordo)
Automazione ed Elettronica (gustavo)
Direttive per la sicurezza (ErnestoCappelletti)
EYnfo dall'Alaska (mir)
Apriamo il quadro! (attilio)
H7-25 (asdf)
Passione Elettrica (massimob)
Elettroni a spasso (guidob)
Bloguerra (guerra)









