I condensatori sul regolatore sono "tirati".
Il valore impiegato è quello da data sheet, ma di solito va aumentato.
Io proverei ad aumentare il condensatore di ingresso portandolo almeno a 4.7uF.
Di solito i regolatori positivi tendono ad oscillare in ingresso.
Il tuo ingresso può contenere di tutto.....
Ciao
Giorgio
Circuito che si attiva da solo
Moderatori:
carloc,
g.schgor,
BrunoValente,
IsidoroKZ
24 messaggi
• Pagina 2 di 3 • 1, 2, 3
0
voti
-

giorgio25760
2.310 1 3 5 - G.Master EY

- Messaggi: 1700
- Iscritto il: 6 dic 2009, 17:02
- Località: Brescia
0
voti
giorgio25760 ha scritto:I condensatori sul regolatore sono "tirati".
Il valore impiegato è quello da data sheet, ma di solito va aumentato.
Io proverei ad aumentare il condensatore di ingresso portandolo almeno a 4.7uF.
Di solito i regolatori positivi tendono ad oscillare in ingresso.
Il tuo ingresso può contenere di tutto.....
Intendi sostituire il condensatore da 0,33 uF con 4.7 uF?
Grazie
0
voti
Davide90 ha scritto:ntendi sostituire il condensatore da 0,33 uF con 4.7 uF?
Si ! esattamente quello !
Ciao
Giorgio
-

giorgio25760
2.310 1 3 5 - G.Master EY

- Messaggi: 1700
- Iscritto il: 6 dic 2009, 17:02
- Località: Brescia
0
voti
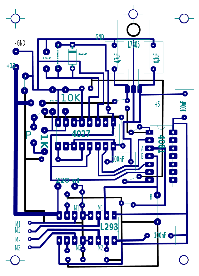
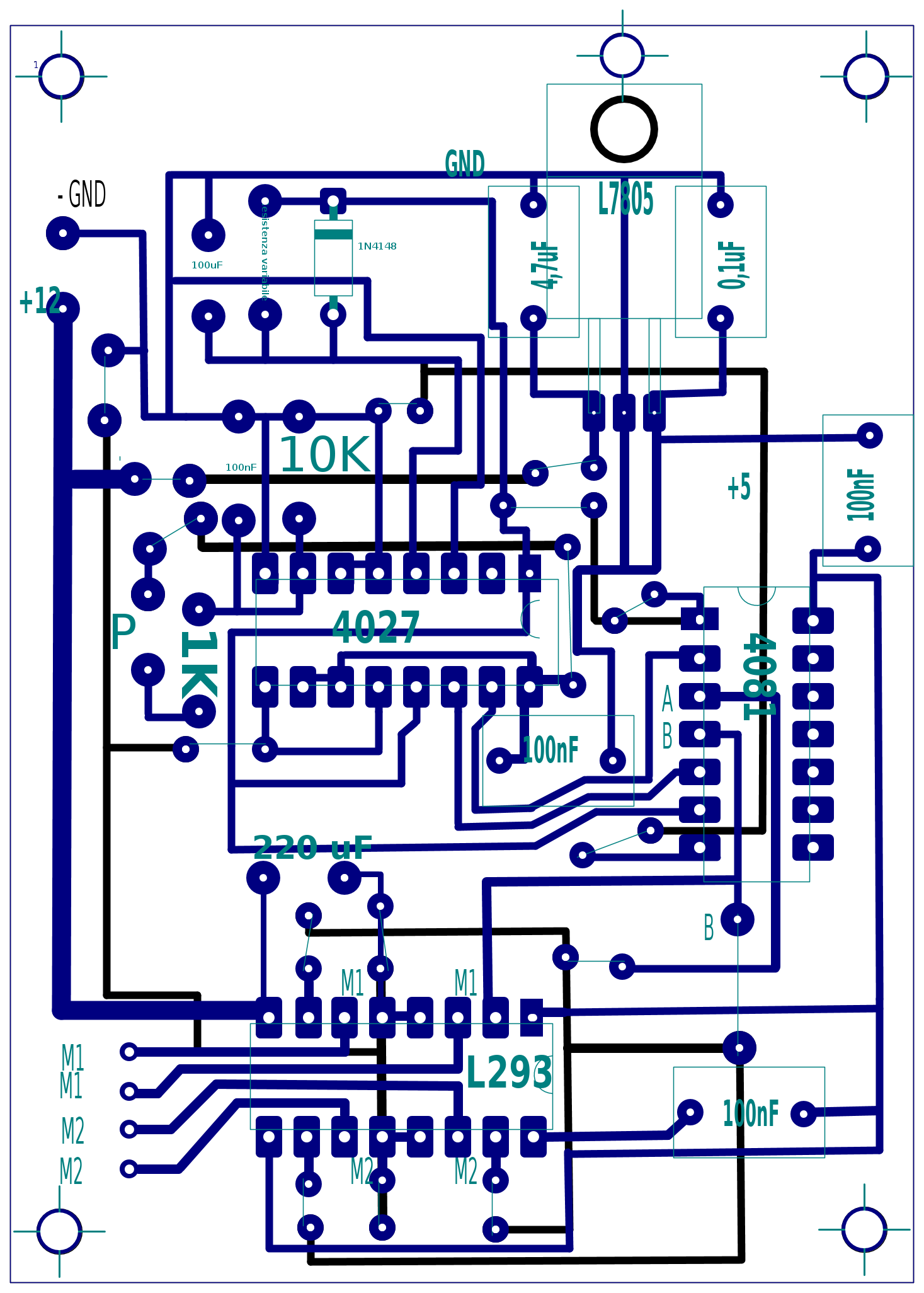
Ragazzi ho modificato il PCB seguendo i vostri suggerimenti , dite che le piste ed i componenti sono troppo vicini? Possono dare origine a disturbi tra loro?
Grazie
Grazie
2
voti
Se vuoi qualche consiglio...
Non ho analizzato tutto il PCB ma solo dato un'occhiata:
- la tensione positiva arriva prima agli integrati e poi ai condensatori da 100nF. (bisogna fare il contrario !)
- stessa cosa per il condensatore da 220uF e l' L293
- i fori del 7805 mi sembrano piccoli
- l'uscita del 7805 è in corto con la massa
- prova a fare girare le alimentazioni positive su un lato e quelle negative dall'altro (eviterest i ponticelli
- nella zona del 7805 le piste dovrebbero essere tutte sul bottom layer. (se metti un dissipatore va tutto in corto
Ciao
Giorgio
Non ho analizzato tutto il PCB ma solo dato un'occhiata:
- la tensione positiva arriva prima agli integrati e poi ai condensatori da 100nF. (bisogna fare il contrario !)
- stessa cosa per il condensatore da 220uF e l' L293
- i fori del 7805 mi sembrano piccoli
- l'uscita del 7805 è in corto con la massa
- prova a fare girare le alimentazioni positive su un lato e quelle negative dall'altro (eviterest i ponticelli
- nella zona del 7805 le piste dovrebbero essere tutte sul bottom layer. (se metti un dissipatore va tutto in corto
Ciao
Giorgio
-

giorgio25760
2.310 1 3 5 - G.Master EY

- Messaggi: 1700
- Iscritto il: 6 dic 2009, 17:02
- Località: Brescia
0
voti
Ragazzi finalmente ho avuto il tempo di tornare a scrivere qui sul forum, e provare il circuito, bene, ora non si attiva più in nessun caso(molto probabilmente ho sbagliato a disegnarle), ho una domanda che concerne il filtro, mi sono documentato e secondo me dovrei usare un filtro passa alto sul pulsante, non riesco però a capire quale frequenza dovrei isolare,Suggerimenti?
Grazie
Grazie
0
voti
Perché dici un passa basso? Su quale frequenza ??
Spiegami !!
Spiegami !!

0
voti
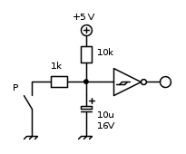
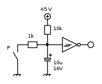
Per il trigger di schmit ho vistocche si può usare un 555 , hai altre soluzioni oppure uso il 555?
0
voti
Una RC con a valle un 7414, o un 40106, sarebbe l'ideale (occhio che è un trigger invertente).
Dunque una cosa del genere:
quando il pulsante si chiude l'ingresso del trigger scende a circa 0.5 V, attivando la sua uscita a 5V (alta).
Il condensatore evita cambi repentini sul nodo di ingresso, dati dai rimbalzi meccanici del pulsante, di fatto filtrandoli.
Dunque una cosa del genere:
quando il pulsante si chiude l'ingresso del trigger scende a circa 0.5 V, attivando la sua uscita a 5V (alta).
Il condensatore evita cambi repentini sul nodo di ingresso, dati dai rimbalzi meccanici del pulsante, di fatto filtrandoli.
24 messaggi
• Pagina 2 di 3 • 1, 2, 3
Chi c’è in linea
Visitano il forum: Nessuno e 286 ospiti

Elettrotecnica e non solo (admin)
Un gatto tra gli elettroni (IsidoroKZ)
Esperienza e simulazioni (g.schgor)
Moleskine di un idraulico (RenzoDF)
Il Blog di ElectroYou (webmaster)
Idee microcontrollate (TardoFreak)
PICcoli grandi PICMicro (Paolino)
Il blog elettrico di carloc (carloc)
DirtEYblooog (dirtydeeds)
Di tutto... un po' (jordan20)
AK47 (lillo)
Esperienze elettroniche (marco438)
Telecomunicazioni musicali (clavicordo)
Automazione ed Elettronica (gustavo)
Direttive per la sicurezza (ErnestoCappelletti)
EYnfo dall'Alaska (mir)
Apriamo il quadro! (attilio)
H7-25 (asdf)
Passione Elettrica (massimob)
Elettroni a spasso (guidob)
Bloguerra (guerra)



