Resistenza LED LM3914?
Moderatori:
carloc,
g.schgor,
BrunoValente,
IsidoroKZ
7 messaggi
• Pagina 1 di 1
0
voti
Ciao a tutti,ho realizzato un contagiri a led utilizzando 10 led blu ad alta luminosità 3mm ma l'm3914 dopo 5 minuti si scalda molto(se accesi tutti contemporaneamente).Secondo voi è meglio mettere una resistenza per limitare la corrente dei led?Grazie in anticipo.
0
voti
Il Glorioso LM3914 era nato per pilotare i tradizionali Led con una corrente Max di 12mA.
Dovresti limitare la corrente sicuramente,e non escludo (ma vista l'ora tarda e sono stanco per leggere il datasheet) che vada bene come driver di pilotaggio per i led alta luminosita'
Dovresti limitare la corrente sicuramente,e non escludo (ma vista l'ora tarda e sono stanco per leggere il datasheet) che vada bene come driver di pilotaggio per i led alta luminosita'
Ultima modifica di
stefanob70 il 17 feb 2014, 0:44, modificato 1 volta in totale.
⋮ƎlectroYou
-

stefanob70
14,1k 5 11 13 - Master EY

- Messaggi: 3190
- Iscritto il: 14 lug 2012, 13:14
- Località: Roma
0
voti
La corrente è già limitata dall'integrato, che però scalda perché per ogni LED deve abbattere una tensione elevata.
Se conosci la tensione diretta dei LED, puoi dimensionare le resistenze in modo che alla corrente di 10 mA faccia cadere la restante tensione "inutile".
Se conosci la tensione diretta dei LED, puoi dimensionare le resistenze in modo che alla corrente di 10 mA faccia cadere la restante tensione "inutile".
-

Candy
32,5k 7 10 13 - CRU - Account cancellato su Richiesta utente
- Messaggi: 10123
- Iscritto il: 14 giu 2010, 22:54
0
voti
Posto qui per non aprire un'altra discussione.
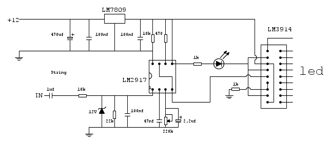
Con la resistenza l'lm3914 ha smesso di scaldarsi ma ho notato un problema:i led rimangono perennemente accesi e non c'è modo di spegnerli.Il circuito è questo:
Va modificato qualcosa nello schema per farlo funzionare?
Con la resistenza l'lm3914 ha smesso di scaldarsi ma ho notato un problema:i led rimangono perennemente accesi e non c'è modo di spegnerli.Il circuito è questo:
Va modificato qualcosa nello schema per farlo funzionare?
0
voti
gilus96 ha scritto:i LED rimangono perennemente accesi e non c'è modo di spegnerli?
Trovi la risposta nel datasheet del LM3914: "Bar mode results when pin 9 is within 20mV of V+. Dot mode results when pin 9 is pulled at least 200mV below V+ or left open circuit. LED No. 10 (pin 10 output current) is disabled if pin 9 is pulled 0.9V or more below VLED."
Nel tuo caso dovresti usarlo in "Dot mode".
7 messaggi
• Pagina 1 di 1
Chi c’è in linea
Visitano il forum: Nessuno e 232 ospiti

Elettrotecnica e non solo (admin)
Un gatto tra gli elettroni (IsidoroKZ)
Esperienza e simulazioni (g.schgor)
Moleskine di un idraulico (RenzoDF)
Il Blog di ElectroYou (webmaster)
Idee microcontrollate (TardoFreak)
PICcoli grandi PICMicro (Paolino)
Il blog elettrico di carloc (carloc)
DirtEYblooog (dirtydeeds)
Di tutto... un po' (jordan20)
AK47 (lillo)
Esperienze elettroniche (marco438)
Telecomunicazioni musicali (clavicordo)
Automazione ed Elettronica (gustavo)
Direttive per la sicurezza (ErnestoCappelletti)
EYnfo dall'Alaska (mir)
Apriamo il quadro! (attilio)
H7-25 (asdf)
Passione Elettrica (massimob)
Elettroni a spasso (guidob)
Bloguerra (guerra)



