Cos'è ElectroYou | Login Iscriviti

ElectroYou - la comunità dei professionisti del mondo elettrico

Controllo toni con operazionale (schema Nuova Elettronica)

Elettronica lineare e digitale: didattica ed applicazioni

Moderatori: Foto Utentecarloc, Foto Utenteg.schgor, Foto UtenteBrunoValente, Foto UtenteIsidoroKZ

0
voti

[11] Re: Controllo toni con operazionale (schema Nuova Elettronic

Messaggioda Foto UtenteGabrieleBe » 23 feb 2014, 14:14

Non ti preoccupare per la fase :D ... era tutto un mezzo ragionamento per chiarire (spero) che non è importante preoccuparsi se l'amplificatore inverte o meno :D

Sei stato chiarissimo per la questione delle fasi! iOi

Domandina II :D come mai, in prima approssimazione, non passa corrente di bias in R18/19 ??

Se consideriamo l'analisi in continua, a causa della presenza di C17 (se consideriamo lo schema originale)?? O forse perché la tensione sul morsetto invertente è uguale a quella sul morsetto non invertente??
Avatar utente
Foto UtenteGabrieleBe
55 1 4
 
Messaggi: 37
Iscritto il: 12 giu 2013, 16:06
Località: Brescia, Italia

7
voti

[12] Re: Controllo toni con operazionale (schema Nuova Elettronic

Messaggioda Foto Utentecarloc » 23 feb 2014, 23:31

MavKtr ha scritto:...
ma nel campo degli "strumenti musicali", per convenzione, un apparecchio audio "finito" non inverte la fase ...


Eh non si finisce mai di imparare :ok: in effetti non lo sapevo, ma sembra proprio un'ottima idea per apparecchi da usare con sistemi multi traccia :D :D


GabrieleBe ha scritto:...
O forse perché la tensione sul morsetto invertente è uguale a quella sul morsetto non invertente??


Sì esatto :ok: la seconda che hai detto (quasi) :D ...sono uguali tra loro ed uguali a circa zero volt, quindi ai capi di R18/19 non c'è tensione e non può scorrere corrente.
C'è da dire che questo è vero solo se R15 è bassa a sufficienza :? in generale invece anche in R18/19 passa corrente, anzi guarda, direi che è meglio se dimentichi questa parte :(

Ma che mi dici delle tensioni continue a riposo ai capi dei due condensatori? :D
Se ti serve il valore di beta: hai sbagliato il progetto!
Avatar utente
Foto Utentecarloc
33,8k 6 11 13
G.Master EY
G.Master EY
 
Messaggi: 2153
Iscritto il: 7 set 2010, 19:23

3
voti

[13] Re: Controllo toni con operazionale (schema Nuova Elettronic

Messaggioda Foto Utenteclaudiocedrone » 24 feb 2014, 3:04

:-) Ottimi interventi, come sempre del resto, mi permetto solo di aggiungere qualche considerazione pratica dettata dall'esperienza; negli schemi di NE bisogna sempre tenere presente che 1) alcune soluzioni poco o punto comprensibili ai veri elettronici esperti possono essere imputate a pedissequi "copia-incolla" di porzioni circuitali originariamente indipendenti tra loro e destinate ad altri scopi (tipo i disaccoppiamenti superflui p. es.); 2) negli schemi pubblicati erano (ormai...) spesso presenti errori che sfuggivano alla revisione e correzione delle bozze (quando presente) e venivano corretti, se e quando se ne accorgevano, in una "errata corrige" che veniva inserita più o meno periodicamente nei numeri successivi della rivista, per cui occorrerebbe quantomeno possedere anche i numeri di NE pubblicati successivamente a quello da cui si trae un circuito che si intende realizzare in modo da averne anche le eventuali correzioni... oppure come ha fatto l'OP, trascriverli in fidocadj e postarli su EY attendendo fiduciosamente e pazientemente le spiegazioni e i consigli degli utenti esperti del forum ;-) :ok: O_/
"Non farei mai parte di un club che accettasse la mia iscrizione" (G. Marx)
Avatar utente
Foto Utenteclaudiocedrone
21,3k 4 7 9
Master EY
Master EY
 
Messaggi: 15302
Iscritto il: 18 gen 2012, 13:36

0
voti

[14] Re: Controllo toni con operazionale (schema Nuova Elettronic

Messaggioda Foto Utenteabusivo » 24 feb 2014, 12:24

claudiocedrone ha scritto:...per cui occorrerebbe quantomeno possedere anche i numeri di NE pubblicati successivamente ...

Tragica realtà!
Avatar utente
Foto Utenteabusivo
13,3k 4 7 10
Master
Master
 
Messaggi: 7008
Iscritto il: 16 ott 2012, 18:43
Località: L'Aquila

0
voti

[15] Re: Controllo toni con operazionale (schema Nuova Elettronic

Messaggioda Foto UtenteGabrieleBe » 24 feb 2014, 15:56

Ma che mi dici delle tensioni continue a riposo ai capi dei due condensatori? :D

Dovrebbero essere zero o al massimo qualche mV, dovuto a tensioni di offset, ma non saprei proprio :oops: qualche indizio? :lol:

Ma perché poi C17 ha il + verso massa??
Avatar utente
Foto UtenteGabrieleBe
55 1 4
 
Messaggi: 37
Iscritto il: 12 giu 2013, 16:06
Località: Brescia, Italia

7
voti

[16] Re: Controllo toni con operazionale (schema Nuova Elettronic

Messaggioda Foto Utentecarloc » 24 feb 2014, 16:22

Sì esatto :ok: tensione hai capi in continua zero volt (a meno degli offset) e allora la polarità con cui li monti è semplicemente arbitraria :shock: li puoi mettere come vuoi ;-)

o meglio, gli elettrolitici non si devono usare in inverso (esplodono) per cui sembrerebbe opportuno usare dei poliestere o magari polarizzare in modo che la tensione ai capi sia sempre positiva (punto di riposo più variazioni sovraimpresse).

Però si deve anche dire che in effetti la tensione media ai capi sarà zero e quindi i fenomeni di migrazione elettrolitica che rovinano l'ossido isolante e fanno esplodere gli elettrolitici avverranno mediamente un po' "nelle due direzioni" con effetto netto circa nullo.

Poi anche le tensioni di picco ai capi saranno sicuramente molto inferiori alla specifica massima, insomma tutta una serie di cose per cui in questi casi gli elettrolitici si possono tollerare usati così :D

Però trovo importante sapere "la storiella che c'è dietro" ;-) ..."... non si potrebbe, ma si fa perché si può fare..."
Se ti serve il valore di beta: hai sbagliato il progetto!
Avatar utente
Foto Utentecarloc
33,8k 6 11 13
G.Master EY
G.Master EY
 
Messaggi: 2153
Iscritto il: 7 set 2010, 19:23

0
voti

[17] Re: Controllo toni con operazionale (schema Nuova Elettronic

Messaggioda Foto UtenteGabrieleBe » 24 feb 2014, 16:37

Però trovo importante sapere "la storiella che c'è dietro" ;-) ..."... non si potrebbe, ma si fa perché si può fare..."

Sei stato chiarissimo, grazie!

Non mi è chiara un'ultima cosa: le resistenze R23, R24 e il partitore R25-R26 che funzione hanno? Penso che le prime due servano per determinare la resistenza di uscia dello stadio ad operazionali, ma comunque introducono una caduta di tensione. Il partitore invece può avere la funzione di mantenere un carico minimo quando è scollegata l'uscita. Ricordo che l'uscita dovrebbe essere attaccata ad un finale di potenza.

Per la realizzazione pratica consigli l'opamp qua usato (LS4558) o qualcosa di più recente e performante?
Avatar utente
Foto UtenteGabrieleBe
55 1 4
 
Messaggi: 37
Iscritto il: 12 giu 2013, 16:06
Località: Brescia, Italia

0
voti

[18] Re: Controllo toni con operazionale (schema Nuova Elettronic

Messaggioda Foto UtenteMavKtr » 24 feb 2014, 18:41

R23 ed R24 hanno senso solo se realizzerai il VU-Meter e il "preascolto", che non so se effettivamente si riferisce al PFL (pre-fade liste) o altro. C'è da dire che, se quello è proprio l'ultimo stadio di uscita, ha davvero poco senso il PFL in quella posizione, perché è evidentemente post-fader e non pre-fader. Comunque mi lascia un po' perplesso il valore delle resistenze, 100 kohm, abbastanza alto. Ma effettivamente bisogna conoscere il circuito successivo per poterlo dire.

Invece, per il partitore formato da R25 ed R26, di fatto è del tutto trascurabile l'attenuazione e fai prima a considerare le due resistenze singolarmente.
A grandi linee, R25 aumenta l'impedenza di uscita che è utile per controbilanciare carichi capacitivi che potrebbero dar fastidio all'operazionale: l'esempio tipico è la capacità parassita di un cavo schermato.
R26 rappresenta un carico per l'operazionale e, anche in questo caso, da stabilità all'operazionale evitando di "sforzarlo" e permettendogli di pilotare un carico distante senza problemi.

Non è raro trovare anche le resistenze "invertite" in modo da non formare il partitore, ovvero:


My 2 cents. :-)
Avatar utente
Foto UtenteMavKtr
855 1 4 6
Expert
Expert
 
Messaggi: 734
Iscritto il: 3 mar 2012, 7:23

0
voti

[19] Re: Controllo toni con operazionale (schema Nuova Elettronic

Messaggioda Foto UtenteGabrieleBe » 24 feb 2014, 22:41

se quello è proprio l'ultimo stadio di uscita

Questo è l'ultimo stadio del mixer, il segnale poi deve essere inviato ad un finale di potenza che credo realizzerò a transistor, ma questo non è un problema (o almeno credo :mrgreen:)

Ma effettivamente bisogna conoscere il circuito successivo per poterlo dire.

Il VU-Meter presente nello schema originale è basato su un raddrizzatore di precisione e un'indicatore analogico per canale. La mia intenzione è quella di sostituire l'indicatore analogico con una barra a LED, comandata da integrati tipo LM3914 o LM3916, seguendo lo schema tipico del datasheet.
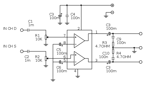
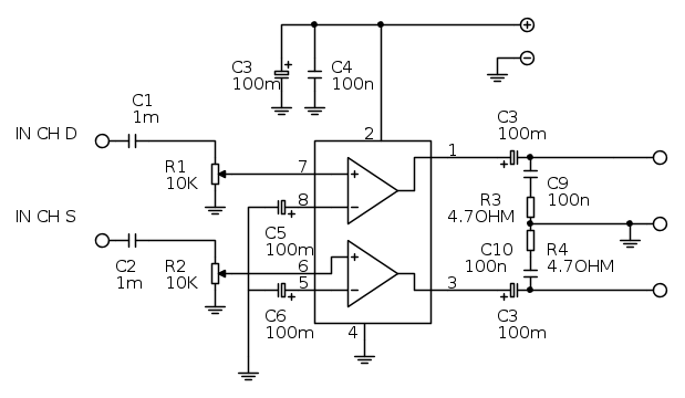
Il circuito di preascolto originale si basa sull'integrato TDA2822M e lo schema è il seguente:


Se hai qualcosa di meglio da consigliare sono tutto orecchie :mrgreen:
Ciao e grazie per l'attenzione. O_/
Avatar utente
Foto UtenteGabrieleBe
55 1 4
 
Messaggi: 37
Iscritto il: 12 giu 2013, 16:06
Località: Brescia, Italia

0
voti

[20] Re: Controllo toni con operazionale (schema Nuova Elettronic

Messaggioda Foto UtenteMavKtr » 24 feb 2014, 23:21

Capito... quest'ultimo schema è un amplificatore per cuffie, quindi per "preascolto" intende l'ascolto in cuffia e non il PFL. :-)

Ora intuisco anche perché R23 nel primo schema è 100 kohm... praticamente forma un partitore insieme al potenziometro R1 (10 kohm) di quest'ultimo schema, abbassando drasticamente il segnale, che poi verrà amplificato di 39dB dal TDA7822, che sarà di nuovo attenuato dalla rete C9-R3 (sempre di quest'ultimo schema).

Se ti devo dire la mia, a me non piace per niente... :-P
Inoltre ho fatto delle prove proprio in questi giorni con il TDA2822, e sinceramente non mi soddisfa. Se guardi in rete trovi moltissimi progetti per amplificatori cuffie per tutti i gusti, per tutte le tasche e per tutte le "impedenze" :-), ma per questo scopo io lascerei perdere i vari TDA.

Per il VU meter a LED con i vari LM3914/15, nulla da ridire! :-)
Avatar utente
Foto UtenteMavKtr
855 1 4 6
Expert
Expert
 
Messaggi: 734
Iscritto il: 3 mar 2012, 7:23

PrecedenteProssimo

Torna a Elettronica generale

Chi c’è in linea

Visitano il forum: Nessuno e 209 ospiti