Amplificatore audio - un po' di chiarezza sull'architettura

hi-fi, luci, suoni, effetti speciali, palcoscenici...

Moderatore: Foto UtenteIsidoroKZ

Avatar utente
Foto Utenteluigi91
0 2
Messaggi: 23
Iscritto il: 3 mar 2014, 18:56
0
voti

[41] Re: aumplificatore audio - un po' di chiarezza sull architet

Messaggioda Foto Utenteluigi91 » 6 mar 2014, 14:22

MavKtr ha scritto:Se hai bisogno di un controllo volume indipendente per ogni sorgente audio, io metterei dei semplici potenziometri direttamente sugli ingressi del mixer.


guarda, eviterei di mettere 4 circuiti per controllo volume. tanto vale metterne uno solo dopo il mixer con un controllo grossolano di bassi e robba varia. che ne pensi?

Avatar utente
Foto UtenteMavKtr
855 1 4 6
Expert
Expert
Messaggi: 734
Iscritto il: 3 mar 2012, 6:23
0
voti

[42] Re: aumplificatore audio - un po' di chiarezza sull architet

Messaggioda Foto UtenteMavKtr » 6 mar 2014, 14:34

Si tratterebbe solo di quattro potenziometri, che non credo sarebbero "di troppo" sul mixer. Ma poi dipende tutto da come userai l'impianto, dalle tue esigenze. :-)

Un mixer, piccolo che sia, è pensato per miscelare e quindi ascoltare contemporaneamete diverse sorgenti audio. Nel tuo caso, se pensi di ascoltare solo una sorgente per volta, allora potresti proprio evitare il mixer ed usare un sistema di commutazione per le singole sorgenti audio.

Ti tieni solo l'equalizzatore grafico a valle ecchissenefrega! :D

Avatar utente
Foto Utenteluigi91
0 2
Messaggi: 23
Iscritto il: 3 mar 2014, 18:56
0
voti

[43] Re: aumplificatore audio - un po' di chiarezza sull architet

Messaggioda Foto Utenteluigi91 » 6 mar 2014, 14:49

MavKtr ha scritto:Ti tieni solo l'equalizzatore grafico a valle ecchissenefrega! :D

in effetti mi sono fissato in partenza con sto mixer. a questo punto propongo di continuare a considerarlo, giusto per arrivare ad un sistema completo.
un dubbio:
ok, metto un partitore su ogni ingresso, ma questo poi andrà a modificare l'impedenza vista dal mixer.
è opportuno piazzarci un bel separatore di impedenza ( voltage follower ) ??

Avatar utente
Foto UtenteMavKtr
855 1 4 6
Expert
Expert
Messaggi: 734
Iscritto il: 3 mar 2012, 6:23
0
voti

[44] Re: aumplificatore audio - un po' di chiarezza sull architet

Messaggioda Foto UtenteMavKtr » 6 mar 2014, 15:10

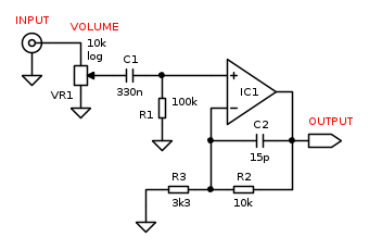
Non sarebbe necessario aggiungere un buffer, basterebbe una cosa di questo tipo:


Così avresti un guadagno fisso di +12dB, ma avresti la possibilità di regolare (e anche chiudere completamente) l'audio agendo sul potenziometro. Nel caso avessi bisogno di guadagni maggiori, allora andrebbe rivisto qualcosa.

Avatar utente
Foto Utenteluigi91
0 2
Messaggi: 23
Iscritto il: 3 mar 2014, 18:56
0
voti

[45] Re: aumplificatore audio - un po' di chiarezza sull architet

Messaggioda Foto Utenteluigi91 » 6 mar 2014, 15:22

umh... capito.
comunque sia, stavo ridando un occhiata al mixer :
http://www.grix.it/viewer.php?page=571& ... Findex.php

non è che quei bei potenziometri, piazzati su ogni ramo del sommatore, mi fanno da controllo volume? :shock:

Avatar utente
Foto Utenteclavicordo
20,7k 6 11 12
G.Master EY
G.Master EY
Messaggi: 1238
Iscritto il: 4 mar 2011, 13:10
Località: Siena
Contatta:
0
voti

[46] Re: aumplificatore audio - un po' di chiarezza sull architet

Messaggioda Foto Utenteclavicordo » 6 mar 2014, 15:32

Sconsiglierei l'uso del potenziometro di volume in ingresso: il rumore complessivo aumenta!c :mrgreen:
"Ogni cosa va resa il più possibile semplice, ma non ANCORA più semplice" (A. Einstein)

Avatar utente
Foto UtenteFedericoSibona
5.022 3 5 8
Master
Master
Messaggi: 3951
Iscritto il: 19 mar 2013, 10:43
0
voti

[47] Re: aumplificatore audio - un po' di chiarezza sull architet

Messaggioda Foto UtenteFedericoSibona » 6 mar 2014, 15:35

Mah, il mixer era proprio una delle cose che avrei evitato per un ascolto musicale domestico di qualità autocostruito.
Ultima modifica di Foto UtenteFedericoSibona il 6 mar 2014, 15:40, modificato 1 volta in totale.

Avatar utente
Foto UtenteMavKtr
855 1 4 6
Expert
Expert
Messaggi: 734
Iscritto il: 3 mar 2012, 6:23
0
voti

[48] Re: aumplificatore audio - un po' di chiarezza sull architet

Messaggioda Foto UtenteMavKtr » 6 mar 2014, 15:40

clavicordo ha scritto:Sconsiglierei l'uso del potenziometro di volume in ingresso: il rumore complessivo aumenta!c :mrgreen:

Veramente io li preferisco in ingresso :-) ... perché, se c'è un segnale di intensità tale da saturare l'ingresso posso attenuarlo. Anche se non è la prassi poiché nei mixer, solitamente, c'è prima di tutto uno stadio di preamplificazione di cui si può regolare il guadagno, piuttosto che "dosare" il segnale in ingresso. :-)
Comunque, con potenziometri di valore almeno 10 volte inferiore ad R1 e almeno 10 volte superiore all'impedenza sorgente, di solito non ho problemi di rumore.

E' anche vero che in questo caso, in effetti, c'è la possibilità di regolare tranquillamente a monte i volumi, agendo direttamente sul volume del PC, del lettore MP3, ecc... quindi probabilmente non serve alcun controllo di volume.

E se l'idea è quella di ascoltare una sorgente alla volta, molto semplicemente non serve un mixer. :-)

Avatar utente
Foto Utenteluigi91
0 2
Messaggi: 23
Iscritto il: 3 mar 2014, 18:56
0
voti

[49] Re: aumplificatore audio - un po' di chiarezza sull architet

Messaggioda Foto Utenteluigi91 » 6 mar 2014, 15:47

va bene... il mixer non piace. ma date più sorgenti, come faccio a scegliere quella da usare?
con cosa lo vorreste sostituire ?

Avatar utente
Foto UtenteFedericoSibona
5.022 3 5 8
Master
Master
Messaggi: 3951
Iscritto il: 19 mar 2013, 10:43
0
voti

[50] Re: aumplificatore audio - un po' di chiarezza sull architet

Messaggioda Foto UtenteFedericoSibona » 6 mar 2014, 15:48

Un commutatore di qualità ;-)


Torna a “Elettronica e spettacolo”