Salve a tutti! Vi faccio i complimenti per il forum che seguo sempre con attenzione.
Vi illustro il problema.
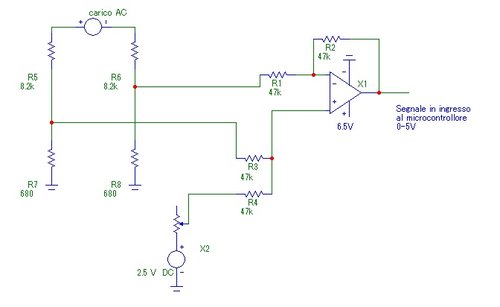
Avrei bisogno di misurare una tensione AC ai capi di un motore (alimentato tramite un ponte ad H). La tensione in questione è compresa tra -25V e +25V e dovrebbe essere trasformata in un segnale compreso tra 0 e +5V , centrato su 2.5V (quando la tensione ai capi del motore è nulla dovrebbe dare 2.5 V in uscita).
Anche la banda deve essere modesta nell'ordine di qualche kHz....
Ho realizzato questo semplicissimo circuito (giusto per darvi l'idea) che funziona discretamente, ma a causa del largo uso di resistenze la precisione è modesta.
Avrei 2 domande:
1) è possibile modificare il seguente circuito per aumentarne la precisione, oppure si possono adottare altre soluzioni?
2) esistono dei sensori precostruiti da acquistare? (quelli che ho visto in commercio a prezzi ragionevoli erano in DC, quelli in AC sono sui 15-20 euro l'uno e come prezzo mi sembra eccessivo considerando che con tutti gli altri componenti messi assieme arriverò a una decina di euro come costi....).
Vi ringrazio in anticipo
Sensore di tensione AC
Moderatori:
carloc,
g.schgor,
BrunoValente,
IsidoroKZ
6 messaggi
• Pagina 1 di 1
0
voti
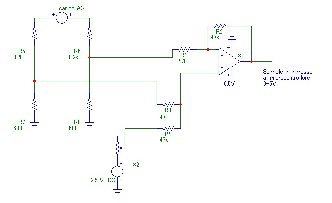
Un modo per eliminare lo squilibrio provocato dalle resistenze di carico
sarebbe quello di interporre fra ponte ed amplificatore degli
"inseguitori di tensione" (amplificatori non invertenti a guadagno unitario),
ma questo richiederebbe un'alimentazione duale.
Lasciando così lo schema, puoi elevare i valori delle resistenza da 4.7K
ad almeno 100K.
Nota: Per la precisione non si tratta di AC ma di continua con inversione di segno.
sarebbe quello di interporre fra ponte ed amplificatore degli
"inseguitori di tensione" (amplificatori non invertenti a guadagno unitario),
ma questo richiederebbe un'alimentazione duale.
Lasciando così lo schema, puoi elevare i valori delle resistenza da 4.7K
ad almeno 100K.
Nota: Per la precisione non si tratta di AC ma di continua con inversione di segno.
0
voti
La ringrazio per la risposta. Le resistenze che ho messo sono da 47k e come giustamente mi ha suggerito non sarebbe male aumentarle ancora un po'. Mi accorgo di aver rappresentato male il circuito, quello che io ho chiamato carico è un motore alimentato tramite un ponte ad H, le tensioni ai suoi capi sono sempre positive rispetto al riferimento di terra, quindi come da lei suggeritomi posso mettere tranquillamente degli inseguitori di tensione senza aver bisogno di alcuna alimentazione duale.
Ho comunque qualche dubbio sulla precisione di questo circuito, le resistenze da me utilizzate sono affette da una certa incertezza e se si calcola che sono ben 8 non vorrei che ne venga fuori un pasticcio.
Non esiste qualche altro accorgimento da adottare ?
Ho comunque qualche dubbio sulla precisione di questo circuito, le resistenze da me utilizzate sono affette da una certa incertezza e se si calcola che sono ben 8 non vorrei che ne venga fuori un pasticcio.
Non esiste qualche altro accorgimento da adottare ?
0
voti
-

giorgio25760
2.310 1 3 5 - G.Master EY

- Messaggi: 1700
- Iscritto il: 6 dic 2009, 17:02
- Località: Brescia
0
voti
Aprezzo la segnalazione e magari in futuro mi torneranno utili, ma si tratta di sensori di corrente e io al momento dovrei misurare delle tensioni.... inoltre sono un po' cari sopratutto quando i sensori da impiegare incominciano a essere 5-6...
0
voti
Ciao, potresti provare ad utilizzare questi, mettendo un bel po' di resistenze in serie...
http://www.avagotech.com/pages/en/optoc ... hcpl-7800/
http://www.avagotech.com/pages/en/optoc ... acpl-c79a/
http://www.avagotech.com/pages/en/optoc ... hcpl-7800/
http://www.avagotech.com/pages/en/optoc ... acpl-c79a/
rini -
lectroYou
lectroYou
6 messaggi
• Pagina 1 di 1
Chi c’è in linea
Visitano il forum: Nessuno e 39 ospiti

Elettrotecnica e non solo (admin)
Un gatto tra gli elettroni (IsidoroKZ)
Esperienza e simulazioni (g.schgor)
Moleskine di un idraulico (RenzoDF)
Il Blog di ElectroYou (webmaster)
Idee microcontrollate (TardoFreak)
PICcoli grandi PICMicro (Paolino)
Il blog elettrico di carloc (carloc)
DirtEYblooog (dirtydeeds)
Di tutto... un po' (jordan20)
AK47 (lillo)
Esperienze elettroniche (marco438)
Telecomunicazioni musicali (clavicordo)
Automazione ed Elettronica (gustavo)
Direttive per la sicurezza (ErnestoCappelletti)
EYnfo dall'Alaska (mir)
Apriamo il quadro! (attilio)
H7-25 (asdf)
Passione Elettrica (massimob)
Elettroni a spasso (guidob)
Bloguerra (guerra)



