salve
avrei bisogno di un circuito per poter caricare un pacco di 5 batterie AA (totale 6V) in modo automatico,cioè sempre collegato alla rete,in caso di mancanza di quest'ultima un relè instrada la corrente verso il carico. Un integrato che magari mi dica anche quando le batterie sono esaurite e che non usi un trasformatore tradizionale. Il carico massimo all'uscita è di 2 A
Carica batteria stilo AA nichel cadmio
Moderatori:
carloc,
g.schgor,
BrunoValente,
IsidoroKZ
31 messaggi
• Pagina 1 di 4 • 1, 2, 3, 4
0
voti
0
voti
Credo sia meglio se dettagli meglio cosa vuoi alimentare, che capacità hanno le Ni-Cd, che autonomia vuoi, ecc ecc 
-

FedericoSibona
5.022 3 5 8 - Master

- Messaggi: 3951
- Iscritto il: 19 mar 2013, 11:43
0
voti
grazie per la risposta
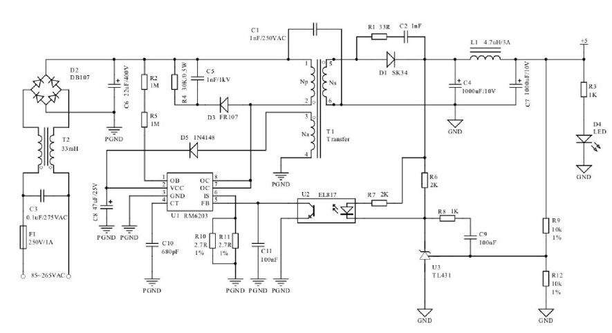
è una telecamera, assorbimento max 2A, ma non ho spazio per mettere una batteria di quelle che si usano per antifurti, quindi, diciamo batterie da 1A l'una...allego anche l'alimentatore originale...magari si può fare da lì
è una telecamera, assorbimento max 2A, ma non ho spazio per mettere una batteria di quelle che si usano per antifurti, quindi, diciamo batterie da 1A l'una...allego anche l'alimentatore originale...magari si può fare da lì
0
voti
Con 5 batterie da 1,2V 1Ah in serie si ottengono 6V, ma la capacità resta sempre 1Ah. Erogando continuativamente 2A l'autonomia sarà dell'ordine dei minuti più che delle ore.
Domanda: un'autonomia di 10/15min ti è sufficiente?
Quell'alimentatore, se vedo bene, ha tensione d'uscita fissa a 5V che sono decisamente insufficienti per caricare 5 NiCd in serie.
Nel datasheet/manuale della telecamera c'è scritto il range sopportabile di tensioni di alimentazione?
Domanda: un'autonomia di 10/15min ti è sufficiente?
Quell'alimentatore, se vedo bene, ha tensione d'uscita fissa a 5V che sono decisamente insufficienti per caricare 5 NiCd in serie.
Nel datasheet/manuale della telecamera c'è scritto il range sopportabile di tensioni di alimentazione?
-

FedericoSibona
5.022 3 5 8 - Master

- Messaggi: 3951
- Iscritto il: 19 mar 2013, 11:43
0
voti
FedericoSibona ha scritto:Quell'alimentatore, se vedo bene, ha tensione d'uscita fissa a 5 V che sono decisamente insufficienti per caricare 5 NiCd in serie.
Si pero' la tensione necessaria si potrebbe prendere ai capi del condensatore dopo il ponte; sta a vedere che tensione si rileva in quel punto.
Da quello schema, io comunque vedo poco o nulla; piu' che altro vado a intuito
marco
0
voti
Certo, tutto si può fare, ma quel circuito è uno switching in SMD (con relative difficoltà, per me, di intervenire) ed ai capi del condensatore che dici c'è una tensione non indifferente e quello a monte del ponte non è un trasformatore e non so se si possa drenare ulteriore corrente senza cambiare componenti 
-

FedericoSibona
5.022 3 5 8 - Master

- Messaggi: 3951
- Iscritto il: 19 mar 2013, 11:43
0
voti
Lo avevo detto che:
Grazie per avermi "illuminato" in proposito.
marco438 ha scritto:Da quello schema, io comunque vedo poco o nulla; piu' che altro vado a intuito
Grazie per avermi "illuminato" in proposito.
marco
0
voti
grazie per le tante risposte
il cuore del circuito è un rm 6203, è un integrato usatissimo per quei tipi di alimentatori da parete, tipo carica cellulare ecc..ecc...è vero che all'uscita ci sono 5V, magari da qualche altra parte esce con una tensione maggiore.
Per quanto riguarda il pacco batterie..volevo usarne un paio così da avere i 2A...oggi proverò a misurare l'esatto assorbimento della telecamera..
il cuore del circuito è un rm 6203, è un integrato usatissimo per quei tipi di alimentatori da parete, tipo carica cellulare ecc..ecc...è vero che all'uscita ci sono 5V, magari da qualche altra parte esce con una tensione maggiore.
Per quanto riguarda il pacco batterie..volevo usarne un paio così da avere i 2A...oggi proverò a misurare l'esatto assorbimento della telecamera..
31 messaggi
• Pagina 1 di 4 • 1, 2, 3, 4
Chi c’è in linea
Visitano il forum: Nessuno e 156 ospiti

Elettrotecnica e non solo (admin)
Un gatto tra gli elettroni (IsidoroKZ)
Esperienza e simulazioni (g.schgor)
Moleskine di un idraulico (RenzoDF)
Il Blog di ElectroYou (webmaster)
Idee microcontrollate (TardoFreak)
PICcoli grandi PICMicro (Paolino)
Il blog elettrico di carloc (carloc)
DirtEYblooog (dirtydeeds)
Di tutto... un po' (jordan20)
AK47 (lillo)
Esperienze elettroniche (marco438)
Telecomunicazioni musicali (clavicordo)
Automazione ed Elettronica (gustavo)
Direttive per la sicurezza (ErnestoCappelletti)
EYnfo dall'Alaska (mir)
Apriamo il quadro! (attilio)
H7-25 (asdf)
Passione Elettrica (massimob)
Elettroni a spasso (guidob)
Bloguerra (guerra)


