Info su trasformatore
Moderatori:
carloc,
g.schgor,
BrunoValente,
IsidoroKZ
0
voti
Appena provato e non avento una portata molto bassa ( 20/200ma) mi sono dovuto collegare alla portata 10A al massimo del volume assorbimento 0.42 Ampere come calcolato
0
voti
Questo però con l'alimentazione ridotta a ~24 V, non essendo esperto di Stato Solido, non saprei di quanto potrebbe aumentare il consumo con alimentazione di livello più alto
se comunque resti a circa 3A - 3.5A probabilmente LM338T potrebbe risolverti il problema, ma sempre adottando un riferimento di massa elevato da zero di quel tanto che serve a farli digerire la maggior tensione di ingresso
Solo che avevo uno schemino da proporti, ma non lo trovo più e non ricordo i dettagli, come dicevo, di Stato Solido ne capisco poco
K
se comunque resti a circa 3A - 3.5A probabilmente LM338T potrebbe risolverti il problema, ma sempre adottando un riferimento di massa elevato da zero di quel tanto che serve a farli digerire la maggior tensione di ingresso
Solo che avevo uno schemino da proporti, ma non lo trovo più e non ricordo i dettagli, come dicevo, di Stato Solido ne capisco poco
K
-

Kagliostro
6.396 4 5 7 - Master

- Messaggi: 4831
- Iscritto il: 19 set 2012, 11:32
0
voti
Non so che segnale hai mandato all'amplificatore per misurare la corrente assorbita, ma non è comunque una procedura corretta (specie con un tester digitale). Un programma musicale è molto variabile e presenta picchi notevoli e la corrente da fornire all'amplificatore deve fornire la corrente necessaria in questi picchi altrimenti si va in distorsione e, comunque, in riduzione della dinamica. Per questo, in audio, generalmente, si eccede con il dimensionamento dell'alimentazione (trasformatore, ponte o diodi, capacità di livellamento).
Ed anche in amplificatori di qualità a stato solido, salvo casi particolari, si evita di stabilizzare l'alimentazione, almeno della sezione di potenza, per evitare di limitare i picchi di corrente a disposizione.
Per inciso, nel datasheet del TDA2030A di ST, vedo che, nello schema dell'amplificatore con i BD, il C5 è 40V di tensione di lavoro, mettilo da almeno 50V.
Inoltre dubito che tu possa alimentare tale amplificatore con il trasformatore da 50W, men che meno se intendi alimentare più di un amplificatore con la stessa alimentazione. Mi sa che dovrai procurarti un trasformatore più prestante e di caratteristiche adeguate
Ed anche in amplificatori di qualità a stato solido, salvo casi particolari, si evita di stabilizzare l'alimentazione, almeno della sezione di potenza, per evitare di limitare i picchi di corrente a disposizione.
Per inciso, nel datasheet del TDA2030A di ST, vedo che, nello schema dell'amplificatore con i BD, il C5 è 40V di tensione di lavoro, mettilo da almeno 50V.
Inoltre dubito che tu possa alimentare tale amplificatore con il trasformatore da 50W, men che meno se intendi alimentare più di un amplificatore con la stessa alimentazione. Mi sa che dovrai procurarti un trasformatore più prestante e di caratteristiche adeguate
-

FedericoSibona
5.022 3 5 8 - Master

- Messaggi: 3951
- Iscritto il: 19 mar 2013, 11:43
1
voti
Salvo quanto giustamente detto da FedericoSibona, per abbassare la tensione (a titolo di prova) si potrebbe usare un ciruito zener equivalente, sul genere di questo:
Zener e resistenza dovranno essere valutati secondo i valori a cui ridurre la tensione.
Peraltro, e come gia' detto in precedenza, quel trasformatore non mi pare per nulla adatto all'applicazione; le cose arraffazzonate non sono mai le migliori e pretendere di fare con quello che si ha e' la cosa piu' sbagliata.
Zener e resistenza dovranno essere valutati secondo i valori a cui ridurre la tensione.
Peraltro, e come gia' detto in precedenza, quel trasformatore non mi pare per nulla adatto all'applicazione; le cose arraffazzonate non sono mai le migliori e pretendere di fare con quello che si ha e' la cosa piu' sbagliata.
marco
0
voti
Ok sapevo anche io che quel trasformatore da 50va non sarebbe in gradi di alimentare 6 tda e farli suonare al massimo, quindi ho un altro trasformatore per le mani che era del mio vecchio HI-FI della Panasonic defunto ed era un 200+200w (musicali) e 100+100w rms ,sara in grado di alimentare 6 TDA? Ora in allegato la foto so solo dirvi il peso che e di 2,5 kg
Se qualcuno vuole andare a vedere il modello del trasformatore la sigla e : ETP76VST62HB
Se qualcuno vuole andare a vedere il modello del trasformatore la sigla e : ETP76VST62HB
0
voti
Il problema è sempre quello della tensione.
Un 30 0 30 è sufficiente per alimentare un finale da 100 W rms, ma è un po troppo per il tuo TDA.
Gli altri secondari dubito che riescano a fornire corrente sufficiente.
Un 30 0 30 è sufficiente per alimentare un finale da 100 W rms, ma è un po troppo per il tuo TDA.
Gli altri secondari dubito che riescano a fornire corrente sufficiente.
0
voti
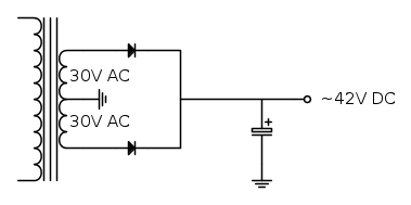
A me invece sembra si possa fare, se c'è abbastanza corrente con la tensione più o meno ci siamo
tralasciando gli altri secondari e sfruttando solo i 30V-0-30V se c'è corrente a sufficienza si raddrizza FullWave invece che a ponte, collegando la presa centrale a massa ed usando un solo diodo per ramo
K
tralasciando gli altri secondari e sfruttando solo i 30V-0-30V se c'è corrente a sufficienza si raddrizza FullWave invece che a ponte, collegando la presa centrale a massa ed usando un solo diodo per ramo
K
-

Kagliostro
6.396 4 5 7 - Master

- Messaggi: 4831
- Iscritto il: 19 set 2012, 11:32
0
voti
Ma se usassi tutte e due le uscite separate? Ovvero facendo uscire due alimentazioni a 42V e alimentare 3 tda alla volta ? Così non dovrei risolvere il problema dell'aperaggio? Facendo conto delle perdite sul ponte non avrò precisamente 42V ma 40 all'incirca, non credo che il tda andrà in protezione anche dando 42 V , l'importante e che non gli tiri il collo durante la visione di film o quando ascolto musica.
1
voti
Se il trasformatore avesse 0-30V + 0-30V potresti raddrizzare separatamente le due tensioni
ma stante che il trasformatore è 30V-0-30V non ti è possibile raddrizzare separatamente
immagina i due semi avvolgimenti come due batterie messe in serie (la cui polarità viene invertita 50 volte al secondo)
ti ritroveresti con qualcosa tipo + === - / + === - e - === + / - === +
se tenti di collegare due ponti come da esempio, avresti, a seconda della semionda, un diodo che mette in corto gli avvolgimenti
Ma perché raddrizzare separatamente ?
La corrente prelevabile raddrizzando FullWave con soli due diodi è la somma delle correnti disponibili dai due semi avvolgimenti, quindi tutta la corrente che l'avvolgimento 30V-0-30V può erogare è disponibile
K
ma stante che il trasformatore è 30V-0-30V non ti è possibile raddrizzare separatamente
immagina i due semi avvolgimenti come due batterie messe in serie (la cui polarità viene invertita 50 volte al secondo)
ti ritroveresti con qualcosa tipo + === - / + === - e - === + / - === +
se tenti di collegare due ponti come da esempio, avresti, a seconda della semionda, un diodo che mette in corto gli avvolgimenti
Ma perché raddrizzare separatamente ?
La corrente prelevabile raddrizzando FullWave con soli due diodi è la somma delle correnti disponibili dai due semi avvolgimenti, quindi tutta la corrente che l'avvolgimento 30V-0-30V può erogare è disponibile
K
-

Kagliostro
6.396 4 5 7 - Master

- Messaggi: 4831
- Iscritto il: 19 set 2012, 11:32
Chi c’è in linea
Visitano il forum: Nessuno e 71 ospiti

Elettrotecnica e non solo (admin)
Un gatto tra gli elettroni (IsidoroKZ)
Esperienza e simulazioni (g.schgor)
Moleskine di un idraulico (RenzoDF)
Il Blog di ElectroYou (webmaster)
Idee microcontrollate (TardoFreak)
PICcoli grandi PICMicro (Paolino)
Il blog elettrico di carloc (carloc)
DirtEYblooog (dirtydeeds)
Di tutto... un po' (jordan20)
AK47 (lillo)
Esperienze elettroniche (marco438)
Telecomunicazioni musicali (clavicordo)
Automazione ed Elettronica (gustavo)
Direttive per la sicurezza (ErnestoCappelletti)
EYnfo dall'Alaska (mir)
Apriamo il quadro! (attilio)
H7-25 (asdf)
Passione Elettrica (massimob)
Elettroni a spasso (guidob)
Bloguerra (guerra)






