Cos'è ElectroYou | Login Iscriviti

ElectroYou - la comunità dei professionisti del mondo elettrico

Modifiche a stampante 3D

Tecniche per la costruzione e la riparazione di apparecchiature elettriche e non. Ricerca guasti. Adattamenti e riutilizzazioni
1
voti

[31] Re: Modifiche a stampante 3D

Messaggioda Foto UtenteDeMonio83924EL » 24 feb 2014, 14:28

Ok Grazie Mille!

O_/

Luca
Avatar utente
Foto UtenteDeMonio83924EL
78 3 7
Frequentatore
Frequentatore
 
Messaggi: 231
Iscritto il: 24 ott 2009, 23:02

0
voti

[32] Re: Modifiche a stampante 3D

Messaggioda Foto UtenteDeMonio83924EL » 7 mag 2014, 11:47

Ciao ragazzi! sono finalmente riuscito a creare realizzare il circuito stampato, vi allego le foto...

Ma è sorto un problema non funziona!! (il relè non si abilita ma il segnale prima della resistenza (resistenza in serie al transistor) è presente)

Cosa potrebbe essere??

Fin ora ne ho montati 2 e entrambi hanno lo stesso problema...

Ho provato a stagnare una resistenza parallela a quella sopracitata e sembra funzioni...

20140507_113011.jpg


20140507_112938.jpg


20140507_112952.jpg


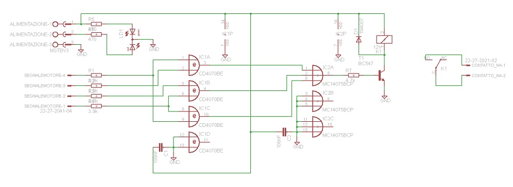
Qui vi allego anche lo schema
Avatar utente
Foto UtenteDeMonio83924EL
78 3 7
Frequentatore
Frequentatore
 
Messaggi: 231
Iscritto il: 24 ott 2009, 23:02

0
voti

[33] Re: Modifiche a stampante 3D

Messaggioda Foto UtenteDeMonio83924EL » 7 mag 2014, 11:47

Immagine.jpg


Gli schemi vanno postati usando FdoCadj.
Avatar utente
Foto UtenteDeMonio83924EL
78 3 7
Frequentatore
Frequentatore
 
Messaggi: 231
Iscritto il: 24 ott 2009, 23:02

0
voti

[34] Re: Modifiche a stampante 3D

Messaggioda Foto UtenteDeMonio83924EL » 7 mag 2014, 14:48

In realtà attiva il relè con la seconda resistenza... ma non si disattiva più a meno che non vado a mettere a massa manualmente la base del transistor... devo abbassare ulteriormente la resistenza?
Avatar utente
Foto UtenteDeMonio83924EL
78 3 7
Frequentatore
Frequentatore
 
Messaggi: 231
Iscritto il: 24 ott 2009, 23:02

0
voti

[35] Re: Modifiche a stampante 3D

Messaggioda Foto UtentePietroBaima » 7 mag 2014, 15:05

Fai questa prova:

1. metti il transistore in condizione di non eccitare il relè (uscita 0)
2. prendi il tester, mettilo in modalità misura corrente, continua, e mettilo tra collettore ed emettitore del transistor. Il relè scatterà.
3. Riporta la corrente misurata.
Generatore codice per articoli:
nomi
Sul forum:
[pigreco]=π
[ohm]=Ω
[quadrato]=²
[cubo]=³
Avatar utente
Foto UtentePietroBaima
90,7k 7 12 13
G.Master EY
G.Master EY
 
Messaggi: 12206
Iscritto il: 12 ago 2012, 1:20
Località: Londra

0
voti

[36] Re: Modifiche a stampante 3D

Messaggioda Foto UtenteDeMonio83924EL » 7 mag 2014, 15:08

Fatto la misura è di circa 6mA
Avatar utente
Foto UtenteDeMonio83924EL
78 3 7
Frequentatore
Frequentatore
 
Messaggi: 231
Iscritto il: 24 ott 2009, 23:02

0
voti

[37] Re: Modifiche a stampante 3D

Messaggioda Foto UtentePietroBaima » 7 mag 2014, 15:09

solo?
sei sicuro?
Generatore codice per articoli:
nomi
Sul forum:
[pigreco]=π
[ohm]=Ω
[quadrato]=²
[cubo]=³
Avatar utente
Foto UtentePietroBaima
90,7k 7 12 13
G.Master EY
G.Master EY
 
Messaggi: 12206
Iscritto il: 12 ago 2012, 1:20
Località: Londra

0
voti

[38] Re: Modifiche a stampante 3D

Messaggioda Foto UtenteDeMonio83924EL » 7 mag 2014, 15:17

Si a meno che il "tester" che ho a disposizione non sia rotto!! :-)

Se vuoi ti posto la foto!
Avatar utente
Foto UtenteDeMonio83924EL
78 3 7
Frequentatore
Frequentatore
 
Messaggi: 231
Iscritto il: 24 ott 2009, 23:02

0
voti

[39] Re: Modifiche a stampante 3D

Messaggioda Foto UtentePietroBaima » 7 mag 2014, 15:18

e il relè si eccita?
Generatore codice per articoli:
nomi
Sul forum:
[pigreco]=π
[ohm]=Ω
[quadrato]=²
[cubo]=³
Avatar utente
Foto UtentePietroBaima
90,7k 7 12 13
G.Master EY
G.Master EY
 
Messaggi: 12206
Iscritto il: 12 ago 2012, 1:20
Località: Londra

0
voti

[40] Re: Modifiche a stampante 3D

Messaggioda Foto UtentePietroBaima » 7 mag 2014, 15:21

misura anche la tensione di alimentazione a relè eccitato e a relè diseccitato.
Generatore codice per articoli:
nomi
Sul forum:
[pigreco]=π
[ohm]=Ω
[quadrato]=²
[cubo]=³
Avatar utente
Foto UtentePietroBaima
90,7k 7 12 13
G.Master EY
G.Master EY
 
Messaggi: 12206
Iscritto il: 12 ago 2012, 1:20
Località: Londra

PrecedenteProssimo

Torna a Costruzione, riparazione, riutilizzo

Chi c’è in linea

Visitano il forum: Nessuno e 44 ospiti