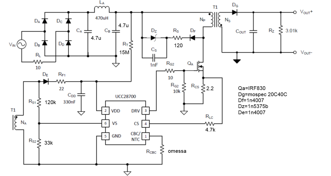
Salve a tutti, vi scrivo in quanto sto cercando di realizzare un alimentatore di tipo flyback con l'integrato texas UCC28700. lo schema che sto utilizzando è quello tipico del datasheet dell'integrato e suggerito anche nei tool messi a disposizione dalla texas stessa e che vi riporto in allegato. come trasformatore ho utilizzato un campione inviato dalla coicraft: http://www.coilcraft.com/pdfs/da2077.pdf
il problema che ho potuto riscontrare è che sull'avvolgimento ausiliario ho una tensione pari a 0V e quindi credo anche Vs è nulla e òl'integrato non funziona come dovrebbe. la tensione in uscita sale da 0 a poco meno di 5 volt ma impiegando circa un minuto e nel momento in cui collego un carico scende a 0.11 e non risale, la vdd misurata ai capi dell'integrato risulta variabile da 12-14 volt.
grazie in anticipo per le risposte.
Flyback UCC28700
Moderatori:
carloc,
g.schgor,
BrunoValente,
IsidoroKZ
0
voti
Ciao, i motivi possono essere molteplici. Una cosa che vedo non simpatica è che i diodi 1n4007 non sarebbero adatti all'uso. Ci vogliono dei fast rectifier per applicazioni switching.
Verificare forme d'onda e ampiezze con un oscillografo sarebbe il secondo passo
Vin? 220 immagino
Verificare forme d'onda e ampiezze con un oscillografo sarebbe il secondo passo
Vin? 220 immagino
0
voti
ciao, grazie per la risposta, immaginavo che gli 1n4007 fossero da rimpiazzare con dei diodi adatti allo scopo, magari li recupero da qualche alimentatore atx, quello che non capisco è perché ai capi dell'avvolgimento ausiliario non ho tensione, ho ricontrollato il circuito e sembra tutto ok, vin è la tensione di rete
0
voti
Forse sembra solo che non ci sia, se il flyback non parte (e potrebbe non bootstrappare a causa dei diodi lenti) la Vs non la vedi mai o non la vedi al valore di regime.
Se poi ci pensi un secondo
anche Vs ha un 1n4007
Se è solo la 15 mega ad alimentare l'IC si spiega la lentezza con cui Vs sale. In fondo li misuri i 5 dopo il fatidico minuto. Quando metti il carico e dovuto alla mancanza di Vs (resta solo la 15 M) Vout va giuù
Solo ipotesi eh non suffragate da misure precise
Cambia i diodi con tipo più adatto, se non altro per eliminare una variabile importante
Edit: Importante (è un flyback) la fase dell'avvolgimento di Vs
Se poi ci pensi un secondo
anche Vs ha un 1n4007 Se è solo la 15 mega ad alimentare l'IC si spiega la lentezza con cui Vs sale. In fondo li misuri i 5 dopo il fatidico minuto. Quando metti il carico e dovuto alla mancanza di Vs (resta solo la 15 M) Vout va giuù
Solo ipotesi eh non suffragate da misure precise
Cambia i diodi con tipo più adatto, se non altro per eliminare una variabile importante

Edit: Importante (è un flyback) la fase dell'avvolgimento di Vs
0
voti
Che tensione misuri tra Vdd e Gnd?
il piedino 4 "Current Sense input connects" che valore ti da?
il piedino 6 "Voltage Sense is an input" c'e' una tensione derivata dal partitore?
Inoltre provare un circuito di questo tipo direttamente alla rete elettrica non e' consigliabile.
Dovresti provarlo con una tensione piu' bassa tipicamente 85V e misurare poi successivamenti i valori ai piedini dell'integrato.
Anche a tensione bassa,l'uscita DRV piedino 3 deve oscillare,e puoi verificarlo con un oscilloscopio,separando la misurazione con la sonda con un piccolo trasformatore,questo perché c'e' il rischio di danneggiarlo,a meno di utilizzare un trasformatore di isolamento sull'alimentazione.
il piedino 4 "Current Sense input connects" che valore ti da?
il piedino 6 "Voltage Sense is an input" c'e' una tensione derivata dal partitore?
Inoltre provare un circuito di questo tipo direttamente alla rete elettrica non e' consigliabile.
Dovresti provarlo con una tensione piu' bassa tipicamente 85V e misurare poi successivamenti i valori ai piedini dell'integrato.
Anche a tensione bassa,l'uscita DRV piedino 3 deve oscillare,e puoi verificarlo con un oscilloscopio,separando la misurazione con la sonda con un piccolo trasformatore,questo perché c'e' il rischio di danneggiarlo,a meno di utilizzare un trasformatore di isolamento sull'alimentazione.
⋮ƎlectroYou
-

stefanob70
14,1k 5 11 13 - Master EY

- Messaggi: 3190
- Iscritto il: 14 lug 2012, 13:14
- Località: Roma
0
voti
salve, grazie per le risposte, ho sostituito gli 1n4007 con degli FR102, inoltre tra vdd e gnd ho una tensione che oscilla tra 12 e 17 volt, le altre tensioni sono a 0 e nn capisco perché, d'altra parte se in uscita ho una tensione che,anche se lentamente, sale, dovrei avere una tensione anche sull'avvolgimento ausiliario.
ho ricontrollato il circuito e i collegamenti sono quelli dello schema.
so che è sconsigliabile fare delle misure con la tensione di rete, mi attrezzerò per lavorare in sicurezza.
ho visto che in molti schemi si utilizza un condensatore tra le masse di ingresso e uscita tipicamente di uno o due nF e che nello schema non è inserito, ho letto che è per ridurre il rumore, mi consigliate di inserirlo?
grazie ancora per il supporto.
ho ricontrollato il circuito e i collegamenti sono quelli dello schema.
so che è sconsigliabile fare delle misure con la tensione di rete, mi attrezzerò per lavorare in sicurezza.
ho visto che in molti schemi si utilizza un condensatore tra le masse di ingresso e uscita tipicamente di uno o due nF e che nello schema non è inserito, ho letto che è per ridurre il rumore, mi consigliate di inserirlo?
grazie ancora per il supporto.
0
voti
Ascolta prima di continuare la discussione,e' importante collaborare,e rispondere alle domande che ti si pongono,evitando di dire sempre "non capisco perché non mi funziona"
un motivo c'e',e non e' semplice la realizzazione di questo tipo di alimentatori.
1)come stai attrezzato?
2)oscilloscopio?
3)inoltre la resistenza di compensazione RCBC perché l'hai omessa?
4)il piedino 4 "Current Sense input connects" che valore ti da?
5)il piedino 6 "Voltage Sense is an input" c'e' una tensione derivata dal partitore?
un motivo c'e',e non e' semplice la realizzazione di questo tipo di alimentatori.
1)come stai attrezzato?
2)oscilloscopio?
3)inoltre la resistenza di compensazione RCBC perché l'hai omessa?
4)il piedino 4 "Current Sense input connects" che valore ti da?
5)il piedino 6 "Voltage Sense is an input" c'e' una tensione derivata dal partitore?
⋮ƎlectroYou
-

stefanob70
14,1k 5 11 13 - Master EY

- Messaggi: 3190
- Iscritto il: 14 lug 2012, 13:14
- Località: Roma
0
voti
Sul punto [3] evidenziato da
stefanob70 RCBC omessa cosa significa
peppe85
Non la puoi omettere, il suo valore tipico è 10k e si calcola come nel datasheet.
Sul punto [5] essendo un primary side ed essendo che ancora non bootstrappa non ci puo essere tensione significativa o la si vede con l'oscillografo con tester o simili non credo
Non la puoi omettere, il suo valore tipico è 10k e si calcola come nel datasheet.
Sul punto [5] essendo un primary side ed essendo che ancora non bootstrappa non ci puo essere tensione significativa o la si vede con l'oscillografo con tester o simili non credo
0
voti
[10] Re: flyback UCC28700
ok, allora, punto 1 e 2: ho un oscilloscopio digitale, picoscope, tester e stazione saldante, per quanto riguarda la resistenza cbc sapevo che era da 10k ma poi nel tool della texas mi dava come omissis e nn l'ho messa....
scusatemi, sul piedino 4 e 5 col tester leggo 0, posso usare l'oscilloscopio e vedo che tensione ho.
grazie ancora
grazie ancora
Chi c’è in linea
Visitano il forum: Nessuno e 38 ospiti

Elettrotecnica e non solo (admin)
Un gatto tra gli elettroni (IsidoroKZ)
Esperienza e simulazioni (g.schgor)
Moleskine di un idraulico (RenzoDF)
Il Blog di ElectroYou (webmaster)
Idee microcontrollate (TardoFreak)
PICcoli grandi PICMicro (Paolino)
Il blog elettrico di carloc (carloc)
DirtEYblooog (dirtydeeds)
Di tutto... un po' (jordan20)
AK47 (lillo)
Esperienze elettroniche (marco438)
Telecomunicazioni musicali (clavicordo)
Automazione ed Elettronica (gustavo)
Direttive per la sicurezza (ErnestoCappelletti)
EYnfo dall'Alaska (mir)
Apriamo il quadro! (attilio)
H7-25 (asdf)
Passione Elettrica (massimob)
Elettroni a spasso (guidob)
Bloguerra (guerra)


