Stavo ricontrollando il grafico sul pin 3.
Puoi ulteriormente spannarlo in modo da rendere leggibile il segnale di uscita?
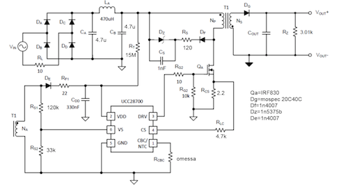
Flyback UCC28700
Moderatori:
carloc,
g.schgor,
BrunoValente,
IsidoroKZ
0
voti
[22] Re: flyback UCC28700
in che senso spannarlo? zoomarlo? comunque i file da cui sono partito sono in questa cartella:
http://www.mediafire.com/download/8h9fv ... AR_ZIP.zip
grazie per l'aiuto
http://www.mediafire.com/download/8h9fv ... AR_ZIP.zip
grazie per l'aiuto
0
voti
[24] Re: Flyback UCC28700
Ti chiedo troppo se fai una foto al circuito che hai montato?
⋮ƎlectroYou
-

stefanob70
14,1k 5 11 13 - Master EY

- Messaggi: 3190
- Iscritto il: 14 lug 2012, 13:14
- Località: Roma
0
voti
[28] Re: Flyback UCC28700
uhmmmmmm...
Cablare un circuito del genere su una mille fori e per di piu' con distanze enormi tra i vari componenti.
Non ti funzionera mai come dovuto.
Deve essere molto più compatto,e le piste molto ridotte...stai lavorando su frequenze dell'ordine dei 50khz...
gammaci il primo utilizza una rete snubber ai capi del trasformatore.
Cablare un circuito del genere su una mille fori e per di piu' con distanze enormi tra i vari componenti.
Non ti funzionera mai come dovuto.
Deve essere molto più compatto,e le piste molto ridotte...stai lavorando su frequenze dell'ordine dei 50khz...
⋮ƎlectroYou
-

stefanob70
14,1k 5 11 13 - Master EY

- Messaggi: 3190
- Iscritto il: 14 lug 2012, 13:14
- Località: Roma
0
voti
[30] Re: Flyback UCC28700
gammaci: sono entrambi schemi della texas, quello che ho messo io è del tool di calcolo e quello che hai messo tu è sul datasheet del componente...
stefanob: l'idea è quella di testare prima il componente e il circuito, dopodichè realizzerò un circuito stampato.
dal datasheet del trasformatore ho visto che è indicato per l'utilizzo con NCP1027 che ha frequenza di switching di 65kHz, invece l'UCC arriva a 100kHz, inoltre dai calcoli generati dal programma della texas mi indica un'induttanza di magnetizzazione di circa 400uH, mentre questo trasformatore ha un'induttanza pari a 3.9mH... mi consigliate l'utilizzo del NCP oppure può essere adattato questo trasformatore a lavorare con l'integrato texas?
stefanob: l'idea è quella di testare prima il componente e il circuito, dopodichè realizzerò un circuito stampato.
dal datasheet del trasformatore ho visto che è indicato per l'utilizzo con NCP1027 che ha frequenza di switching di 65kHz, invece l'UCC arriva a 100kHz, inoltre dai calcoli generati dal programma della texas mi indica un'induttanza di magnetizzazione di circa 400uH, mentre questo trasformatore ha un'induttanza pari a 3.9mH... mi consigliate l'utilizzo del NCP oppure può essere adattato questo trasformatore a lavorare con l'integrato texas?
Chi c’è in linea
Visitano il forum: Nessuno e 175 ospiti

Elettrotecnica e non solo (admin)
Un gatto tra gli elettroni (IsidoroKZ)
Esperienza e simulazioni (g.schgor)
Moleskine di un idraulico (RenzoDF)
Il Blog di ElectroYou (webmaster)
Idee microcontrollate (TardoFreak)
PICcoli grandi PICMicro (Paolino)
Il blog elettrico di carloc (carloc)
DirtEYblooog (dirtydeeds)
Di tutto... un po' (jordan20)
AK47 (lillo)
Esperienze elettroniche (marco438)
Telecomunicazioni musicali (clavicordo)
Automazione ed Elettronica (gustavo)
Direttive per la sicurezza (ErnestoCappelletti)
EYnfo dall'Alaska (mir)
Apriamo il quadro! (attilio)
H7-25 (asdf)
Passione Elettrica (massimob)
Elettroni a spasso (guidob)
Bloguerra (guerra)


