Per adesso dovresti essere tu a spiegare come fa un' onda a 2,5 GHz ad essere in "corrente continua", sempre ammesso che tu conosca la differenza fra corrente continua e onda.
In ogni caso benvenuto nel forum
Moderatori:
carloc,
g.schgor,
BrunoValente,
IsidoroKZ


santo771 ha scritto:buonasera a tutti,...
TardoFreak ha scritto:...questa non è una comunità dove si fa a gara a chi ce l' ha più lungo...
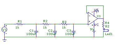
g.schgor ha scritto:Nella simulazione ho usato un comune LM741,
ma direi che per quella funzione, ogni opamp dovrebbe andar bene.
Visitano il forum: Nessuno e 47 ospiti