Cos'è ElectroYou | Login Iscriviti

ElectroYou - la comunità dei professionisti del mondo elettrico

Ampli audio ad alimentazione singola: frequenza di taglio

Elettronica lineare e digitale: didattica ed applicazioni

Moderatori: Foto Utentecarloc, Foto Utenteg.schgor, Foto UtenteBrunoValente, Foto UtenteIsidoroKZ

0
voti

[1] Ampli audio ad alimentazione singola: frequenza di taglio

Messaggioda Foto Utentearod » 26 mag 2014, 16:09

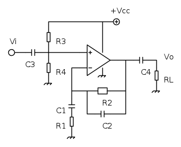
Il circuito seguente è un amplificatore audio (20Hz-20kHz) ad alimentazione singola. Ponendo R3 = R4 al segnale Vi viene sovrapposta una tensione Vcc/2 presente anche in uscita (C1 risulta aperto e il guadagno è unitario in c.c.) filtrata in uscita dal condensatore C4.



Il dimensionamento delle resistenze - dati resistenza di ingresso e guadagno richiesto - è banale, così come quello del condensatore C2 che fissa la frequenza di taglio superiore (passa-basso). Ho dei dubbi invece su come dimensionare correttamente le capacità C1, C3 e C4 per ottenere la frequenza di taglio richiesta di 20Hz. In questi casi, dovendo dimensionare più condensatori che insieme contribuiscono a stabilire la frequenza di taglio, uso la formula:
f_t = \frac {1}{2 \pi R C}
per ricavare il valore della capacità di ogni condensatore come se ognuno, da solo, stabilisse la frequenza di taglio:
C = \frac {1}{2 \pi R f_t}
poi rendo trascurabile l'effetto di tutti i condensatori tranne uno moltiplicando per dieci il valore della capacità ottenuto. In questo circuito però non sono sicuro di quale sia il valore di resistenza da associare a C1 e ho il dubbio che C1 e C4 siano interagenti (per C3 considero il parallelo di R3 e R4 e per C4 il carico RL).

Come è giusto procedere?
Avatar utente
Foto Utentearod
25 4
 
Messaggi: 47
Iscritto il: 11 ott 2013, 11:14

1
voti

[2] Re: ampli audio ad alimentazione singola: frequenza di tagli

Messaggioda Foto Utenteg.schgor » 26 mag 2014, 16:17

Se fai una simulazione con Microcap hai la risposta a tutte le tue domande
In particolare l'andamento nella banda passante in funzione dei valori scelti).
Avatar utente
Foto Utenteg.schgor
57,8k 9 12 13
G.Master EY
G.Master EY
 
Messaggi: 16971
Iscritto il: 25 ott 2005, 9:58
Località: MILANO

0
voti

[3] Re: ampli audio ad alimentazione singola: frequenza di tagli

Messaggioda Foto UtenteMavKtr » 26 mag 2014, 16:59

La simulazione, ovviamente, risolverebbe un po' di grattacapi... :-) ma ci si può divertire anche a fare qualche conto.

Comunque, nella pratica, io mi preoccuperei prima di tutto di sapere che tipo di operazionale usare e che impedenza deve avere l'ingresso o, rigirando la domanda, sapere cosa dovrò collegare sull'ingresso. Fatto questo, direi che le altre cose verrano di conseguenza.

Ora devo scappare! O_/
Avatar utente
Foto UtenteMavKtr
855 1 4 6
Expert
Expert
 
Messaggi: 734
Iscritto il: 3 mar 2012, 7:23

0
voti

[4] Re: ampli audio ad alimentazione singola: frequenza di tagli

Messaggioda Foto UtenteDirtyDeeds » 26 mag 2014, 19:47

arod ha scritto:ho il dubbio che C1 e C4 siano interagenti


C_1 e C_4 sono sicuramente non interagenti; per ciò che riguarda C_1 e C_2 ci sono almeno 3 decadi tra i poli introdotti da questi, per cui si possono considerare come non interagenti (comunque il calcolo dell'effettiva funzione di trasferimento non è complicato).

arod ha scritto:non sono sicuro di quale sia il valore di resistenza da associare a C1


R_1. Perché? Prova a ragionarci un po' su, poi vediamo.
It's a sin to write sin instead of \sin (Anonimo).
...'cos you know that cos ain't \cos, right?
You won't get a sexy tan if you write tan in lieu of \tan.
Take a log for a fireplace, but don't take log for \logarithm.
Avatar utente
Foto UtenteDirtyDeeds
55,9k 7 11 13
G.Master EY
G.Master EY
 
Messaggi: 7012
Iscritto il: 13 apr 2010, 16:13
Località: Somewhere in nowhere

0
voti

[5] Re: ampli audio ad alimentazione singola: frequenza di tagli

Messaggioda Foto Utentearod » 26 mag 2014, 22:25

DirtyDeeds ha scritto:
arod ha scritto:ho il dubbio che C1 e C4 siano interagenti


C_1 e C_4 sono sicuramente non interagenti; per ciò che riguarda C_1 e C_2 ci sono almeno 3 decadi tra i poli introdotti da questi, per cui si possono considerare come non interagenti (comunque il calcolo dell'effettiva funzione di trasferimento non è complicato).

arod ha scritto:non sono sicuro di quale sia il valore di resistenza da associare a C1


R_1. Perché? Prova a ragionarci un po' su, poi vediamo.


Su C_2 non avevo dubbi: ai fini del calcolo della frequenza di taglio inferiore posso considerarlo aperto. Il dubbio era su C_4.
Ad ogni mod ragiono così:
  • per associare una resistenza a C_1 valuto l'impedenza equivalente vista dai suoi morsetti una volta aperti i generatori di corrente e cortocircuitati quelli di tensione (compreso quello comandato in tensione interno all'operazionale)
  • da una parte c'è R_1
  • dall'altra la resistenza di ingresso infinita dell'ingresso invertente, R_2 e poi... la resistenza di uscita nulla dell'operazionale? In ogni caso non dovrei considerare anche R_2?
Avatar utente
Foto Utentearod
25 4
 
Messaggi: 47
Iscritto il: 11 ott 2013, 11:14

0
voti

[6] Re: ampli audio ad alimentazione singola: frequenza di tagli

Messaggioda Foto UtenteSediciAmpere » 26 mag 2014, 23:47

arod ha scritto: valuto l'impedenza equivalente vista dai suoi morsetti una volta aperti i generatori di corrente e cortocircuitati quelli di tensione (compreso quello comandato in tensione interno all'operazionale)
[*]da una parte c'è R_1
[*]dall'altra la resistenza di ingresso infinita dell'ingresso invertente, R_2 e poi... la resistenza di uscita nulla dell'operazionale

ragionamento corretto
dai, non te lo voglio dire, ci sei quasi :ok:
Avatar utente
Foto UtenteSediciAmpere
4.187 5 5 8
Master
Master
 
Messaggi: 4847
Iscritto il: 31 ott 2013, 15:00

0
voti

[7] Re: ampli audio ad alimentazione singola: frequenza di tagli

Messaggioda Foto Utentearod » 27 mag 2014, 11:26

SediciAmpere ha scritto:
arod ha scritto: valuto l'impedenza equivalente vista dai suoi morsetti una volta aperti i generatori di corrente e cortocircuitati quelli di tensione (compreso quello comandato in tensione interno all'operazionale)
[*]da una parte c'è R_1
[*]dall'altra la resistenza di ingresso infinita dell'ingresso invertente, R_2 e poi... la resistenza di uscita nulla dell'operazionale

ragionamento corretto
dai, non te lo voglio dire, ci sei quasi :ok:


Seguendo il ragionamento sopra avevo associato a C_1 la serie di R_1 e R_2 ma simulando il circuito con Multisim sembra corretto considerare la sola R_1. Ancora non ho capito perché...
Avatar utente
Foto Utentearod
25 4
 
Messaggi: 47
Iscritto il: 11 ott 2013, 11:14

0
voti

[8] Re: Ampli audio ad alimentazione singola: frequenza di tagli

Messaggioda Foto UtenteSediciAmpere » 28 mag 2014, 3:44

f_t = \frac {1}{2 \pi R C}
come R devi considerare il parallelo (R1//R2)
essendo la R1<<R2 , l'errore che fai considerando la sola R1 è piccolo


Siccome è un amplificatore audio, potresti calcolare C4 per una frequenza di taglio di circa 20Hz , C1 e C3 circa una decade pià in basso e di valore tale che impieghino lo stesso tempo per caricarsi a Vcc/2 , così il transitorio di accensione sarebbe quasi uguale ai due ingressi + e - dell'operazionale e sarebbe ridotta al minimo la "castagnata" sugli altoparlanti al momento dell'accensione
Avatar utente
Foto UtenteSediciAmpere
4.187 5 5 8
Master
Master
 
Messaggi: 4847
Iscritto il: 31 ott 2013, 15:00

0
voti

[9] Re: Ampli audio ad alimentazione singola: frequenza di tagli

Messaggioda Foto Utentearod » 28 mag 2014, 9:59

SediciAmpere ha scritto:f_t = \frac {1}{2 \pi R C}
come R devi considerare il parallelo (R1//R2)


Un momento... perché in parallelo? Non devo considerare la resistenza equivalente secondo Thevenin vista dai morsetti del condensatore? Se "stacco" il condensatore e valuto la resistenza tra i due morsetti (A e B nello schema) il circuito si riduce a questo:



Le due resistenze sono collegate a massa ma A e B non sono lo stesso punto e V_A \neq V_B, quindi non dovrebbero essere in parallelo. Dove sbaglio?
Avatar utente
Foto Utentearod
25 4
 
Messaggi: 47
Iscritto il: 11 ott 2013, 11:14

0
voti

[10] Re: Ampli audio ad alimentazione singola: frequenza di tagli

Messaggioda Foto UtenteSediciAmpere » 29 mag 2014, 18:17

hai ragione, solo la R1 è quella che conta
Avatar utente
Foto UtenteSediciAmpere
4.187 5 5 8
Master
Master
 
Messaggi: 4847
Iscritto il: 31 ott 2013, 15:00

Prossimo

Torna a Elettronica generale

Chi c’è in linea

Visitano il forum: Nessuno e 253 ospiti