Aspetto la disponibilità del materiale sul sito e dopo l'ordine provo
Fotoresistenza
Moderatori:
carloc,
g.schgor,
BrunoValente,
IsidoroKZ
34 messaggi
• Pagina 2 di 4 • 1, 2, 3, 4
0
voti
[11] Re: fotoresistenza
Ok grazie, proverò.
Aspetto la disponibilità del materiale sul sito e dopo l'ordine provo
Aspetto la disponibilità del materiale sul sito e dopo l'ordine provo
-

Macelettronic
55 2 6 - Frequentatore

- Messaggi: 212
- Iscritto il: 1 feb 2012, 11:08
0
voti
[12] Re: fotoresistenza
Cercando su google, ho trovato questo video, quello che mi serve fatto con il 555.
Io aspetto che arrivi il materiale sul sito dove devo fare l'ordine, quindi per adesso sono in pausa.
Una sola cosa, se ci fate caso nel video l'accensione e lo spegnimento del led è ritardato, si potrebbe evitare questo?
In più si potrebbe mettere un potenziometro o trimmer per regolare la sensibilità alla luce per l'accensione o lo spegnimento?
Vi posto il link, a qualcuno potrebbe servire.
http://www.youtube.com/watch?v=wDpw_OrBhNI
Io aspetto che arrivi il materiale sul sito dove devo fare l'ordine, quindi per adesso sono in pausa.
Una sola cosa, se ci fate caso nel video l'accensione e lo spegnimento del led è ritardato, si potrebbe evitare questo?
In più si potrebbe mettere un potenziometro o trimmer per regolare la sensibilità alla luce per l'accensione o lo spegnimento?
Vi posto il link, a qualcuno potrebbe servire.
http://www.youtube.com/watch?v=wDpw_OrBhNI
-

Macelettronic
55 2 6 - Frequentatore

- Messaggi: 212
- Iscritto il: 1 feb 2012, 11:08
0
voti
[13] Re: fotoresistenza
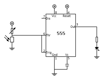
Guarda che il circuito del video implementa esattamente lo stesso circuito del monostabile che ti avevo gia' linkato.
Chiaramente presenta il problema del ritardo di cui parli, dovuto alla coppia R-C, che nel tuo caso non va bene proprio: tu non vuoi qualcosa che si accenda al tramonto e si spenga dopo qualche secondo, ma vuoi qualcosa che rimanga acceso fino all'alba.
Ecco quindi che questo circuito mi sembra piu' adatto, infatti ha un comportamento piu' "isantaneo", senza nessun ritado.... anzi andrebbe al massimo solo stabilizzato un po' (un condensatore sui piedini 2 e 6...?) per non avere fenomini di flickering durante le fasi di transizione (alba - tramonto)
Reinserisco lo schema, che puo' essere la base su cui lavorarci un po' sopra per tue esigenze ... o suggerimenti da parte di altri.
ciao
Chiaramente presenta il problema del ritardo di cui parli, dovuto alla coppia R-C, che nel tuo caso non va bene proprio: tu non vuoi qualcosa che si accenda al tramonto e si spenga dopo qualche secondo, ma vuoi qualcosa che rimanga acceso fino all'alba.
Ecco quindi che questo circuito mi sembra piu' adatto, infatti ha un comportamento piu' "isantaneo", senza nessun ritado.... anzi andrebbe al massimo solo stabilizzato un po' (un condensatore sui piedini 2 e 6...?) per non avere fenomini di flickering durante le fasi di transizione (alba - tramonto)
Reinserisco lo schema, che puo' essere la base su cui lavorarci un po' sopra per tue esigenze ... o suggerimenti da parte di altri.
ciao
0
voti
[15] Re: fotoresistenza
http://www.tme.eu/it/details/wb1e107m6l011bb/condensatori-elettrol-tht-bassa-imped/samwha/#
Mentre per i trimmer posso usare qualcosa del genere o devo prendere qualcosa con minore resistenza, tipo 10 o 1KΩ?
http://www.tme.eu/it/details/1028f-100k ... passives/#
Come fotoresistenza pensavo di prendere l'unica più piccola come dimensioni fisiche che hanno che ha questi valori 100mW 50kΩ
che ne dici?
Grazie
-

Macelettronic
55 2 6 - Frequentatore

- Messaggi: 212
- Iscritto il: 1 feb 2012, 11:08
0
voti
[16] Re: fotoresistenza
Ciao
Il condensatore che si mette sul piedino 5 del 555 serve solo a stabilizzare il circuito, non serve un gran condensatore, va benissimo anche uno da 10 nF.
E a regola non importa usare quelli elettrolitici, ... te la cavi tranquillamente con quelli ceramici.
tipo lui:
http://www.tme.eu/it/details/cc-10n/con ... r-passives
La resistenza del trimmer sembra ok
e anche se non andasse bene è riciclabilissima...
comunque purtroppo va vista in opera la fotoresistenza per stabilirne meglio il valore
ma 100 kohm sembrano la scelta migliore... casomai non sarebbe male averne nel casssetto anche ad una da 10 kohm
Ciao
Il condensatore che si mette sul piedino 5 del 555 serve solo a stabilizzare il circuito, non serve un gran condensatore, va benissimo anche uno da 10 nF.
E a regola non importa usare quelli elettrolitici, ... te la cavi tranquillamente con quelli ceramici.
tipo lui:
http://www.tme.eu/it/details/cc-10n/con ... r-passives
La resistenza del trimmer sembra ok
e anche se non andasse bene è riciclabilissima...
comunque purtroppo va vista in opera la fotoresistenza per stabilirne meglio il valore
ma 100 kohm sembrano la scelta migliore... casomai non sarebbe male averne nel casssetto anche ad una da 10 kohm
Ciao
0
voti
[17] Re: fotoresistenza
Ok, grazie
A che faccio l'ordine perndo i trimmer da 100kΩ e 10kΩ, purtroppo sto iniziando adesso quindi in casa ho solo stagno saldatore e tester, ma di componentistica nulla di nulla
A che faccio l'ordine perndo i trimmer da 100kΩ e 10kΩ, purtroppo sto iniziando adesso quindi in casa ho solo stagno saldatore e tester, ma di componentistica nulla di nulla
-

Macelettronic
55 2 6 - Frequentatore

- Messaggi: 212
- Iscritto il: 1 feb 2012, 11:08
0
voti
[18] Re: fotoresistenza
Non hai un negozietto vicino casa? anche ad una decina di km?
Gli ordini online solo per qualche componente convengono sempre poco... dato che ci sara' magari da pagare 5-10 euro per il corriere.... e rapportando questa spesa con il costo del materiale puro ordinato (magari appena 2 euro) spesso è demoralizzante.
Gli ordini online solo per qualche componente convengono sempre poco... dato che ci sara' magari da pagare 5-10 euro per il corriere.... e rapportando questa spesa con il costo del materiale puro ordinato (magari appena 2 euro) spesso è demoralizzante.
0
voti
[19] Re: fotoresistenza
Si lo so che purtroppo devo pagare la spedizione, ma sto ordinando vari componenti e tra la differenza di prezzo tra il negozio ed il sito (lo stesso commutatore on-off-on che in negozio pago 1,9€ in rete lo pago 0,43€), e la quantità di materiale recupero le spese, poi nel negozio non trovo alcuni prodotti che cerco tipo led rgb a 2pin e led uv ed altri componenti vari, anche le fotoresistenze non riesco a trovarli, hanno solo i ricevitori ir ma ad esempio non hanno il trasmettitore ir.
Invece stavo vedendo gli ne555, ma sono di vari tipi, non so quale prendere, questo come ti sembra?
http://www.tme.eu/it/details/ne555p/cir ... truments/#
secondo te, posso collegarci un led che resta sempre acceso (al buio) ed uno che lampeggia?
Questa fotoresistenza può andar bene? è da 50kΩ a 10 lux ma non indicano la resistenza a 0lux.
http://www.tme.eu/it/details/ldr07/fotoresistori/#
Invece stavo vedendo gli ne555, ma sono di vari tipi, non so quale prendere, questo come ti sembra?
http://www.tme.eu/it/details/ne555p/cir ... truments/#
secondo te, posso collegarci un led che resta sempre acceso (al buio) ed uno che lampeggia?
Questa fotoresistenza può andar bene? è da 50kΩ a 10 lux ma non indicano la resistenza a 0lux.
http://www.tme.eu/it/details/ldr07/fotoresistori/#
-

Macelettronic
55 2 6 - Frequentatore

- Messaggi: 212
- Iscritto il: 1 feb 2012, 11:08
0
voti
[20] Re: fotoresistenza
Macelettronic ha scritto: ne555,... questo come ti sembra?
direi va bene
Sono tutti molto simili, il circuito interno è abbastanza standard
ogni produttore ottimizza qualcosa quà e la', magari apprezzabile solo per usi particolari.
Macelettronic ha scritto: posso collegarci un LED che resta sempre acceso (al buio) ed uno che lampeggia?
si, ogni led assorbirà 20mA, in 2 arrivano a 40mA di picco (30mA di media visto che uno lampeggia)
Il 555 lo puoi stressare fino anche a 200mA, quindi lo userai entro i limiti di sicurezza anche con piu' LED.
Russell ha scritto:Questa fotoresistenza può andar bene?
si certo che va bene
le informazioni che chiedi sono nel pdf che è allegato alla scheda informativa
http://www.tme.eu/it/Document/f2e3ad76a925811312d226c31da4cd7e/LDR07.pdf
In particolare vedrai che al buio la resistenza è >2 Mohm
comunque se vuoi sensori piu' sensibili puoi anche controllare se ce ne sono altre che si 'attivano' con meno di 10 lux... a parte che hai il trimmer apposta per regolare la sensibilità, ma una ricerchina non fa' male.
34 messaggi
• Pagina 2 di 4 • 1, 2, 3, 4
Chi c’è in linea
Visitano il forum: Nessuno e 178 ospiti

Elettrotecnica e non solo (admin)
Un gatto tra gli elettroni (IsidoroKZ)
Esperienza e simulazioni (g.schgor)
Moleskine di un idraulico (RenzoDF)
Il Blog di ElectroYou (webmaster)
Idee microcontrollate (TardoFreak)
PICcoli grandi PICMicro (Paolino)
Il blog elettrico di carloc (carloc)
DirtEYblooog (dirtydeeds)
Di tutto... un po' (jordan20)
AK47 (lillo)
Esperienze elettroniche (marco438)
Telecomunicazioni musicali (clavicordo)
Automazione ed Elettronica (gustavo)
Direttive per la sicurezza (ErnestoCappelletti)
EYnfo dall'Alaska (mir)
Apriamo il quadro! (attilio)
H7-25 (asdf)
Passione Elettrica (massimob)
Elettroni a spasso (guidob)
Bloguerra (guerra)

