volevo ringraziare
Risolto problema con induttanze, grazie e scusate l'intromissione!
RenzoDF ha scritto:Stai scherzando? ... ma dimmi a casa tua che tensione arriva? ... e con che tolleranza te la garantiscono?
Candy ha scritto:Mah! A queste condizioni usa un trasformatore commerciale. Dimensiona adeguatamente i dissipatori e pace.
Ricorda che quando progetti un dispositivo elettrico monofase per 230 V dovresti sempre mettere in conto che la tensione di alimentazione può raggiungere 400 V per un periodo di tempo "lungo".
tuxology ha scritto:Ciao, se la tensione richiesta è solo quella di 14V:
http://www.tme.eu/it/details/tst50w_14v ... tst50005/#
http://www.tme.eu/it/details/tts50_z230 ... fvassons/#
Sono toroidali da 50VA e costano quanto una pizza.
Lemming ha scritto:... più la tensione del secondario è bassa e meglio è, non ti pare?
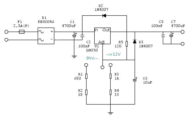
Lemming ha scritto:..... basato su un LM350, che prevede un deviatore per impostare due tensioni diverse ed un utilizzo di circa 18 ore al giorno ad una corrente vicina ai 2,8A
RenzoDF ha scritto:Assolutamente no, se cerchi di averla ad un valore prossimo al limite di funzionamento al fine di avere un bassa caduta fra ingresso e uscita del regolatore, una diminuzione è di certo più dannosa di un pari aumento.
marco438 ha scritto:Non so se un trasformatore da 40VA 14V, possa fornire 2.8A dopo ponte e condensatore; forse sarebbe il caso di fare due conti.
Lemming ha scritto:Sì, direi di si, ecco il calcolo (non è precisissimo, ma da comunque una idea): 40/14=2,85 questo valore è in CA, naturalmente. Ciao!
marco438 ha scritto:Se lo dici tu.
Comunque, se vuoi un consiglio, posta lo schema di quello che vuoi realizzare con tutti i valori (comprese le due tensioni di uscita) e magari due conti li facciamo insieme.
, solo che devo ancora completare un paio di cosine. Ne approfitto per chiedere: lo schema lo devo postare in Fidocad o va bene anche in formato grafico (per me sarebbe meglio, perché io non uso Fidocad ma un altro EDA (Diptrace).marco438 ha scritto:Lo schema mettilo in FidoCadJ, cosi' e' possibile intervenire, fare cambiamenti ed eventualmente correggerlo.

Torna a Magazine: notizie, presentazioni, annunci e molto altro
Visitano il forum: Nessuno e 134 ospiti