Cos'è ElectroYou | Login Iscriviti

ElectroYou - la comunità dei professionisti del mondo elettrico

Cerco "trasformatorista"

Notizie scientifiche e non, comunicazioni, auguri, AAA cercasi, vendo, compro, piccoli racconti, curiosità, idee, fantasie ecc. Un fuori tema soft, senza argomenti scottanti

Moderatori: Foto Utenteadmin, Foto UtentePaolino

0
voti

[21] Re: Cerco "trasformatorista"

Messaggioda Foto Utentemarco438 » 14 giu 2014, 13:26

Per lo schema, non e' dei migliori ma, a parte qualche errore (di forma) puo' andare :D
Quello che proprio non va e che ti avevo gia' accennato e' il trasformatore che, per ottenere quei 2.7A dovrebbe essere un 6A (meglio 7) e 15V quindi un 100VA circa.
Poi, visto che quella corrente dovrai mantenerla a lungo, ho paura che il LM350 sia insufficiente e che, anche ben dissipato, possa entrare in protezione termica; metterei al suo posto un LM338.
Per fare le cose per bene, sostituirei le due serie di resistenze con due trimmer (1K e 2.2K se i valori che hai messo sono giusti per ottenere quelle due tensioni). Ricordiamoci che le resistenza hanno tolleranze a volte notevoli.
Se il condensatore C1 e' sullo stesso stampato e vicino al regolatore C2 non serve e, al posto di C5 e C7 (valore abnorme) metterei un semplice ceramico da 100nF. Ma questo dipende un po' anche dal carico che andrai ad applicare.
Mi pare non ci sia altro; negli schemi devi mettere i punti di connessione dove servono. :D
marco
Avatar utente
Foto Utentemarco438
37,1k 7 11 13
-EY Legend-
-EY Legend-
 
Messaggi: 16323
Iscritto il: 24 mar 2010, 15:09
Località: Versilia

0
voti

[22] Re: Cerco "trasformatorista"

Messaggioda Foto Utenteedgar » 14 giu 2014, 13:54

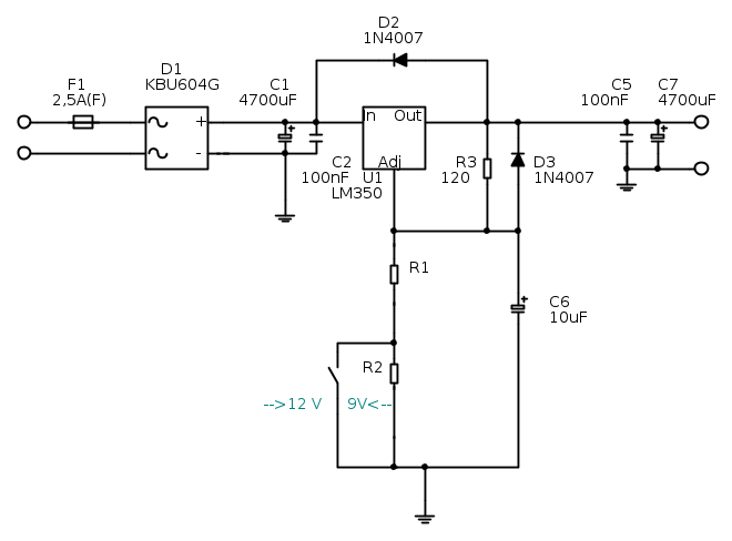
Se prevedi di commutare 9-12V con un deviatore hai un problema: nel breve istante della commutazione la tensione di uscita può arrivare al valore massimo possibile perché non c'e' resistenza di chiusura verso massa.
Potresti pensare di usare questo accorgimento, così al massimo può arrivare a 12V:


Lascio a te ricalcolare le resistenze :ok:
Avatar utente
Foto Utenteedgar
10,0k 4 5 8
Master
Master
 
Messaggi: 5229
Iscritto il: 15 set 2012, 22:59

0
voti

[23] Re: Cerco "trasformatorista"

Messaggioda Foto UtenteLemming » 15 giu 2014, 9:50

Ok, ci riprovo ;-)
Se facessi una cosa così, potrebbe andare?



Ancora grazie! :cool:
Avatar utente
Foto UtenteLemming
25 2
 
Messaggi: 24
Iscritto il: 1 mag 2014, 12:11
Località: Varese

0
voti

[24] Re: Cerco "trasformatorista"

Messaggioda Foto Utentemarco438 » 15 giu 2014, 10:15

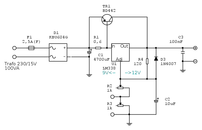
C'e' un'incongruenza pero'; il transistor a sostegno si mette in configurazioni in cui il regolatore non e' in grado di supportare la corrente richiesta dal circuito. Quindi, se metti un regolatore LM338 (che supporta 5A), il transistor non serve; altrimenti metti un semplice LM317 (1.5A) con il transistor.
Per la scelta di quest'ultimo, pero', metterei qualcosa di piu' sostanzioso di quello che hai scelto, che so' un MJ2955
marco
Avatar utente
Foto Utentemarco438
37,1k 7 11 13
-EY Legend-
-EY Legend-
 
Messaggi: 16323
Iscritto il: 24 mar 2010, 15:09
Località: Versilia

0
voti

[25] Re: Cerco "trasformatorista"

Messaggioda Foto Utenteedgar » 15 giu 2014, 10:18

Lemming ha scritto:Se facessi una cosa così, potrebbe andare?

Per funzionare funziona ma sarebbe preferibile che il trimmer sia solo su una parte della resistenza totale perché i trimmer spesso sono meno stabili delle resistenze. Se per esempio ti servisse un valore di 1.5K sarebbe preferibile usare una resistenza fissa da 1.2K con in serie un trimmer da 500 ohm
Avatar utente
Foto Utenteedgar
10,0k 4 5 8
Master
Master
 
Messaggi: 5229
Iscritto il: 15 set 2012, 22:59

0
voti

[26] Re: Cerco "trasformatorista"

Messaggioda Foto Utentemarco438 » 15 giu 2014, 11:04

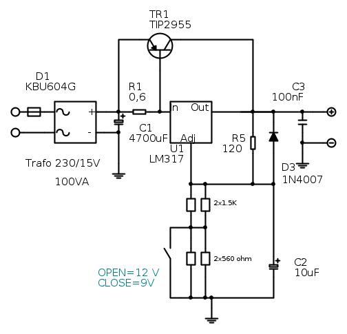
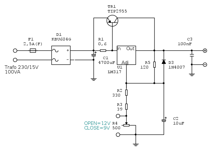
Per riepilogare, o fai questo con LM317 e transistor,


o questo con LM338,


Resta da valutare se adoperare resistenze fisse o trimmer; io sono per la seconda ipotesi considerando che per ottenere le tensioni volute e tenendo conto delle tolleranze,si dovrebbe ricorrere a paralleli e/o perdite di tempo inutili per selezionare e testare resistenze ad ottenere i valori desiderati (nel caso 745 e 1032 ohm).
Lascio a te la scelta.
marco
Avatar utente
Foto Utentemarco438
37,1k 7 11 13
-EY Legend-
-EY Legend-
 
Messaggi: 16323
Iscritto il: 24 mar 2010, 15:09
Località: Versilia

1
voti

[27] Re: Cerco "trasformatorista"

Messaggioda Foto UtenteLemming » 16 giu 2014, 20:24

marco438 ha scritto:C'e' un'incongruenza pero'; il transistor a sostegno si mette in configurazioni in cui il regolatore non e' in grado di supportare la corrente richiesta dal circuito. Quindi, se metti un regolatore LM338 (che supporta 5A), il transistor non serve; altrimenti metti un semplice LM317 (1.5A) con il transistor.

Hai ragione, in effetti la mia intenzione era di usare l'LM350 con il transistor, perché mi avevi detto che per la corrente necessaria e per il tempo in cui deve essere erogata, il LM350 era un po' diciamo "tirato" :oops:


edgar ha scritto:Per funzionare funziona ma sarebbe preferibile che il trimmer sia solo su una parte della resistenza totale perché i trimmer spesso sono meno stabili delle resistenze. Se per esempio ti servisse un valore di 1.5K sarebbe preferibile usare una resistenza fissa da 1.2K con in serie un trimmer da 500 ohm

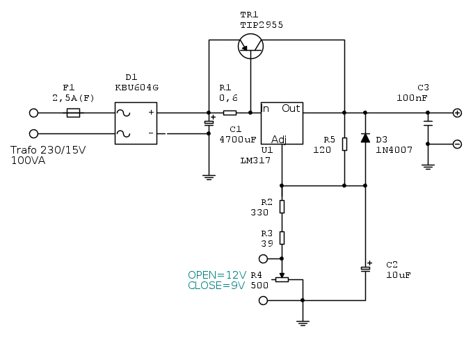
Ok, allora diciamo 330+39 (in realtà sarebbe 372, ma credo che non cambi nulla) per il 9V, e trimmer per il 12V da 500. Qui sotto riporto la versione (definitiva?) del circuito dimmi se è ok, per favore!

Grazie ancora, siete veramente unici! ;-)



Ciaooooo
Avatar utente
Foto UtenteLemming
25 2
 
Messaggi: 24
Iscritto il: 1 mag 2014, 12:11
Località: Varese

0
voti

[28] Re: Cerco "trasformatorista"

Messaggioda Foto Utentemarco438 » 16 giu 2014, 20:41

Mi pare ci sia qualcosa che non torna.
A interruttore chiuso, R1+R2 fanno 369 ohm che portano ad una tensione di Vout di 5.09V; ad interruttore aperto , si va da 369 a 869 ohm ( a seconda della posizione di R4) con una Vout massima di 10.30V.
Non dovevi ottenere 9 e 12V?
In questo caso, la somma di R2/R3 dovrebbe essere 744 ohm (720+22?) per ottenere i 9V e di 1032 ohm (quindi trimmer regolato per 288 ohm) per i 12V.

P.S. Perche' hai cambiato il valore della resistenza base/emettitore? Non tutti i transistor hanno bisogno dello stesso valore, ammesso che quello precedente fosse calcolato correttamente.
marco
Avatar utente
Foto Utentemarco438
37,1k 7 11 13
-EY Legend-
-EY Legend-
 
Messaggi: 16323
Iscritto il: 24 mar 2010, 15:09
Località: Versilia

0
voti

[29] Re: Cerco "trasformatorista"

Messaggioda Foto Utenteedgar » 16 giu 2014, 20:59

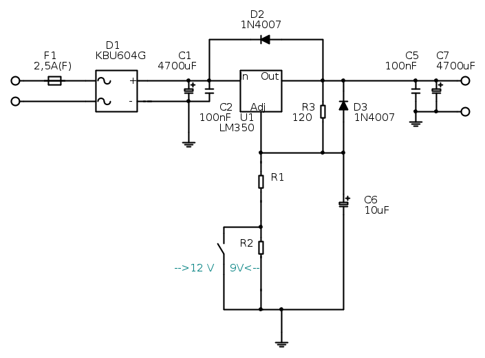
Così dovrebbe funzionare senza trimmer:

Avatar utente
Foto Utenteedgar
10,0k 4 5 8
Master
Master
 
Messaggi: 5229
Iscritto il: 15 set 2012, 22:59

0
voti

[30] Re: Cerco "trasformatorista"

Messaggioda Foto Utentemarco438 » 16 giu 2014, 21:05

edgar ha scritto:Così dovrebbe funzionare senza trimmer:

volt piu', volt meno, direi di si. :mrgreen:
marco
Avatar utente
Foto Utentemarco438
37,1k 7 11 13
-EY Legend-
-EY Legend-
 
Messaggi: 16323
Iscritto il: 24 mar 2010, 15:09
Località: Versilia

PrecedenteProssimo

Torna a Magazine: notizie, presentazioni, annunci e molto altro

Chi c’è in linea

Visitano il forum: Nessuno e 7 ospiti