Cos'è ElectroYou | Login Iscriviti

ElectroYou - la comunità dei professionisti del mondo elettrico

PIC-MATLAB comunicazione tramite USB

Tipologie, strumenti di sviluppo, hardware e progetti

Moderatore: Foto UtentePaolino

0
voti

[1] PIC-MATLAB comunicazione tramite USB

Messaggioda Foto Utentewizard » 17 giu 2014, 23:48

Salve vorrei realizzare un sistema di comunicazione tra un PIC (magari PIC18F4550 o PIC18F2455) e MATLAB e fare in modo che il primo possa inviare/ricevere dati dal secondo e viceversa.
Il tutto vorrei fosse fatto tramite USB senza ricorrere alla porta seriale né tantomeno ad un cavo-convertitore seriale-USB. Una cosa del genere l'ha realizzata di recente Foto UtenteTardoFreak, se non erro.
Purtroppo ho parecchi dubbi su come realizzare il tutto, sia "hardware" nel senso di come realizzare i collegamenti, sia software (c'è bisogno di driver? bisogna realizzare una sorta di file .inf? esistono librerie messe a disposizione dalla Microchip o bisogna fare tutto da sè?)
Spero che qualcuno possa darmi una mano :-)
Avatar utente
Foto Utentewizard
25 1 5
Frequentatore
Frequentatore
 
Messaggi: 162
Iscritto il: 12 gen 2013, 17:48

0
voti

[2] Re: PIC-MATLAB comunicazione tramite USB

Messaggioda Foto UtenteTardoFreak » 17 giu 2014, 23:51

La comunicazione ad alta velocità è già fatta, pronta all' uso e bella impacchettata.
Il driver è standard.
L' hardware è stato addirittura dato in regalo.

Di cos' altro hai bisogno? :-M
"La follia sta nel fare sempre la stessa cosa aspettandosi risultati diversi".
"Parla soltanto quando sei sicuro che quello che dirai è più bello del silenzio".
Rispondere è cortesia, ma lasciare l'ultima parola ai cretini è arte.
Avatar utente
Foto UtenteTardoFreak
73,9k 8 12 13
-EY Legend-
-EY Legend-
 
Messaggi: 15754
Iscritto il: 16 dic 2009, 11:10
Località: Torino - 3° pianeta del Sistema Solare

0
voti

[3] Re: PIC-MATLAB comunicazione tramite USB

Messaggioda Foto Utentewizard » 17 giu 2014, 23:57

Beh ad esempio ho scaricato i file del tuo progetto per darci un'occhiata e volevo capire se sono messi a disposizione dalla Microchip e tu li hai modificati in base alle tue esigenze o li hai scritti da 0 (punto 1)
Punto 2: io collego D+ e D- dell'USB ai corrispondenti pin del PIC ma poi come invio dati dal lato PIC? e dal lato MATLAB devo usare le stesse funzioni con cui li invierei nel caso della seriale?
Avatar utente
Foto Utentewizard
25 1 5
Frequentatore
Frequentatore
 
Messaggi: 162
Iscritto il: 12 gen 2013, 17:48

0
voti

[4] Re: PIC-MATLAB comunicazione tramite USB

Messaggioda Foto UtenteTardoFreak » 18 giu 2014, 0:00

Io ho fatto un qualcosa che riceve un carattere e lo rimanda indietro.
- Come fare per mandare un carattere con Matlab non lo so. Sono un microcontrollista.
- Cosa far fare al micro con il carattere ricevuto (invece di rimandarlo indietro) spetta a te. Dovrai fare (anche per poco ) il microcontrollista.
"La follia sta nel fare sempre la stessa cosa aspettandosi risultati diversi".
"Parla soltanto quando sei sicuro che quello che dirai è più bello del silenzio".
Rispondere è cortesia, ma lasciare l'ultima parola ai cretini è arte.
Avatar utente
Foto UtenteTardoFreak
73,9k 8 12 13
-EY Legend-
-EY Legend-
 
Messaggi: 15754
Iscritto il: 16 dic 2009, 11:10
Località: Torino - 3° pianeta del Sistema Solare

0
voti

[5] Re: PIC-MATLAB comunicazione tramite USB

Messaggioda Foto Utentewizard » 18 giu 2014, 0:09

Perdonami ma come lo mandi il carattere dal lato PC se nn scrivi nulla in MATLAB?

Poi non so se sono stato chiaro, mi spiego meglio: la mia idea, giusto per prendere manualità, è mandare un dato X al PIC da MATLAB e fare in modo che il LED1 si accenda; premere il tasto1 dal lato micro e far uscire sul PC la scritta "ciao"
Ora lasciando stare che non sai come programmare il lato MATLAB, le mie domande: 1) il collegamento diretto D+/D- dell'USB con quelli del PIC sono gli unici da realizzare? o devo collegare questi segnali ad altri pin del PIC?
2) una volta risolto il problema collegamenti, per inviare un dato devo utilizzare qualche periferica particolare (che so ad esempio l'USART) o mi basta scrivere PORTX=?
Avatar utente
Foto Utentewizard
25 1 5
Frequentatore
Frequentatore
 
Messaggi: 162
Iscritto il: 12 gen 2013, 17:48

0
voti

[6] Re: PIC-MATLAB comunicazione tramite USB

Messaggioda Foto UtenteTardoFreak » 18 giu 2014, 0:47

1) Guarda qui. Come puoi vedere ci sono da collegare i pin D+ e D-, la massa ed eventualmente il 5V. Ma senza uno schema di quello che vorresti fare mi riesce difficile capire i tuoi dubbi.
2) Il PC vede il micro come una porta seriale, né più né meno che una porta seriale. E non c'è neanche bisogno di impostare velocità, bit di parità, start e stop. Neanche l' handshake. E' già tutto a posto quando lo colleghi.
"La follia sta nel fare sempre la stessa cosa aspettandosi risultati diversi".
"Parla soltanto quando sei sicuro che quello che dirai è più bello del silenzio".
Rispondere è cortesia, ma lasciare l'ultima parola ai cretini è arte.
Avatar utente
Foto UtenteTardoFreak
73,9k 8 12 13
-EY Legend-
-EY Legend-
 
Messaggi: 15754
Iscritto il: 16 dic 2009, 11:10
Località: Torino - 3° pianeta del Sistema Solare

0
voti

[7] Re: PIC-MATLAB comunicazione tramite USB

Messaggioda Foto Utentewizard » 18 giu 2014, 14:31

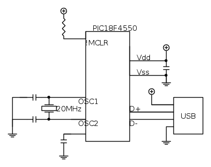
Per quale motivo nello schematico che mi hai mandato D+ e D- non sono collegati ai pin 42 43?
TardoFreak ha scritto:Il PC vede il micro come una porta seriale, né più né meno che una porta seriale

Ok, no perché avevo letto della necessità di installare driver

Comunque il circuito che ho in testa per il collegamento col PC è il seguente

Ho tralasciato la presenza degli attuatori perché mi interessa instaurare una comunicazione, il resto è più semplice.
Avatar utente
Foto Utentewizard
25 1 5
Frequentatore
Frequentatore
 
Messaggi: 162
Iscritto il: 12 gen 2013, 17:48

0
voti

[8] Re: PIC-MATLAB comunicazione tramite USB

Messaggioda Foto UtenteTardoFreak » 18 giu 2014, 15:35

Se usi un 4550 allora devi andarti a cercare l' applicazione per il 4550 nella Microchip Library for Application.
Il 47j53 ed il 4550 non sono la stessa cosa.
Io l' ho adattato per il primo lasciando anche le defines ed i blocchi di troppo.
Il file del linker è per il 47j53.
"La follia sta nel fare sempre la stessa cosa aspettandosi risultati diversi".
"Parla soltanto quando sei sicuro che quello che dirai è più bello del silenzio".
Rispondere è cortesia, ma lasciare l'ultima parola ai cretini è arte.
Avatar utente
Foto UtenteTardoFreak
73,9k 8 12 13
-EY Legend-
-EY Legend-
 
Messaggi: 15754
Iscritto il: 16 dic 2009, 11:10
Località: Torino - 3° pianeta del Sistema Solare

0
voti

[9] Re: PIC-MATLAB comunicazione tramite USB

Messaggioda Foto Utentewizard » 18 giu 2014, 20:11

TardoFreak ha scritto:Se usi un 4550 allora devi andarti a cercare l' applicazione per il 4550 nella Microchip Library for Application

Ecco, allora esistono delle librerie...non hai scritto tu quei file inclusi nel progetto (mi riferisco a usb_descriptor, usb_device, usb_function_cdc, punto c ed h ovviamente)!!
Le hai scaricate dal sito Microchip giusto?
TardoFreak ha scritto:Il file del linker è per il 47j53

Sì certo, usando MPLABX non ho bisogno nemmeno di inserirlo dato che è "automatizzato"
Avatar utente
Foto Utentewizard
25 1 5
Frequentatore
Frequentatore
 
Messaggi: 162
Iscritto il: 12 gen 2013, 17:48

2
voti

[10] Re: PIC-MATLAB comunicazione tramite USB

Messaggioda Foto UtenteTardoFreak » 18 giu 2014, 22:57

Non sono librerie ma un framework, una struttura per creare applicazioni.
Non so se c'è anche per MPLAB-X visto che non lo uso.
Ma tu scaricati la MLA (Microchip Libray for Application), installala e giratela un po' per capire cosa c'è e come è fatta.
"La follia sta nel fare sempre la stessa cosa aspettandosi risultati diversi".
"Parla soltanto quando sei sicuro che quello che dirai è più bello del silenzio".
Rispondere è cortesia, ma lasciare l'ultima parola ai cretini è arte.
Avatar utente
Foto UtenteTardoFreak
73,9k 8 12 13
-EY Legend-
-EY Legend-
 
Messaggi: 15754
Iscritto il: 16 dic 2009, 11:10
Località: Torino - 3° pianeta del Sistema Solare

Prossimo

Torna a Realizzazioni, interfacciamento e nozioni generali.

Chi c’è in linea

Visitano il forum: Nessuno e 26 ospiti