Allora un partitore di tensione ed eventualmente un operazionale possono fare al caso tuo.
Ciao.
Paolo.
LiPo cut off con PIC
Moderatore:
Paolino
37 messaggi
• Pagina 2 di 4 • 1, 2, 3, 4
2
voti
"Houston, Tranquillity Base here. The Eagle has landed." - Neil A.Armstrong
-------------------------------------------------------------
PIC Experience - http://www.picexperience.it
-------------------------------------------------------------
PIC Experience - http://www.picexperience.it
-

Paolino
32,6k 8 12 13 - G.Master EY

- Messaggi: 4226
- Iscritto il: 20 gen 2006, 11:42
- Località: Vigevano (PV)
2
voti
"Houston, Tranquillity Base here. The Eagle has landed." - Neil A.Armstrong
-------------------------------------------------------------
PIC Experience - http://www.picexperience.it
-------------------------------------------------------------
PIC Experience - http://www.picexperience.it
-

Paolino
32,6k 8 12 13 - G.Master EY

- Messaggi: 4226
- Iscritto il: 20 gen 2006, 11:42
- Località: Vigevano (PV)
0
voti
Intanto grazie a tutti per l'interessamento :)
Allora, se ho capito bene, dovrebbe bastare un semplice partitore di tensione come questo:
Dove Vin è la tensione della batteria, e Vout la tensione da collegare all'ingresso analogico del PIC.
Considerato che il PIC ha come Vref 3.3v, e considerato che la lipo presa ad esempio, non supera MAI i 9V, devo applicare questa formula:
Vout = a*Vin con a = R2/(R1 + R2)
Quindi nel mio caso: a = Vout / Vin = 3.3/9 = 0,36
e quindi:
R2/(R1+R2) = 0,36
Ovviamente esistono infiniti valori che risolvono questa equazione, ma nella pratica, che valori conviene prendere?
Allora, se ho capito bene, dovrebbe bastare un semplice partitore di tensione come questo:
Dove Vin è la tensione della batteria, e Vout la tensione da collegare all'ingresso analogico del PIC.
Considerato che il PIC ha come Vref 3.3v, e considerato che la lipo presa ad esempio, non supera MAI i 9V, devo applicare questa formula:
Vout = a*Vin con a = R2/(R1 + R2)
Quindi nel mio caso: a = Vout / Vin = 3.3/9 = 0,36
e quindi:
R2/(R1+R2) = 0,36
Ovviamente esistono infiniti valori che risolvono questa equazione, ma nella pratica, che valori conviene prendere?
Carspa, il mondo dell'elettronica!
0
voti
crovax ha scritto:- La soluzione a relè(normalmente chiuso), è la migliore? Considerate che avrò correnti dell'ordine di 20A, e forse anche di più!
La soluzione a relè va bene, ma ne metterei assolutamente uno NO (normalmente aperto) per motivi di sicurezza.
crovax ha scritto:- Nel circuito c'è un'alimentazione esterna, ma dovrei utilizzare la stessa LiPo come alimentazione, posso utilizzare una singola cella? Rischio di sbilanciarla troppo?
Usa tutte le celle ed un regolatore, come hai già detto, non ha senso usare solo una cella.
crovax ha scritto:- Come faccio a far capire al PIC se la batteria utilizzata è una S2, S3 o S4? (cioè se ho due, tre o 4 celle?) Lo implemento SOLO via software, o c'è bisogno di qualche componente nel circuito?
L'unica aggiunta hardware che secondo me ti servirebbe sono dei weak (*molto* weak) pulldown sugli ingressi analogici, in modo da avere delle tensioni sensate anche nel caso uno o più ingressi siano flottanti (cioè sia collegata una LiPo 2S o 3S). Ad ogni modo, il pulldown ti viene "gratis" con i suddetti partitori.
crovax ha scritto:Considerato che il PIC ha come Vref 3.3v, e considerato che la lipo presa ad esempio, non supera MAI i 9V, devo applicare questa formula:
Ma non parlavi di LiPo 4S? In tal caso, devi dimensionare per il doppio. Mi sono perso qualcosa? Hai deciso di limitare il tutto alle sole 2S?
EDIT: A meno che tu non voglia dimensionare ogni ingresso analogico differentemente (per ogni singola cella), ma a mio parere non hai molto da guadagnarci.
0
voti
Ciao
crovax, ha tutta l'aria d'essere una "applicazione" per aeromodellismo ... ai suggerimenti tecnici gia' forniti non aggiungo nulla piuttosto, dovesse essere come ho scritto hai provato a curiosare sui siti specializzati (aerei, elicotteri, ...) ... ?
Saluti
Saluti
W - U.H.F.
-

WALTERmwp
30,2k 4 8 13 - G.Master EY

- Messaggi: 8990
- Iscritto il: 17 lug 2010, 18:42
- Località: le 4 del mattino
0
voti
In realtà che sia una 2s, 3s o altro cambia poco, l'importante è l'idea di base e poi andrò a dimensionare il tutto secondo l'occorrenza 
Ma a questo punto, visto che è meglio un normalmente aperto, non potrei usare un NPN di potenza come switch? Magari un darlington..
Effettivamente questi partitori di tensione visti al contrario, sono proprio resistenze di pulldown, ottimo consiglio!
Il fine del circuito non è esclusivamente modellistico, diciamo hobbistico e didattico :) In ogni caso, di bello e pronto non esiste nulla con queste specifiche..
Ma a questo punto, visto che è meglio un normalmente aperto, non potrei usare un NPN di potenza come switch? Magari un darlington..
Effettivamente questi partitori di tensione visti al contrario, sono proprio resistenze di pulldown, ottimo consiglio!
Il fine del circuito non è esclusivamente modellistico, diciamo hobbistico e didattico :) In ogni caso, di bello e pronto non esiste nulla con queste specifiche..
Carspa, il mondo dell'elettronica!
0
voti
crovax ha scritto:In realtà che sia una 2s, 3s o altro cambia poco, l'importante è l'idea di base e poi andrò a dimensionare il tutto secondo l'occorrenza
Ok, era giusto per partire da subito con il caso più generale; mi sembra più pratico progettare direttamente un circuito compatibile con tutte le diverse celle.
crovax ha scritto:Ma a questo punto, visto che è meglio un normalmente aperto, non potrei usare un NPN di potenza come switch? Magari un darlington..
Personalmente eviterei; non hai requisiti di switching veloci, ed usare un interruttore a stato solido porta sicuramente a dissipazioni di calore assai superiori, che dovresti smaltire adeguatamente. Per uno switch Darlington, inoltre, potresti dover fornire anche 1 A di corrente di base dal tuo PIC, corrente che chiaramente il microcontrollore non è in grado di erogare (per cui necessiteresti di ulteriori stadi di buffering).
0
voti
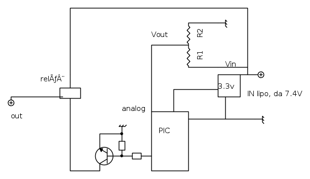
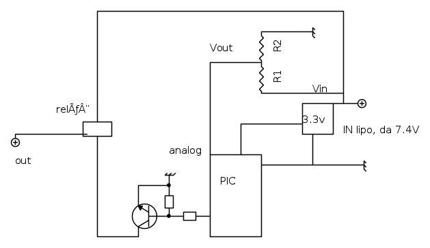
Ecco qui lo schema definitivo:
Questo ovviamente per una 2S. Resta solo da dimensionare le due resistenze per ottenere il compromesso migliore.
In realtà il caso più generale non mi serve, nelle mie applicazioni userò solo S2 e ogni tanto S3
Grazie mille!!
Questo ovviamente per una 2S. Resta solo da dimensionare le due resistenze per ottenere il compromesso migliore.
In realtà il caso più generale non mi serve, nelle mie applicazioni userò solo S2 e ogni tanto S3
Grazie mille!!
Carspa, il mondo dell'elettronica!
0
voti
Aspetta, ma il secondo ingresso analogico per la cella intermedia...? Realizzato così, il circuito è del tutto inutile.
Per le due resistenze, punterei su una resistenza serie totale nell'ordine di diverse centinaia di kiloohm/pochi megaohm. Qualcosa del tipo 680k/220k. Inoltre, con una resistenza di uscita tanto grande, potrebbe essere necessario tenere in considerazione l'effetto caricante dell'ingresso analogico.
Altrimenti, metti delle resistenze più piccole e bypassi il problema, al costo di una dissipazione di potenza statica maggiore. Tutto dipende dal campo di utilizzo dell'oggetto.
Per le due resistenze, punterei su una resistenza serie totale nell'ordine di diverse centinaia di kiloohm/pochi megaohm. Qualcosa del tipo 680k/220k. Inoltre, con una resistenza di uscita tanto grande, potrebbe essere necessario tenere in considerazione l'effetto caricante dell'ingresso analogico.
Altrimenti, metti delle resistenze più piccole e bypassi il problema, al costo di una dissipazione di potenza statica maggiore. Tutto dipende dal campo di utilizzo dell'oggetto.
37 messaggi
• Pagina 2 di 4 • 1, 2, 3, 4
Torna a Realizzazioni, interfacciamento e nozioni generali.
Chi c’è in linea
Visitano il forum: Nessuno e 6 ospiti

Elettrotecnica e non solo (admin)
Un gatto tra gli elettroni (IsidoroKZ)
Esperienza e simulazioni (g.schgor)
Moleskine di un idraulico (RenzoDF)
Il Blog di ElectroYou (webmaster)
Idee microcontrollate (TardoFreak)
PICcoli grandi PICMicro (Paolino)
Il blog elettrico di carloc (carloc)
DirtEYblooog (dirtydeeds)
Di tutto... un po' (jordan20)
AK47 (lillo)
Esperienze elettroniche (marco438)
Telecomunicazioni musicali (clavicordo)
Automazione ed Elettronica (gustavo)
Direttive per la sicurezza (ErnestoCappelletti)
EYnfo dall'Alaska (mir)
Apriamo il quadro! (attilio)
H7-25 (asdf)
Passione Elettrica (massimob)
Elettroni a spasso (guidob)
Bloguerra (guerra)







