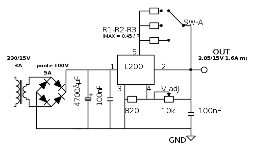
Ok. Allora di seguito lo schema completo con tutti i componenti necessari; restano da dimensionale le resistenze R1,R2 ed R3, a seconda delle tue necessita'. Volendo i valori di corrente possono essere aumentati usando un commutatore rotativo.
Primo alimentatore
Moderatori:
carloc,
g.schgor,
BrunoValente,
IsidoroKZ
0
voti
Ah ok.
Ehm in questo non saprei rispondere perché sinceramente non so di quali valori di corrente ho bisogno.
Cioè l'alimentatore lo voglio utilizzare su alcune applicazioni in generale
quindi i valori non dipendono dal circuito su cui lavoro?
Ehm in questo non saprei rispondere perché sinceramente non so di quali valori di corrente ho bisogno.
Cioè l'alimentatore lo voglio utilizzare su alcune applicazioni in generale
2
voti
Certo che dipendono dal carico, tuttavia avendo la possibilita' di selezionare 3/4/5 valori diversi, comincerei dal piu' piccolo al piu' grande con preferenza per i valori al disotto dei 500mA (le breadboard piu' di cosi' non sopportano) e lascerei un paio di valori per usi diversi (i piu' grandi).
Ora, con un po' di pazienza, fatti qualche calcolo sulla base della formula pubblicata e stabilisci qualche valore di resistenza sulla base di quanto ho scritto. Naturalmente le resistenze dovranno avere valori commerciali ad evitare complicazioni di serie e paralleli.
Poi, una volta fatto questo, ci ragioniamo sopra.

Ora, con un po' di pazienza, fatti qualche calcolo sulla base della formula pubblicata e stabilisci qualche valore di resistenza sulla base di quanto ho scritto. Naturalmente le resistenze dovranno avere valori commerciali ad evitare complicazioni di serie e paralleli.
Poi, una volta fatto questo, ci ragioniamo sopra.

marco
0
voti
I valori commerciali delle resistenze non so se sono quelli giusti. Tuttavia ho scelto questi..
R1=10 ohm con IR1= 0,45/10 = 45 mA
R2=20 ohm con IR2=0,45/20 = 22,5 mA
R3=50 ohm con IR3=0,45/50 = 9 mA
Per ora ho fatto questi calcoli.
R1=10 ohm con IR1= 0,45/10 = 45 mA
R2=20 ohm con IR2=0,45/20 = 22,5 mA
R3=50 ohm con IR3=0,45/50 = 9 mA
Per ora ho fatto questi calcoli.
1
voti
Beh, credo che si possa osare di più!
Teoricamente l'L200 può dare 2A, diciamo che, messo su un adeguato dissipatore di calore, 1,5A massimi è in grado di darli.
Un esempio di portate, senza volerle proliferare esageratamente, potrebbe essere:
50mA 8,2Ω
150mA 2,7Ω
500mA 0,82Ω
1500mA 0,27Ω
Teoricamente l'L200 può dare 2A, diciamo che, messo su un adeguato dissipatore di calore, 1,5A massimi è in grado di darli.
Un esempio di portate, senza volerle proliferare esageratamente, potrebbe essere:
50mA 8,2Ω
150mA 2,7Ω
500mA 0,82Ω
1500mA 0,27Ω
Ultima modifica di
FedericoSibona il 28 giu 2014, 16:22, modificato 1 volta in totale.
-

FedericoSibona
5.022 3 5 8 - Master

- Messaggi: 3951
- Iscritto il: 19 mar 2013, 11:43
0
voti
Concordo e, magari, aggiungerei per completezza 1.8 ohm per avere 250mA.
Lasciamo poi la scelta all'OP su quante metterne (non mi pare lo abbia ancora comunicato).
Lasciamo poi la scelta all'OP su quante metterne (non mi pare lo abbia ancora comunicato).
marco
0
voti
Fedhman ha scritto: Non entro nel merito del contenuto di questa serie di video, ma una visione anche superficiale della vasta produzione video del signor Jones basterebbe già di per sé a smentire critiche gratuite frutto di meri pregiudizi, peraltro manifesti.
Non ho capito, il fatto che la produzione di quel signore sia vasta dovrebbe essere indice di qualità? E non ho capito neanche i pregiudizi quali siano, l'idiosincrasia a Youtube?
Comunque merito all'opera divulgativa di Mr.Jones (anche se anch'io preferisco una pagina di libro o di internet ad una lavagnetta tremolante su Youtube)
Credo principalmente sia per il sua frequena vocale , a me fa antipatia , non so a voi ? hahah :)
P.S.
A me interesserebbe il kit di Mr . Brabus , devo contattare in privato Alberto?
Graie :)
0
voti
Scusate ma ho letto che avete scritto a riguardo del dissipatore, non per essere "padrone" della cosa ma non potrei lavorare con correnti minori per il momento? Tanto devo farlo su breadboard, non su millefori
Per quanto riguarda le resistenze credo che 3 vadano bene, però ripeto...è sempre un'affermazione da neofita
Per quanto riguarda le resistenze credo che 3 vadano bene, però ripeto...è sempre un'affermazione da neofita
Chi c’è in linea
Visitano il forum: Google Adsense [Bot] e 41 ospiti

Elettrotecnica e non solo (admin)
Un gatto tra gli elettroni (IsidoroKZ)
Esperienza e simulazioni (g.schgor)
Moleskine di un idraulico (RenzoDF)
Il Blog di ElectroYou (webmaster)
Idee microcontrollate (TardoFreak)
PICcoli grandi PICMicro (Paolino)
Il blog elettrico di carloc (carloc)
DirtEYblooog (dirtydeeds)
Di tutto... un po' (jordan20)
AK47 (lillo)
Esperienze elettroniche (marco438)
Telecomunicazioni musicali (clavicordo)
Automazione ed Elettronica (gustavo)
Direttive per la sicurezza (ErnestoCappelletti)
EYnfo dall'Alaska (mir)
Apriamo il quadro! (attilio)
H7-25 (asdf)
Passione Elettrica (massimob)
Elettroni a spasso (guidob)
Bloguerra (guerra)




