Ritardare lo scollegamento dell'alimentazione
Moderatori:
carloc,
g.schgor,
BrunoValente,
IsidoroKZ
23 messaggi
• Pagina 2 di 3 • 1, 2, 3
0
voti
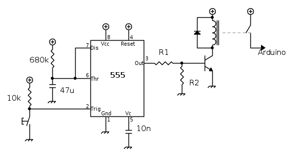
gill90 ha scritto:Beh l'assorbimento c'è sempre, devi solo vedere cosa ti conviene di più. Nel caso del 555 ad esempio hai flusso di corrente lungo la resistenza da 680k, che vale circa. Quanto assorbe Arduino in condizione di sleep?
Ti dirò....la soluzione proposta da te mi intriga parecchio, e
sono davvero pochi! Il consumo di un ATMega in deep sleep non mi pare sia così basso, e ci sarebbe da considerare che la scheda collegata al micro non viene scollegata ma rimane alimentata.Credo che opterò per la tua soluzione!!
Solo tre dubbi:
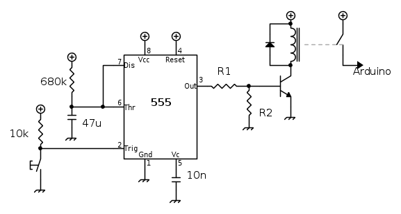
1) Mancano i valori delle resistenze del transistor
2) Manca il modello del transistor
3) Il relè da utilizzare ne va bene uno qualsiasi che sia da 12V? Forse mancano i dati dei punti 1 e 2 perché vanno dimensionati in base al relè?
1
voti
In tal caso il circuito diventa:0
voti
gill90 ha scritto:Per il transistor direi che un general purpose come un 2N2222 o un BC337 vadano bene.
Perfetto! Il 2N2222 dovrei averlo già in casa ;)
gill90 ha scritto:Quindi direi di procurarti prima di tutto un relè da 12 V (o anche di meno se ne hai già in casa), successivamente misuri la resistenza della bobina
Ok, allora lunedì vado ad acquistare il relè, che non ho in casa così ti posto poi tutti i dati!!
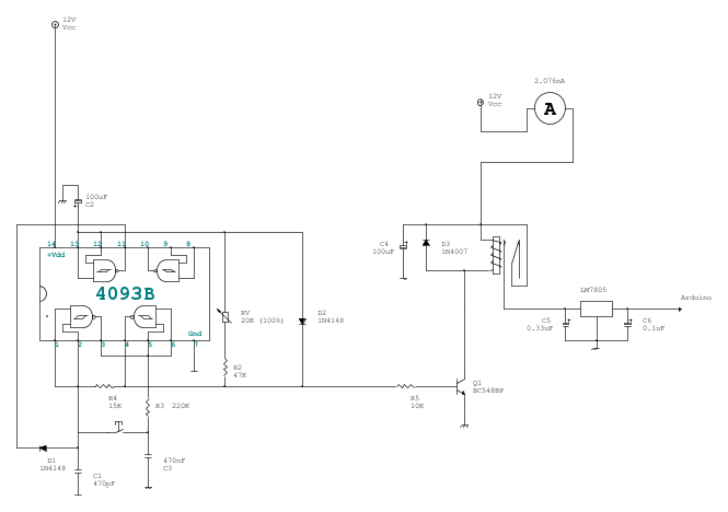
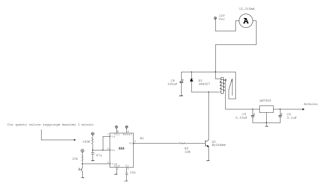
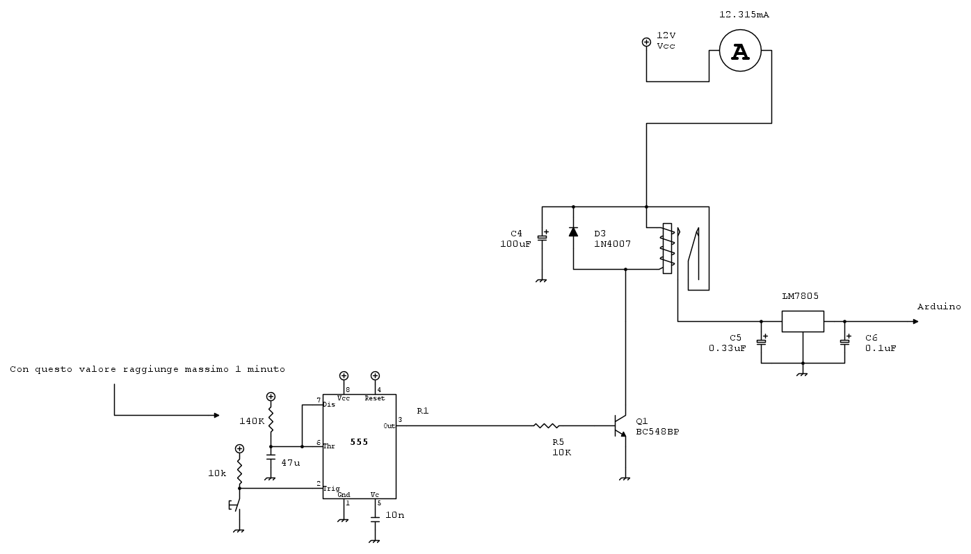
Ti/Vi ringrazio infinitamente per la pazienza che avete, ma ho un altro dubbio (magari scaturito da una semplice misurazione errata). Tuttavia volevo vedere quanto avrebbero consumato i due circuiti (quello proposto da te e quello proposto da me ad inizio thread) e con MultiSim ho inserito il multimetro, settato su Ampere e ho trovato questi due dati:
Le immagini si postano mediante l'apposito comando (leggi le regole del forum) e gli schemi si fanno con FidoCadj. I server esterni sono vietati, quindi I link saranno cancellati a breve.
Misurati in condizione di riposo, ovvero quando il pulsante non è attivo. Sbaglio qualcosa ad interpretare i dati? Giusto per avere un idea di cosa sia meglio, perché non vorrei che la batteria si scarichi più in fretta del dovuto!
Ringrazio ancora infinitamente per la pazienza!
0
voti
Come da richiesta del moderatore, ripropongo i due schemi rifatti in FidoCadJ (se non mi sono perso qualche collegamento).
Le misurazioni sono prese da MultiSim.
-"Mio" circuito:
-Tuo circuito:
Le misurazioni sono prese da MultiSim.
-"Mio" circuito:
-Tuo circuito:
0
voti
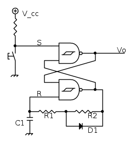
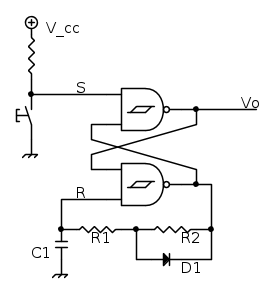
Il circuito che hai trovato su internet mi lascia un po' perplesso:
Dove le porte NAND a trigger di Schmitt collegate in quel modo sono state sotituite per semplicità dal loro equivalente, una porta logica invertente a trigger di Schmitt.
In condizioni di riposo, per capire da dove partire, puoi pensare di porre
a valore logico alto (1). Se così fosse, allora
sarebbe a valore logico basso (0), e di conseguenza
anch'esso a valore logico alto. Ma ciò significa che, all'uscita della porta logica in basso il cui ingresso è
, ci sarà uno 0 logico. Questo implica che il diodo D1 avrà anodo a valore alto (
) e catodo a valore basso (massa), e dunque questa soluzione non è possibile. Per cui l'unica soluzione è che in condizioni di riposo
sia allo 0 logico, con conseguenza che
sia a 1 e
a 0. Quando premi il pulsante, metti in collegamento diretto i condensatori
(inizialmente a
) e
(inizialmente a massa), con la conseguenza di ridistribuire la carica tra i due e portare (viste le differenze tra i valori di capacità) quello a tensione più alta a scaricarsi verso quello a tensione più bassa. Supponendo idealmente che quello a tensione più alta abbia capacità talmente grande da non scaricarsi troppo, ciò porta ad avere
a
e
anch'esso a
. Ciò implica che
diventerà a valore logico 1, con la conseguenza di mandare
a 0. Ora, se continui a tenere premuto il pulsante, cioè a mantenere in collegamento
e
, adesso abbiamo che
vale 1 e
vale 0. Cioè, siccome
vale 0,
si scarica verso massa, quindi da
passa a 0. Ma così facendo, visto che è connesso direttamente a
, anche lui si scarica verso massa, e quindi dopo un certo intervallo (dato dalla costante di tempo formata da
e dal parallelo di queste 2 capacità),
raggiungerà un livello di tensione tale per cui
non sarà più a 1 ma verrà riconosciuto come 0 logico, causando la commutazione dell'uscita del buffer invertente, e quindi il ciclo inizia da capo, facendo questa volta caricare
poiché
è a 1. Questo significa che, fintanto che tieni premuto il pulsante, i potenziali logici oscillano tra i due valori 0 e 1 e, mediamente, i potenziali veri restano fissi a
. Ricapitolando, a riposo la tensione sul condensatore
è a
, quando poi a
premi il pulsante e lo tieni premuto, si innesca in meccanismo di carica-scarica che mantiene la tensione mediamente a metà, quindi di fatto puoi concludere che finché non molli il pulsante la situazione media non cambia:
Quando inveci rilasci il pulsante, la situazione è
ad 1,
a 0 e
a 1. Ciò significa che il condensatore
si scaricherà con costante di tempo impostata dal tuo potenziometro, che determina fino a quando avrai la tua uscita
alta. Una volta raggiunto il limite inferiore per
, il buffer in basso cambierà la sua uscita in uno 0 logico, creando una tensione diretta sul diodo di molto superiore alla sua
. Questo mette sotto pressione il povero diodo, anche se questa scarica durerà molto poco perché
ha una capacità molto bassa.
Spero di non essere stato troppo pesante, però secondo me questo schema ha un paio di punti deboli che potrebbero essere evitati. In particolare, la scelta di configurare tutte le NAND ad invertitori riduce di molto le potenzialità dell'integrato. Secondo me, una scelta più semplice ed efficace potrebbe essere la seguente:
Questa configurazione forma un latch S-R, cioè un dispositivo che produce una uscita alta quando il set (S) viene attivato, e una uscita bassa quando viene attivato il reset (R). Quando invece non viene attivato nessuno dei due, il dispositivo mantiene l'uscita precedente. In questo caso funziona così: quando premi il pulsante mandi un ingresso a massa (attivi il SET), attivando l'uscita che rimane alta. Una rete di retroazione formata da un a serie RC fa scaricare lentamente in condensatore, il cui potenziale rappresenta l'ingresso di RESET. Non appena questo potenziale raggiunge il limite inferiore e viene recepito come 0 (attivazione del RESET), l'uscita viene disattivata, in attesa di un nuovo innesco. Il diodo è stato posizionato per permettere una ricarica veloce del condensatore (in sostanza "ammazza" una resistenza in un solo verso, quello della ricarica, mentre la scarica avviene con entrambe le resistenze).
La rete di collegamento del relè è identica a quella per lo schema a NE555. Come vedi anche questa configurazione idealmente non consuma corrente, però impiega meno componenti ed è più immediata, anche perché a te importa innescare l'Arduino alla pressione del pulsante, non al suo rilascio!
Dove le porte NAND a trigger di Schmitt collegate in quel modo sono state sotituite per semplicità dal loro equivalente, una porta logica invertente a trigger di Schmitt.
In condizioni di riposo, per capire da dove partire, puoi pensare di porre
a valore logico alto (1). Se così fosse, allora
sarebbe a valore logico basso (0), e di conseguenza
anch'esso a valore logico alto. Ma ciò significa che, all'uscita della porta logica in basso il cui ingresso è
, ci sarà uno 0 logico. Questo implica che il diodo D1 avrà anodo a valore alto (
) e catodo a valore basso (massa), e dunque questa soluzione non è possibile. Per cui l'unica soluzione è che in condizioni di riposo
sia allo 0 logico, con conseguenza che
sia a 1 e
a 0. Quando premi il pulsante, metti in collegamento diretto i condensatori
(inizialmente a
) e
(inizialmente a massa), con la conseguenza di ridistribuire la carica tra i due e portare (viste le differenze tra i valori di capacità) quello a tensione più alta a scaricarsi verso quello a tensione più bassa. Supponendo idealmente che quello a tensione più alta abbia capacità talmente grande da non scaricarsi troppo, ciò porta ad avere
a
e
anch'esso a
. Ciò implica che
diventerà a valore logico 1, con la conseguenza di mandare
a 0. Ora, se continui a tenere premuto il pulsante, cioè a mantenere in collegamento
e
, adesso abbiamo che
vale 1 e
vale 0. Cioè, siccome
vale 0,
si scarica verso massa, quindi da
passa a 0. Ma così facendo, visto che è connesso direttamente a
, anche lui si scarica verso massa, e quindi dopo un certo intervallo (dato dalla costante di tempo formata da
e dal parallelo di queste 2 capacità),
raggiungerà un livello di tensione tale per cui
non sarà più a 1 ma verrà riconosciuto come 0 logico, causando la commutazione dell'uscita del buffer invertente, e quindi il ciclo inizia da capo, facendo questa volta caricare
poiché
è a 1. Questo significa che, fintanto che tieni premuto il pulsante, i potenziali logici oscillano tra i due valori 0 e 1 e, mediamente, i potenziali veri restano fissi a
. Ricapitolando, a riposo la tensione sul condensatore
è a
, quando poi a
premi il pulsante e lo tieni premuto, si innesca in meccanismo di carica-scarica che mantiene la tensione mediamente a metà, quindi di fatto puoi concludere che finché non molli il pulsante la situazione media non cambia:Quando inveci rilasci il pulsante, la situazione è
ad 1,
a 0 e
a 1. Ciò significa che il condensatore
si scaricherà con costante di tempo impostata dal tuo potenziometro, che determina fino a quando avrai la tua uscita
alta. Una volta raggiunto il limite inferiore per
, il buffer in basso cambierà la sua uscita in uno 0 logico, creando una tensione diretta sul diodo di molto superiore alla sua
. Questo mette sotto pressione il povero diodo, anche se questa scarica durerà molto poco perché
ha una capacità molto bassa.Spero di non essere stato troppo pesante, però secondo me questo schema ha un paio di punti deboli che potrebbero essere evitati. In particolare, la scelta di configurare tutte le NAND ad invertitori riduce di molto le potenzialità dell'integrato. Secondo me, una scelta più semplice ed efficace potrebbe essere la seguente:
Questa configurazione forma un latch S-R, cioè un dispositivo che produce una uscita alta quando il set (S) viene attivato, e una uscita bassa quando viene attivato il reset (R). Quando invece non viene attivato nessuno dei due, il dispositivo mantiene l'uscita precedente. In questo caso funziona così: quando premi il pulsante mandi un ingresso a massa (attivi il SET), attivando l'uscita che rimane alta. Una rete di retroazione formata da un a serie RC fa scaricare lentamente in condensatore, il cui potenziale rappresenta l'ingresso di RESET. Non appena questo potenziale raggiunge il limite inferiore e viene recepito come 0 (attivazione del RESET), l'uscita viene disattivata, in attesa di un nuovo innesco. Il diodo è stato posizionato per permettere una ricarica veloce del condensatore (in sostanza "ammazza" una resistenza in un solo verso, quello della ricarica, mentre la scarica avviene con entrambe le resistenze).
La rete di collegamento del relè è identica a quella per lo schema a NE555. Come vedi anche questa configurazione idealmente non consuma corrente, però impiega meno componenti ed è più immediata, anche perché a te importa innescare l'Arduino alla pressione del pulsante, non al suo rilascio!
0
voti
gill90 ha scritto:Secondo me, una scelta più semplice ed efficace potrebbe essere la seguente:
Innanzi tutto ti ringrazio infinitamente per l'ottima spiegazione!!
E anche la seconda tua soluzione mi piace parecchio, è semplice e pulita!!
Secondo te quale sarebbe un buon compromesso tra la dimensione del condensatore (C1) e le resistenze (R1-R2) per avere almeno una durata di 30secondi?
So che si potrebbe mettere un condensatore di "elevata" capacità, e due resistenze grosse per consumarlo molto lentamente, ma più è grande un condensatore e più ci metterà poi a caricarsi per entrare in funzione...
gill90 ha scritto:La rete di collegamento del relè è identica a quella per lo schema a NE555. Come vedi anche questa configurazione idealmente non consuma corrente, però impiega meno componenti ed è più immediata, anche perché a te importa innescare l'Arduino alla pressione del pulsante, non al suo rilascio!
Esattamente! :) Hai centrato completamente il problema! Riuscire attivare Arduino per almeno 30secondi e con qualcosa che consuma pochissimo quando è in "stand-by"!!
0
voti
Beh diciamo che il problema più di tanto non si pone perché il diodo toglie una resistenza durante la ricarica: in fase di scarica (attivazione dell'uscita) la costante di tempo è data da
e
, mentre in fase di ricarica (quando l'uscita torna a 0 dopo tot secondi e si deve ristabilire l'equilibrio) avrai solo
e
. L'integrato è a isteresi, quindi presenta due soglie di intervento (approssimativamente):
- verso il positivo (l'uscita passa da 0 a 1): ingresso supera
;
- verso il negativo (l'uscita passa da 1 a 0): ingresso scende sotto
.
Quindi il condensatore deve scaricarsi fino a
per commutare l'uscita. L'espressione di scarica del condensatore è
, per cui occorre imporre che per
il rapporto
valga
. Trovi che
. Ottenere questo valore è difficile, però se ti va bene tenere per un po' più di 30s puoi usare la combinazione
,
, che ti dà una costante di tempo
. Se invece ti va meglio tenerlo un po' di meno di 30s, puoi usare
,
, che ti dà
. In tutto questo ho trascurato (perché molto inferiore) la resistenza
, che puoi porre uguale a
per ottenere una carica molto veloce del condensatore (56ms).
e
, mentre in fase di ricarica (quando l'uscita torna a 0 dopo tot secondi e si deve ristabilire l'equilibrio) avrai solo
e
. L'integrato è a isteresi, quindi presenta due soglie di intervento (approssimativamente):- verso il positivo (l'uscita passa da 0 a 1): ingresso supera
;- verso il negativo (l'uscita passa da 1 a 0): ingresso scende sotto
.Quindi il condensatore deve scaricarsi fino a
per commutare l'uscita. L'espressione di scarica del condensatore è
, per cui occorre imporre che per
il rapporto
valga
. Trovi che
. Ottenere questo valore è difficile, però se ti va bene tenere per un po' più di 30s puoi usare la combinazione
,
, che ti dà una costante di tempo
. Se invece ti va meglio tenerlo un po' di meno di 30s, puoi usare
,
, che ti dà
. In tutto questo ho trascurato (perché molto inferiore) la resistenza
, che puoi porre uguale a
per ottenere una carica molto veloce del condensatore (56ms).0
voti
gill90 ha scritto:- verso il positivo (l'uscita passa da 0 a 1): ingresso supera;
- verso il negativo (l'uscita passa da 1 a 0): ingresso scende sotto.
Questi dati li hai presi dal datasheet?
perché io sul datasheet del CD4093 (per il supporto dell'alimentazione a 12V) leggo:
- VT− Negative-Going Threshold (
): tipica 
- VT+ Positive-Going Threshold (
): tipica 
Circa 10 volte in più di quello che hai scritto tu....
E applicando la formula
.Sicuramente sbaglio io qualcosa.....Se mi confermate che i tuoi calcoli sono corretti domani vado a comprare i primi componenti!!
1
voti
DidyMond ha scritto:Sicuramente sbaglio io qualcosa....
Yep! Sul datasheet trovi i valori minimi, massimi e tipici per le soglie Negative-going e Positive-going. Questi indici vengono riportati per vari valori della tensione di alimentazione, cioè per
pari a 5V, 10V e 15V. Siccome non conosco la tua tensione alimentazione, e dato che tali soglie hanno un andamento piuttosto predicibile, ho approssimato tali soglie rispettivamente con
e
. Occhio: questi valori sono normalizzati a
, non sono numeri puri! Non devi intendere 0.41V come soglia di commutazione, bensì 0.41 moltiplicata per la tua tensione di alimentazione. Se rifai i conti della scarica del condensatore con questi dati otterrai esattamente il vaore trovato. D'altra parte una costante di tempo negativa non è ammissibile...
23 messaggi
• Pagina 2 di 3 • 1, 2, 3
Chi c’è in linea
Visitano il forum: Nessuno e 222 ospiti

Elettrotecnica e non solo (admin)
Un gatto tra gli elettroni (IsidoroKZ)
Esperienza e simulazioni (g.schgor)
Moleskine di un idraulico (RenzoDF)
Il Blog di ElectroYou (webmaster)
Idee microcontrollate (TardoFreak)
PICcoli grandi PICMicro (Paolino)
Il blog elettrico di carloc (carloc)
DirtEYblooog (dirtydeeds)
Di tutto... un po' (jordan20)
AK47 (lillo)
Esperienze elettroniche (marco438)
Telecomunicazioni musicali (clavicordo)
Automazione ed Elettronica (gustavo)
Direttive per la sicurezza (ErnestoCappelletti)
EYnfo dall'Alaska (mir)
Apriamo il quadro! (attilio)
H7-25 (asdf)
Passione Elettrica (massimob)
Elettroni a spasso (guidob)
Bloguerra (guerra)

. Quanto assorbe Arduino in condizione di sleep?






