Cos'è ElectroYou | Login Iscriviti

ElectroYou - la comunità dei professionisti del mondo elettrico

Adattatore di impedenza

Elettronica lineare e digitale: didattica ed applicazioni

Moderatori: Foto Utentecarloc, Foto Utenteg.schgor, Foto UtenteBrunoValente, Foto UtenteIsidoroKZ

0
voti

[11] Re: Adattatore di impedenza

Messaggioda Foto UtenteArrow » 10 ago 2014, 22:40

Domani vado dal componentista e prendo lo stramaledetto transistor (e altra roba per un finalino da 100W). La chitarra ha un preamp attivo, lo so perché l'ho montato io :D :D

il passa-alto l'avevo già notato ma non avevo calcolato la f di taglio, considerando che ho anche un ukuele amplificabile, e dato che sotto i 200Hz non c'è una nota potrei mettere un piccolo swich per cambiare la f di taglio: da 200Hz a 30Hz...

ultima cosa: cos'è il phantom?
Avatar utente
Foto UtenteArrow
103 1 6
Frequentatore
Frequentatore
 
Messaggi: 166
Iscritto il: 11 giu 2014, 22:12

0
voti

[12] Re: Adattatore di impedenza

Messaggioda Foto Utenteclaudiocedrone » 10 ago 2014, 22:45

:-) E' una alimentazione fornita dal mixer ai propri ingressi, serve per microfoni a condensatore etc. O_/
"Non farei mai parte di un club che accettasse la mia iscrizione" (G. Marx)
Avatar utente
Foto Utenteclaudiocedrone
21,3k 4 7 9
Master EY
Master EY
 
Messaggi: 15302
Iscritto il: 18 gen 2012, 13:36

0
voti

[13] Re: Adattatore di impedenza

Messaggioda Foto UtenteSediciAmpere » 11 ago 2014, 1:05

Arrow ha scritto:potrei mettere un piccolo swich per cambiare la f di taglio: da 200Hz a 30Hz...

ok
Arrow ha scritto:cos'è il phantom?

sì, scusa, intendevo la tensione continua, sovrapposta al segnale, che esce dall'ingresso e alimenta il microfono. Come ha scritto Claudio, la phantom sarebbe quella dei mixer
Avatar utente
Foto UtenteSediciAmpere
4.187 5 5 8
Master
Master
 
Messaggi: 4848
Iscritto il: 31 ott 2013, 15:00

1
voti

[14] Re: Adattatore di impedenza

Messaggioda Foto UtenteArrow » 11 ago 2014, 23:43

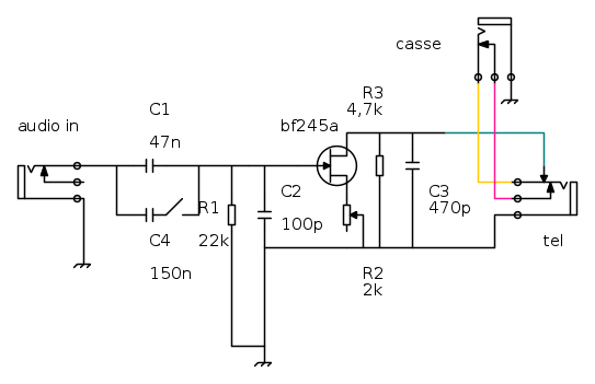
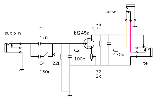
Ho ridisegnato tutto il circuito; ora dovrebbe andare bene, solo che non c'è alimentazione per la chitarra, va bene uguale?


*la linea verde scuro entra dall' ingresso mic del jack, mentre le altre due colorate escono verso le casse

Mi manca il filtro da dimensionare, solo che volevo tener conto anche dell'impedenza, secondo voi serve o posso fregarmene e calcolare solo in base al f di taglio?
Non avendo ancora fatto l'alternata a scuola potreste darmi una mano a dimensionarlo se serve un'impedenza specifica?
Avatar utente
Foto UtenteArrow
103 1 6
Frequentatore
Frequentatore
 
Messaggi: 166
Iscritto il: 11 giu 2014, 22:12

1
voti

[15] Re: Adattatore di impedenza

Messaggioda Foto UtenteSediciAmpere » 12 ago 2014, 1:18

Perfetto
Arrow ha scritto:
Non avendo ancora fatto l'alternata a scuola potreste darmi una mano a dimensionarlo se serve un'impedenza specifica?

Certamente: la frequenza di taglio (f) di un filtro composto da un condensatore e una resistenza si calcola con la formula
f = 1/(2πRC)
dove R è la resistenza che c'è dopo il condensatore in Ohm,
C è il condensatore in Farad,
π è 3,14
quindi, usando una resistenza da 22kΩ e un condensatore da 197nF (dato da uno da 47nF e uno da 150 in parallelo), ottieni una frequenza di taglio di
f = 1/[2π·(10·10³)·(197·10 ‾⁹)] = 37Hz , adatta per la chitarra
con la stessa resistenza e solo il condensatore da 47nF, ottieni una f di 154Hz
Puoi mettere un interruttore che collega e scollega il condensatore da 150nF
Avatar utente
Foto UtenteSediciAmpere
4.187 5 5 8
Master
Master
 
Messaggi: 4848
Iscritto il: 31 ott 2013, 15:00

0
voti

[16] Re: Adattatore di impedenza

Messaggioda Foto UtenteArrow » 12 ago 2014, 10:01

Grazie mille, appena ho tempo posto il circuito semmai qualcuno dovesse averne bisogno oltre a me.

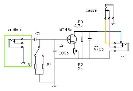
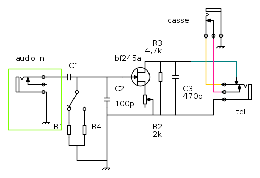
per il filtro non serve considerare alcuna impedenza, giusto?
Avatar utente
Foto UtenteArrow
103 1 6
Frequentatore
Frequentatore
 
Messaggi: 166
Iscritto il: 11 giu 2014, 22:12

0
voti

[17] Re: Adattatore di impedenza

Messaggioda Foto UtenteSediciAmpere » 12 ago 2014, 15:58

Arrow ha scritto:appena ho tempo posto il circuito semmai qualcuno dovesse averne bisogno oltre a me.

Grazie

Arrow ha scritto:per il filtro non serve considerare alcuna impedenza, giusto?

vanno considerate eccome, e noi lo abbiamo fatto: la resistenza da 22kohm è il carico corretto per una chitarra attiva e il condensatore è stato calcolato in base a questa resistenza.
Per essere precisi avremmo dovuto considerare anche la resistenza d'uscita del preamplificatore: la "R" della formula sopra dovrebbe essere la somma delle due resistenze (perché rigirando mentalmente il circuito, queste due resistenze sono in serie), ma supponendo che sia molto minore di 22kohm la possiamo considerare irrilevante.
Avatar utente
Foto UtenteSediciAmpere
4.187 5 5 8
Master
Master
 
Messaggi: 4848
Iscritto il: 31 ott 2013, 15:00

0
voti

[18] Re: Adattatore di impedenza

Messaggioda Foto UtenteArrow » 12 ago 2014, 18:41

Così dovrebbe essere il circuito finito!
Appena posso vado in città a comprare i componenti che mi servono, vi farò sapere!




grazie di tutto
Avatar utente
Foto UtenteArrow
103 1 6
Frequentatore
Frequentatore
 
Messaggi: 166
Iscritto il: 11 giu 2014, 22:12

Precedente

Torna a Elettronica generale

Chi c’è in linea

Visitano il forum: Nessuno e 99 ospiti