ok allora andiamo avanti.
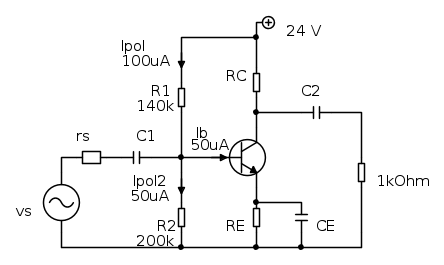
E' chiaro che almeno 5mA sulla maglia d'uscita li dobbiamo far passare, e quindi con un beta di 100 una Ib di 50uA ce la dobbiamo tenere. Questo ci porterebbe ad un partitore di base sul quale dovranno scorrere almeno 500uA, che mettendo una Vcc di 24 V significano una R totale del partitore di 48kOhm. Questo è il motivo per cui ti consigliavo all'inizio di utilizzare un due stadi, perché è evidente che il partitore di ingresso disintegra il segnale dal sensore.
La soluzione migliore (se si deve restare su un singolo stadio) è secondo me rinunciare all'ipotesi (di solito rispettata) che la corrente di polarizzazione del partitore di ingresso sia >> Ib, in modo da mangiarsi meno segnale di ingresso. Per esempio, mettiamo Ipol = 100uA e dimensioniamo le resistenze del partitore considerando che sulla prima passano 100uA e sulla seconda 50uA, in modo da avere la base ad una tensione abbastanza alta:
Con i valori segnati, la Vb si assesta a circa 10V. Questo valore è assolutamente approssimativo, e di questo dovremo tenere conto in seguito.
ora, il partitore di ingresso presenta al sensore una Req di 200//140 kohm, circa 80k, e quindi il segnale del sensore viene attenuato dall'ingresso del (80/180) = 0,44. Siccome vogliamo un guadagno totale di 30, il guadagno effettivo dello stadio di amplificazione dovrà essere di 30/0,44 = 68.
continui a seguirmi?
Progetto di un amplificatore
Moderatori:
carloc,
g.schgor,
BrunoValente,
IsidoroKZ
46 messaggi
• Pagina 2 di 5 • 1, 2, 3, 4, 5
0
voti
Non riesco più a seguirti..
Non ho capito il perché.
180 a cosa è riferito?
obiuan ha scritto:Questo ci porterebbe ad un partitore di base sul quale dovranno scorrere almeno 500uA
Non ho capito il perché.
obiuan ha scritto:ora, il partitore di ingresso presenta al sensore una Req di 200//140 kohm, circa 80k, e quindi il segnale del sensore viene attenuato dall'ingresso del (80/180) = 0,44.
180 a cosa è riferito?
1
voti
Andy85 ha scritto:obiuan ha scritto:Questo ci porterebbe ad un partitore di base sul quale dovranno scorrere almeno 500uA
Non ho capito il perché.
Il partitore di polarizzazione di base dovrebbe essere, appunto, un partitore dal punto centrale del quale si preleva la tensione di base. Ma la famosa formulina del partitore di tensione, vale solo se dal punto centrale non si preleva corrente, e diventa tanto meno precisa quanto maggiore è la corrente prelevata rispetto a quella principale che scorre sulle due resistenze. Normalmente, si richiede che la corrente che scorre sul partitore (data dalla tensione totale diviso la serie delle due R) sia almeno 10 volte maggiore di quella prelevata dal punto centrale. Quindi, con una Ib da 50u, ci serve un partitore sul quale scorrano almeno 500u se vogliamo che sia, appunto, un partitore. Rispettare questa condizione, facci caso, non significa semplicemente poter usare la formulina, ma cosa ben più importante significa slegarsi dalle caratteristiche del transistor perché tanto più il partitore è ideale, tanto meno la Vb dipenderà dalla Ib (e quindi dal beta, e quindi dal transistor).
Andy85 ha scritto:obiuan ha scritto:ora, il partitore di ingresso presenta al sensore una Req di 200//140 kohm, circa 80k, e quindi il segnale del sensore viene attenuato dall'ingresso del (80/180) = 0,44.
180 a cosa è riferito?
Dal punto di vista del segnale, il circuito di ingresso vede il condensatore in corto, e le due resistenze del partitore verso massa:
e quindi si ha che il segnale di ingresso viene diviso per il partitore sfavorevole 80/(100+80).
ok?
Ultima modifica di
obiuan il 29 ago 2014, 10:03, modificato 1 volta in totale.
_______________________________________________________
Gli oscillatori non oscillano mai, gli amplificatori invece sempre
Io HO i poteri della supermucca, e ne vado fiero!
Gli oscillatori non oscillano mai, gli amplificatori invece sempre
Io HO i poteri della supermucca, e ne vado fiero!
0
voti
Ok, adesso è tutto più chiaro.
Come si procede al dimensionamento del resto del circuito?
Come si procede al dimensionamento del resto del circuito?
0
voti
OK.
allora, abbiamo detto che la Vb si assesterà a 10V...circa. Prima di tutto, perché dico circa? se consideriamo tutti i parametri che sono dati e che abbiamo calcolato come esatti, allora la Vb sarà esattamente 10V. Nella realtà però non è così perché tutti i parametri hanno delle tolleranze, delle quali bisogna tenere conto e progettare i circuiti in modo che funzionino in ogni caso.
Fortunatamente, abbiamo deciso di fissare la Ic a 5mA quando il minimo è 3mA, quindi ci siamo presi un bel margine fin dall'inizio...avessimo fatto i calcoli con 3,1mA e poi avessimo montato una decina di circuiti, avremmo scoperto che la metà non funziona (a spanne, ovviamente).
Allora, Vb = 10 V e Ic = 5mA ci porta a:
Ve = 9,4 V
==> Re = 9,4/5mA = 1880Ohm.
Piccolo inciso: questo è un esercizio, quindi ce ne possiamo un pelo fregare della realtà, ma se dovessi costruirlo poi scopriresti che i valori delle resistenza esistenti (o almeno, facilmente recuperabili), ti costringono spesso (sempre) ad adattare i tuoi calcoli in modo da usare valori standard. Per esempio, 1880 Ohm non esiste, le più vicine sono 1800 Ohm e 2200 Ohm.
Ora la Rc: l'alimentazione l'abbiamo messa a 24 V, vogliamo uno swing d'uscita di 6Vpp, 10V (scarsi) li abbiamo sulla Re, al povero transistor gliene lasciamo un minimo di un paio per star ben lontano dalla saturazione quindi in tutto abbiamo ancora un budget di 24-10-6/2-2 = 9V e quindi:
Rc = 9V/5mA = 1800Ohm
Con questi valori la polarizzazione si assesterà così:
Resta alla fine solo il condensatore in parallelo alla Re. Ci basta ricordare che vogliamo un guadagno di 68 a 100Khz e che l'impedenza di un condensatore ha modulo
, che tale impedenza andrà in parallelo alla Re e che il guadagno dello stadio a emettitore comune è Rc/Re.
Continui a seguirmi? ce la fai a finire da solo?
allora, abbiamo detto che la Vb si assesterà a 10V...circa. Prima di tutto, perché dico circa? se consideriamo tutti i parametri che sono dati e che abbiamo calcolato come esatti, allora la Vb sarà esattamente 10V. Nella realtà però non è così perché tutti i parametri hanno delle tolleranze, delle quali bisogna tenere conto e progettare i circuiti in modo che funzionino in ogni caso.
Fortunatamente, abbiamo deciso di fissare la Ic a 5mA quando il minimo è 3mA, quindi ci siamo presi un bel margine fin dall'inizio...avessimo fatto i calcoli con 3,1mA e poi avessimo montato una decina di circuiti, avremmo scoperto che la metà non funziona (a spanne, ovviamente).
Allora, Vb = 10 V e Ic = 5mA ci porta a:
Ve = 9,4 V
==> Re = 9,4/5mA = 1880Ohm.
Piccolo inciso: questo è un esercizio, quindi ce ne possiamo un pelo fregare della realtà, ma se dovessi costruirlo poi scopriresti che i valori delle resistenza esistenti (o almeno, facilmente recuperabili), ti costringono spesso (sempre) ad adattare i tuoi calcoli in modo da usare valori standard. Per esempio, 1880 Ohm non esiste, le più vicine sono 1800 Ohm e 2200 Ohm.
Ora la Rc: l'alimentazione l'abbiamo messa a 24 V, vogliamo uno swing d'uscita di 6Vpp, 10V (scarsi) li abbiamo sulla Re, al povero transistor gliene lasciamo un minimo di un paio per star ben lontano dalla saturazione quindi in tutto abbiamo ancora un budget di 24-10-6/2-2 = 9V e quindi:
Rc = 9V/5mA = 1800Ohm
Con questi valori la polarizzazione si assesterà così:
Resta alla fine solo il condensatore in parallelo alla Re. Ci basta ricordare che vogliamo un guadagno di 68 a 100Khz e che l'impedenza di un condensatore ha modulo
, che tale impedenza andrà in parallelo alla Re e che il guadagno dello stadio a emettitore comune è Rc/Re.Continui a seguirmi? ce la fai a finire da solo?
_______________________________________________________
Gli oscillatori non oscillano mai, gli amplificatori invece sempre
Io HO i poteri della supermucca, e ne vado fiero!
Gli oscillatori non oscillano mai, gli amplificatori invece sempre
Io HO i poteri della supermucca, e ne vado fiero!
0
voti
obiuan ha scritto:Ora la Rc: l'alimentazione l'abbiamo messa a 24 V, vogliamo uno swing d'uscita di 6Vpp, 10V (scarsi) li abbiamo sulla Re, al povero transistor gliene lasciamo un minimo di un paio per star ben lontano dalla saturazione quindi in tutto abbiamo ancora un budget di 24-10-6/2-2 = 9V e quindi:
Rc = 9V/5mA = 1800Ohm
Forse sto sbagliando io, ma valore di tensione sul collettore non dovrebbe essere di 9V e quindi Rc = 15V/5mA?
Ho provato a calcolare il valore di
con i valori del tuo schema circuitale. Mi viene circa 60nF..Potresti verificare se ti ritrovi?
0
voti
Andy85 ha scritto:Forse sto sbagliando io, ma valore di tensione sul collettore non dovrebbe essere di 9V e quindi Rc = 15V/5mA?
se il collettore si trovasse a 9V, avresti Vce negativa visto che l'emettitore è a 9,4....
per la C...direi che è sbagliata, scrivimi come l'hai calcolata e vediamo dove sta l'errore...
_______________________________________________________
Gli oscillatori non oscillano mai, gli amplificatori invece sempre
Io HO i poteri della supermucca, e ne vado fiero!
Gli oscillatori non oscillano mai, gli amplificatori invece sempre
Io HO i poteri della supermucca, e ne vado fiero!
1
voti
Suggerisco di leggere questo prima di procedere oltre.
Così come state procedendo la polarizzazione viene una schifezza. La variazione di pendenza tra retta di carico statica e dinamica è eccessiva, e in uscita non si avrà lo swing desiderato....
Inoltre l'esercizio non dice espressamente se il carico sia da intendersi come direttamente collegato sul collettore e quindi attraversato dalla componente continua di polarizzazione oppure se vada collegato con un condensatore di disaccoppiamento.
In ogni modo, se si decide di considerare il circuito proposto da
obiuan, occorre notare che:
1) La Vce a riposo è di circa 6 V. Ciò significa che sulla retta di carico statica la Vce ha solo 6 V scarsi prima che il BJT saturi. Per contro, ha uno swing di 18V verso la zona di interdizione. Il punto di lavoro va scelto ponendo all'incirca a metà la Vce, non la Vc (tensione di collettore). Occorre poi vedere cosa cambia durante il funzionamento in regime dinamico. La retta di carico aumenta di pendenza e il punto di lavoro si sposta su di essa.
2) Quando il BJT lavora in regime dinamico, la pendenza della retta di carico cambia (aumenta) al punto che lo swing residuo disponibile per il segnale di uscita diviene solamente meno di 2V verso l'interdizione.
Per uscire dall'impasse esistono solamente due strade: diminuire le resistenze di emettitore e soprattutto di collettore, oppure considerare Rc = 1Kohm come carico e ricalcolare tutto.
Poi ovviamente c'è da tenere conto dell'attenuazione introdotta dal partitore di base. Se si desidera raggiungere un guadagno di tensione di 30 con un singolo stadio occorre inevitabilmente aumentare drasticamente la corrente di collettore a riposo.
Questi e altri punti sono quelli che rendono ostica la progettazione di un ampli a BJT, se non vengono prima fissati dei paletti ben precisi. Purtroppo vedo che tale trattazione viene svolta nelle scuole e nelle università in maniera sempre più "evanescente"....
Così come state procedendo la polarizzazione viene una schifezza. La variazione di pendenza tra retta di carico statica e dinamica è eccessiva, e in uscita non si avrà lo swing desiderato....
Inoltre l'esercizio non dice espressamente se il carico sia da intendersi come direttamente collegato sul collettore e quindi attraversato dalla componente continua di polarizzazione oppure se vada collegato con un condensatore di disaccoppiamento.
In ogni modo, se si decide di considerare il circuito proposto da
1) La Vce a riposo è di circa 6 V. Ciò significa che sulla retta di carico statica la Vce ha solo 6 V scarsi prima che il BJT saturi. Per contro, ha uno swing di 18V verso la zona di interdizione. Il punto di lavoro va scelto ponendo all'incirca a metà la Vce, non la Vc (tensione di collettore). Occorre poi vedere cosa cambia durante il funzionamento in regime dinamico. La retta di carico aumenta di pendenza e il punto di lavoro si sposta su di essa.
2) Quando il BJT lavora in regime dinamico, la pendenza della retta di carico cambia (aumenta) al punto che lo swing residuo disponibile per il segnale di uscita diviene solamente meno di 2V verso l'interdizione.
Per uscire dall'impasse esistono solamente due strade: diminuire le resistenze di emettitore e soprattutto di collettore, oppure considerare Rc = 1Kohm come carico e ricalcolare tutto.
Poi ovviamente c'è da tenere conto dell'attenuazione introdotta dal partitore di base. Se si desidera raggiungere un guadagno di tensione di 30 con un singolo stadio occorre inevitabilmente aumentare drasticamente la corrente di collettore a riposo.
Questi e altri punti sono quelli che rendono ostica la progettazione di un ampli a BJT, se non vengono prima fissati dei paletti ben precisi. Purtroppo vedo che tale trattazione viene svolta nelle scuole e nelle università in maniera sempre più "evanescente"....
Se funziona quasi bene, è tutto sbagliato. A.Savatteri/M.Mazza
0
voti
banjoman ha scritto:In ogni modo, se si decide di considerare il circuito proposto daobiuan
nononono non ho proposto nulla, il circuito è suo e su quello abbiamo lavorato (pare che fosse una specie di richiesta intrinseca dell'esercizio). Anzi, l'avevo sconsigliato di procedere con un singolo stadio.
banjoman ha scritto:1) La Vce a riposo è di circa 6 V. Ciò significa che sulla retta di carico statica la Vce ha solo 6 V scarsi prima che il BJT saturi. Per contro, ha uno swing di 18V verso la zona di interdizione. Il punto di lavoro va scelto ponendo all'incirca a metà la Vce, non la Vc (tensione di collettore). Occorre poi vedere cosa cambia durante il funzionamento in regime dinamico. La retta di carico aumenta di pendenza e il punto di lavoro si sposta su di essa.
in realtà sono 6 verso la saturazione e 9 verso l'interdizione. Si poteva fare 7,5 e 7,5, ma non vedo questo grosso problema.
banjoman ha scritto:2) Quando il BJT lavora in regime dinamico, la pendenza della retta di carico cambia (aumenta) al punto che lo swing residuo disponibile per il segnale di uscita diviene solamente meno di 2V verso l'interdizione.
banjoman ha scritto:Per uscire dall'impasse esistono solamente due strade: diminuire le resistenze di emettitore e soprattutto di collettore, oppure considerare Rc = 1Kohm come carico e ricalcolare tutto.
ovviamente, che ovviamente di nuovo significa ricalcolare tutto.
banjoman ha scritto:Poi ovviamente c'è da tenere conto dell'attenuazione introdotta dal partitore di base. Se si desidera raggiungere un guadagno di tensione di 30 con un singolo stadio occorre inevitabilmente aumentare drasticamente la corrente di collettore a riposo.
...leggi i primi post, siamo partiti da quella.
banjoman ha scritto:Questi e altri punti sono quelli che rendono ostica la progettazione di un ampli a BJT, se non vengono prima fissati dei paletti ben precisi. Purtroppo vedo che tale trattazione viene svolta nelle scuole e nelle università in maniera sempre più "evanescente"....![]()
e su questo lo sai che sono d'accordo al 1000%
EDIT: ps: banjoman...scusami per le 1000 notifiche di tag, copia incolla errato
_______________________________________________________
Gli oscillatori non oscillano mai, gli amplificatori invece sempre
Io HO i poteri della supermucca, e ne vado fiero!
Gli oscillatori non oscillano mai, gli amplificatori invece sempre
Io HO i poteri della supermucca, e ne vado fiero!
0
voti
obiuan ha scritto:banjoman ha scritto:1) La Vce a riposo è di circa 6 V. Ciò significa che sulla retta di carico statica la Vce ha solo 6 V scarsi prima che il BJT saturi. Per contro, ha uno swing di 18V verso la zona di interdizione. Il punto di lavoro va scelto ponendo all'incirca a metà la Vce, non la Vc (tensione di collettore). Occorre poi vedere cosa cambia durante il funzionamento in regime dinamico. La retta di carico aumenta di pendenza e il punto di lavoro si sposta su di essa.
in realtà sono 6 verso la saturazione e 9 verso l'interdizione. Si poteva fare 7,5 e 7,5, ma non vedo questo grosso problema.
Scusa, ma se la Vce a riposo è di circa 6 V... 24 - 6 = 18
Se funziona quasi bene, è tutto sbagliato. A.Savatteri/M.Mazza
46 messaggi
• Pagina 2 di 5 • 1, 2, 3, 4, 5
Chi c’è in linea
Visitano il forum: Google Adsense [Bot] e 75 ospiti

Elettrotecnica e non solo (admin)
Un gatto tra gli elettroni (IsidoroKZ)
Esperienza e simulazioni (g.schgor)
Moleskine di un idraulico (RenzoDF)
Il Blog di ElectroYou (webmaster)
Idee microcontrollate (TardoFreak)
PICcoli grandi PICMicro (Paolino)
Il blog elettrico di carloc (carloc)
DirtEYblooog (dirtydeeds)
Di tutto... un po' (jordan20)
AK47 (lillo)
Esperienze elettroniche (marco438)
Telecomunicazioni musicali (clavicordo)
Automazione ed Elettronica (gustavo)
Direttive per la sicurezza (ErnestoCappelletti)
EYnfo dall'Alaska (mir)
Apriamo il quadro! (attilio)
H7-25 (asdf)
Passione Elettrica (massimob)
Elettroni a spasso (guidob)
Bloguerra (guerra)






