saldatrice COLT guasta
7 messaggi
• Pagina 1 di 1
0
voti
buonasera a tutti ,un mio nipote mi ha portato una saldatrice a inverter Cemont COLT guasta chiedendomi di dargli un'occhiata,visto che mi diletto in riparazioni varie di radio e TV(datate), non mi è mai capitato di mettere le mani su una saldatrice elettronica per cui mi trovo in difficoltà. Ho provato a chiamare la cemont ma non risponde ,probabilmente sono in ferie. Da un esame visivo: ho notato che un componente è scoppiato , si tratta di componente simile a un transistor tipo tip33 ma con 5 piedini, la sigla che si riesce a leggere è VIPER 50 **u927. non ho alimentato la saldatrice nel timore di fare ulteriori danni. Ora io vi chiedo: c'è qualcuno che mi può postare lo schema elettrico di questa macchina ? io ho provato a fare ricerche in rete ma non sono approdato a nulla. Ho solo visto che di COLT ne esistono tre modelli, la mia non riporta il modello ma presumo che sia la 90, oppure magari un modello più piccolo non più in commercio visto che dà come massima corrente 75A. naturalmente accetto qualunque consiglio, ne va del mio onore di riparatore
saluti archimede45
-

archimede45
143 1 1 4 - New entry

- Messaggi: 66
- Iscritto il: 3 nov 2013, 11:33
- Località: prato
0
voti
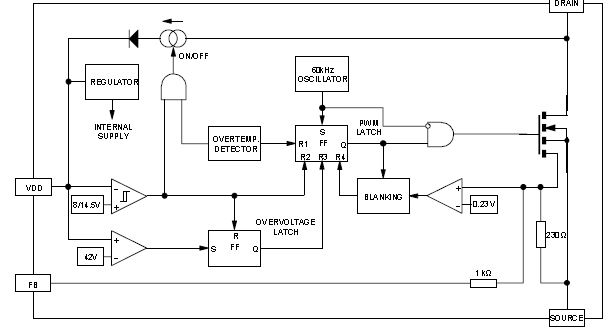
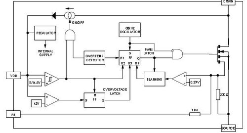
Ciao archimede,per quanto l'integrato guasto il Viper_xx appartiene alla famiglia Low power offline switched-mode power supply primary switcher.
Viene utilizzato nel circuito primario di alimentazione(solitamente 230 Vac) per pilotare un piccolo trasformatore,con piu' secondari.
Potresti gia' risolvere il guasto sostituendolo,ma prima dovrai controllare il mosfet ed eventuali condensatori elettrolitici che non siano danneggiati(rigonfiamenti,oppure bassa resistenza ai capi),ed eventualmente diodi fast(Schottky)
Per gli schemi e' molto difficile trovare qualcosa.
prova a postare almeno delle foto.
Nota:
questo schema a blocchi e' universale e riguarda lo stadio di alimentazione di ingresso,puo' facilitarti la ricerca guasti.
Viene utilizzato nel circuito primario di alimentazione(solitamente 230 Vac) per pilotare un piccolo trasformatore,con piu' secondari.
Potresti gia' risolvere il guasto sostituendolo,ma prima dovrai controllare il mosfet ed eventuali condensatori elettrolitici che non siano danneggiati(rigonfiamenti,oppure bassa resistenza ai capi),ed eventualmente diodi fast(Schottky)
Per gli schemi e' molto difficile trovare qualcosa.
prova a postare almeno delle foto.
Nota:
questo schema a blocchi e' universale e riguarda lo stadio di alimentazione di ingresso,puo' facilitarti la ricerca guasti.
⋮ƎlectroYou
-

stefanob70
14,1k 5 11 13 - Master EY

- Messaggi: 3190
- Iscritto il: 14 lug 2012, 13:14
- Località: Roma
0
voti
ciao stefanob70,intanto ti ringrazio della risposta, ho controllato i componenti della saldatrice e mi sembrano ( per quanto ho potuto constatare) tutti a posto, all'infuori dell'integrato suddetto, appena gli spacciatori di componenti rientrano dalle ferie provvederò ad acquistarne un paio, e proverò a sostituirlo , secondo te basta che gli chieda un viper 50 o occorre anche la sigla che è parzialmente leggibile? Ho comunque trovato nella mia zona un centro assistenza cermont anche loro in ferie, ai primi di settembre li contatterò per vedere se mi possono fornire lo schema, mi piacerebbe riuscire a ripararla personalmente, altrimenti la lascerò a loro, fra l'altro non so neanche se ne vale la pena non avendo idea del costo di suddetta macchina... vedremo.. Devo trovare qualcuno che mi insegni a inserire le foto . Ho scorso un poco il tuo blog e mi sembri una persona con i contro co...oni, mi è piaciuto il tuo alimentatore a variac pensa che alcuni anni fa me ne sono costruito uno simile partendo da zero cioè costruendo di sana pianta un variac di circa 500VA.per cui bisogna che mi attrezzi per condividere con altri questi lavori. Vi terrò aggiornati
archimede45
archimede45-

archimede45
143 1 1 4 - New entry

- Messaggi: 66
- Iscritto il: 3 nov 2013, 11:33
- Località: prato
0
voti
Sempre meglio l'assistenza che il fai da te
Comunque lo schema potrebbe assomigliare a questo: http://www.scribd.com/doc/183766390/Schema-Cemont125-130A-pdf
Occorre registrarsi (gratuito)

Comunque lo schema potrebbe assomigliare a questo: http://www.scribd.com/doc/183766390/Schema-Cemont125-130A-pdf
Occorre registrarsi (gratuito)

Da soli conosciamo alcune cose.
In molti ne conosceremo molte di più.
In molti ne conosceremo molte di più.
0
voti
ciao gammaci, grazie per la dritta, ma non riesco a registrarmi nel sito indicato, con l'albionico e col computer sono una capra,
comunque ormai è settembre e mi appoggerò all'assistenza.
archimede
archimede-

archimede45
143 1 1 4 - New entry

- Messaggi: 66
- Iscritto il: 3 nov 2013, 11:33
- Località: prato
0
voti
l'onore è salvo: dopo aver contattato l'assistenza, ho deciso di procedere in proprio , ho sostituito con lavoro chirurgico data la posizione, l'integrato viper50 (5 E) e colpo di c..o funziona. Ringrazio stefanob70 e gammaci per la partecipazione. Certo che queste macchinette sono la "voglia della saldatrice".
archimede
archimede-

archimede45
143 1 1 4 - New entry

- Messaggi: 66
- Iscritto il: 3 nov 2013, 11:33
- Località: prato
1
voti
archimede45 ha scritto:Ringrazio stefanob70 e gammaci per la partecipazione.
bene posso anche chiudere l'attivita' ora......

⋮ƎlectroYou
-

stefanob70
14,1k 5 11 13 - Master EY

- Messaggi: 3190
- Iscritto il: 14 lug 2012, 13:14
- Località: Roma
7 messaggi
• Pagina 1 di 1
Torna a Costruzione, riparazione, riutilizzo
Chi c’è in linea
Visitano il forum: Nessuno e 11 ospiti

Elettrotecnica e non solo (admin)
Un gatto tra gli elettroni (IsidoroKZ)
Esperienza e simulazioni (g.schgor)
Moleskine di un idraulico (RenzoDF)
Il Blog di ElectroYou (webmaster)
Idee microcontrollate (TardoFreak)
PICcoli grandi PICMicro (Paolino)
Il blog elettrico di carloc (carloc)
DirtEYblooog (dirtydeeds)
Di tutto... un po' (jordan20)
AK47 (lillo)
Esperienze elettroniche (marco438)
Telecomunicazioni musicali (clavicordo)
Automazione ed Elettronica (gustavo)
Direttive per la sicurezza (ErnestoCappelletti)
EYnfo dall'Alaska (mir)
Apriamo il quadro! (attilio)
H7-25 (asdf)
Passione Elettrica (massimob)
Elettroni a spasso (guidob)
Bloguerra (guerra)
