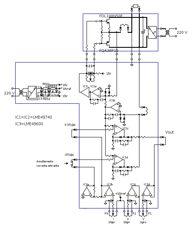
A me non dispiacerebbero dei mosfet per lo stadio finale e ho azzardato l'idea di utilizzare un FDL100N50F che è davvero poderoso con i suoi 500V 100A 2500W @Tc=25°.
Il mostro si può acquistare da RS a circa 12€ oppure in Cina a poco più di 3€
Con quel mosfet, a conti fatti, ipotizzando un dissipatore che sia in grado di mantenere il case ad una temperatura inferiore a 75°C, si potrebbero gestire 16A a 30V o 10A a 50V oppure 1.25A a 400V con un eccellente margine di sicurezza (il limite di rottura con il case a 75°C sarebbe di 50A a 30V, 30A a 50V, 3.75A a 400V), si riuscirebbe cioè a realizzare un super alimentatore da 500W..non so se mi spiego!!
L'idea è quindi quella di escogitare una soluzione universale che possa soddisfare tutte le necessità, adatta alla realizzazione di qualsiasi alimentatore, da pochi watt fino a 500W da pochi volt fino a 400V, sarà sufficiente dimensionare opportunamente il circuito di ingresso (trasformatore-ponte-elettrolitico) per limitare le prestazioni verso il basso rispetto ai valori massimi e modificare il valore di due resistenze (quelle con le frecce nello schema) per adeguare il campo di variazione desiderato di V e I all'escursione dei potenziometri.
Chi vorrà potrà comandare il circuito con tensioni di riferimento provenienti da microprocessori facendo a meno del circuito dei potenziometri (IC2a-b-c-d).
Il circuito si presta bene per essere trasformato facilmente in un carico fittizio con corrente massima limitata o in un carico a corrente costante o in un alimentatore ad impedenza interna diversa da zero (impostabile) o in un amplificatore audio di grande potenza a bassa distorsione o in un modulatore...
Con un mosfet molto potente come quello, il rovescio della medaglia consiste nel dover combattere contro una corrente di gate molto alta durante i transitori: se si vuole che il circuito sia in grado di rispondere velocemente alle variazioni del carico occorre che il circuito di pilotaggio sia in grado di fornire molta corrente.
Allo scopo ho previsto di utilizzare un LME49600 che è un buffer di eccellenza nato per applicazioni audio capace di erogare fino a 400mA ad altissima velocità, con i quali, correggetemi se sbaglio, (
Il mosfet P è più piccolo, dovendo lavorare per eccezione non serve sia potente come l'N e comunque non credo esistano mosfet P potenti come l'FDL100N50F.
Come si può osservare nella nuova versione dello schema sono cambiate alcune cose.
Per quanto riguarda IC1 e IC2 ho previsto di utilizzare impropriamente due integrati LME49740 nati per essere impiegati in applicazioni audio di qualità ma che ritengo vadano benissimo anche qui per le loro eccellenti caratteristiche di offset basso, rumore bassissimo e banda passante elevata.
Il loop principale è di regolazione della corrente, IC1a insieme a IC3 assicura una corrente in uscita dall'alimentatore proporzionale alla tensione in uscita da IC1b.
Il loop di corrente è annidato all'interno di un secondo loop di regolazione della tensione costruito intorno a IC1b che provvede ad assicurare una tensione di uscita dall'alimentatore proporzionale al valore di riferimento derivante dai potenziometri di impostazione della tensione di uscita (IC2c-IC2d).
A causa dell'annidamento, quindi, il secondo loop vince sul primo e assicura una regolazione della tensione di uscita dall'alimentatore.
Quando la corrente di uscita tende a superare il valore massimo impostato, allora intervengono IC1c o IC1d a bloccare l'escursione della tensione di uscita di IC1b annullando l'effetto di regolazione del secondo loop e lasciando il primo loop libero di lavorare e quindi di continuare a regolare la corrente al valore impostato.
Che ve ne pare? vogliamo provare a costruirlo?

Elettrotecnica e non solo (admin)
Un gatto tra gli elettroni (IsidoroKZ)
Esperienza e simulazioni (g.schgor)
Moleskine di un idraulico (RenzoDF)
Il Blog di ElectroYou (webmaster)
Idee microcontrollate (TardoFreak)
PICcoli grandi PICMicro (Paolino)
Il blog elettrico di carloc (carloc)
DirtEYblooog (dirtydeeds)
Di tutto... un po' (jordan20)
AK47 (lillo)
Esperienze elettroniche (marco438)
Telecomunicazioni musicali (clavicordo)
Automazione ed Elettronica (gustavo)
Direttive per la sicurezza (ErnestoCappelletti)
EYnfo dall'Alaska (mir)
Apriamo il quadro! (attilio)
H7-25 (asdf)
Passione Elettrica (massimob)
Elettroni a spasso (guidob)
Bloguerra (guerra)






