provare valvola 12AU7 (ECC82)
Moderatori:
carloc,
g.schgor,
BrunoValente,
IsidoroKZ
45 messaggi
• Pagina 2 di 5 • 1, 2, 3, 4, 5
0
voti
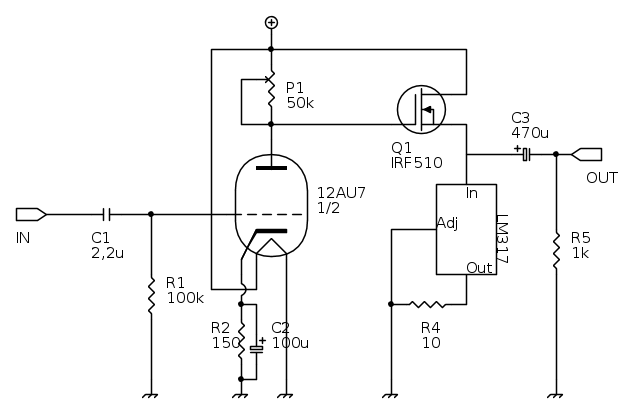
Puoi fare entrambe le cose. Forse la cosa più utile è che appunti sullo schema elettrico tutte le tensioni, misurate rispetto a massa nelle due metà del circuito, ma quello che in realtà interessa è avere un'idea della corrente che scorre nelle due resistenze che ho citato sopra.
Follow me on Mastodon: @davbucci@mastodon.sdf.org
-

DarwinNE
31,0k 7 11 13 - G.Master EY

- Messaggi: 4420
- Iscritto il: 18 apr 2010, 9:32
- Località: Grenoble - France
1
voti
Nel mentre ho trasposto lo schema di un canale su fidocad così è più facile lavorarci, ho anche ricontrollato lo stampato e non riesco a vedere problemi nei collegamenti, mi sembra tutto corretto...
-

DADO91
3.552 3 12 13 - Expert EY

- Messaggi: 965
- Iscritto il: 27 feb 2009, 18:19
- Località: Prov. di Firenze
1
voti
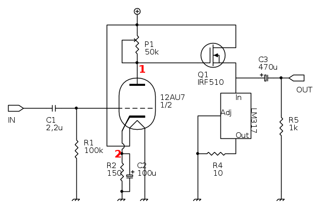
Ecco le misure, i due punti in cui ho preso le tensioni sono indicati dai numeri rossi nello schema
Alimentazione : 12,21V
Potenziometri a fondo corsa in senso orario
Canale "funzionante"
1 : 8,34V
2 : 0,06v
Canale "NON funzionante"
1 : 12,13V
2 : 0,05v
Potenziometri a fondo corsa in senso antiorario
Canale "funzionante"
1 : 12,21V
2 : 0,08V
Canale "NON funzionante"
1 : 12,21V
2 : 0,05V
Tutte le misure sono fatte rispetto a massa.
Cosa mi dite? I due canali sembrano comportarsi in maniera differente...
Alimentazione : 12,21V
Potenziometri a fondo corsa in senso orario
Canale "funzionante"
1 : 8,34V
2 : 0,06v
Canale "NON funzionante"
1 : 12,13V
2 : 0,05v
Potenziometri a fondo corsa in senso antiorario
Canale "funzionante"
1 : 12,21V
2 : 0,08V
Canale "NON funzionante"
1 : 12,21V
2 : 0,05V
Tutte le misure sono fatte rispetto a massa.
Cosa mi dite? I due canali sembrano comportarsi in maniera differente...
-

DADO91
3.552 3 12 13 - Expert EY

- Messaggi: 965
- Iscritto il: 27 feb 2009, 18:19
- Località: Prov. di Firenze
0
voti
Difatti. In metà della tua valvola non passa praticamente nessuna corrente.
(tra l'altro, come hai misurato le tensioni in 2? In un caso sono d'accordo, nell'altro invece dovresti avere anche meno che 50mV).
Senti, come li hai collegati i filamenti? Hai messo in serie le due metà, vero??? Non è che per caso alimenti il filamento di mezza valvola con il doppio della tensione necessaria? Altrimenti una distruzione è quasi certa in pochissimo tempo. Quanto è l'assorbimento complessivo dei filamenti?
P.S. ci mostri una foto del circuito?
(tra l'altro, come hai misurato le tensioni in 2? In un caso sono d'accordo, nell'altro invece dovresti avere anche meno che 50mV).
Senti, come li hai collegati i filamenti? Hai messo in serie le due metà, vero??? Non è che per caso alimenti il filamento di mezza valvola con il doppio della tensione necessaria? Altrimenti una distruzione è quasi certa in pochissimo tempo. Quanto è l'assorbimento complessivo dei filamenti?
P.S. ci mostri una foto del circuito?
Follow me on Mastodon: @davbucci@mastodon.sdf.org
-

DarwinNE
31,0k 7 11 13 - G.Master EY

- Messaggi: 4420
- Iscritto il: 18 apr 2010, 9:32
- Località: Grenoble - France
0
voti
La misura sul punto 2 l''ho fatta toccanto il piedino dello zoccolo della valvola.
Ho usato un fondoscala di 20V, se vuoi la ripeto con una precisione maggiore.
Prima di fare le misure ha aspettato quasi un minuto che si scaldasse per bene.
I filamenti sono in serie, ho collegato il pin 4 a Vcc e il pin 5 a massa, il pin 9, che è il centro dei due filamenti è flottante.
Ps. lasciatemi dire che vedere una valvola scaldarsi e il circuito piano piano "partire", anche se per adesso solo a metà
, è una vera emozione!

Ho usato un fondoscala di 20V, se vuoi la ripeto con una precisione maggiore.
Prima di fare le misure ha aspettato quasi un minuto che si scaldasse per bene.
I filamenti sono in serie, ho collegato il pin 4 a Vcc e il pin 5 a massa, il pin 9, che è il centro dei due filamenti è flottante.
Ps. lasciatemi dire che vedere una valvola scaldarsi e il circuito piano piano "partire", anche se per adesso solo a metà
-

DADO91
3.552 3 12 13 - Expert EY

- Messaggi: 965
- Iscritto il: 27 feb 2009, 18:19
- Località: Prov. di Firenze
0
voti
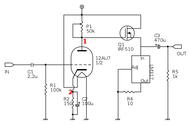
Quando si disegna una schema a valvole sarebbe buona cosa indicare sempre i numeri corrispondenti ai pin sullo schema
Il problema potrebbe dipendere da quanto indicato da DarwinNE e se fosse stato indicato nello schema
il numero su ogni pin non ci sarebbe stato bisogno di chiedere per verificare la cosa
---
Se può interessare, ecco un mini prova valvole da autocostruire
http://www.valvewizard.co.uk/valvetester.html
ATTENZIONE che l'autore stesso dice di NON realizzarlo senza trasformatore di alimentazione per l'anodica e raccomanda di realizzare il mini provavalvole CON un trasformatore di alimentazione idoneo)
K
p.s.: Messaggio postato in contemporanea con l'ultimo di DADO91
Il problema potrebbe dipendere da quanto indicato da DarwinNE e se fosse stato indicato nello schema
il numero su ogni pin non ci sarebbe stato bisogno di chiedere per verificare la cosa
---
Se può interessare, ecco un mini prova valvole da autocostruire
http://www.valvewizard.co.uk/valvetester.html
ATTENZIONE che l'autore stesso dice di NON realizzarlo senza trasformatore di alimentazione per l'anodica e raccomanda di realizzare il mini provavalvole CON un trasformatore di alimentazione idoneo)
K
p.s.: Messaggio postato in contemporanea con l'ultimo di DADO91
-

Kagliostro
6.396 4 5 7 - Master

- Messaggi: 4830
- Iscritto il: 19 set 2012, 11:32
0
voti
Quanto prima vi mando una foto e faccio la misura di assorbimento del filamento, purtroppo sono fuori casa fino a stasera.
Lo schema di prima è ripreso dal progetto originale e anche li i pin non erano indicati, ma poi leggendo è spiegato bene come collegare il tutto.
Se volete vi mando lo schema che ho fatto su eagle per sbrogliare il circuito.
@
Kagliostro: carino il provavalvole, alla fine però credo che mi costerebbe costruirlo più di quanto ho speso per questo amplificatorino 
Lo schema di prima è ripreso dal progetto originale e anche li i pin non erano indicati, ma poi leggendo è spiegato bene come collegare il tutto.
Se volete vi mando lo schema che ho fatto su eagle per sbrogliare il circuito.
@
-

DADO91
3.552 3 12 13 - Expert EY

- Messaggi: 965
- Iscritto il: 27 feb 2009, 18:19
- Località: Prov. di Firenze
0
voti
Dipende tutto da quanto intendi andare avanti con i progetti valvolari
K
K
-

Kagliostro
6.396 4 5 7 - Master

- Messaggi: 4830
- Iscritto il: 19 set 2012, 11:32
0
voti
... con un NE5532 e una manciata di componenti si ottiene di meglio... hai usato anche tu zoccolo ceramico e resistori a strato metallico ? Lo zoccolo ceramico è sprecato per una valvola di segnale e a quelle tensioni; sono soldi buttati "Non farei mai parte di un club che accettasse la mia iscrizione" (G. Marx)
-

claudiocedrone
21,3k 4 7 9 - Master EY

- Messaggi: 15302
- Iscritto il: 18 gen 2012, 13:36
1
voti
In ogni caso verifica il collegamento che va dall'anodo della sezione che non funziona al trimmer.
Cerca di verificare anche se non vi sia un cattivo contatto tra il pin dell'anodo e lo zoccolo.
Oppure potrebbe esserci un cortocircuito tra i pin del trimmer, o potrebbe essersi rotto il mosfet e avere un corto interno tra gate e source.
Per verificare quest'ultima cosa puoi staccare il mosfet e ripetere le misure.
In effetti quei 50mV sulla resistenza di catodo lascerebbe intendere che la corrente anodica stia circolando.
-

BrunoValente
39,6k 7 11 13 - G.Master EY

- Messaggi: 7796
- Iscritto il: 8 mag 2007, 14:48
45 messaggi
• Pagina 2 di 5 • 1, 2, 3, 4, 5
Chi c’è in linea
Visitano il forum: Nessuno e 271 ospiti

Elettrotecnica e non solo (admin)
Un gatto tra gli elettroni (IsidoroKZ)
Esperienza e simulazioni (g.schgor)
Moleskine di un idraulico (RenzoDF)
Il Blog di ElectroYou (webmaster)
Idee microcontrollate (TardoFreak)
PICcoli grandi PICMicro (Paolino)
Il blog elettrico di carloc (carloc)
DirtEYblooog (dirtydeeds)
Di tutto... un po' (jordan20)
AK47 (lillo)
Esperienze elettroniche (marco438)
Telecomunicazioni musicali (clavicordo)
Automazione ed Elettronica (gustavo)
Direttive per la sicurezza (ErnestoCappelletti)
EYnfo dall'Alaska (mir)
Apriamo il quadro! (attilio)
H7-25 (asdf)
Passione Elettrica (massimob)
Elettroni a spasso (guidob)
Bloguerra (guerra)
