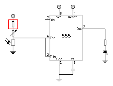
Finalmente ho assemblato il circuito seguendo lo schema di
ne ho usato uno da 10K.
Un'altra cosa perché, non lo fa sempre però, ogni tanto perde un paio di secondi nell'accensione o nello spegnimento?
Nel senso che, per provare se funzionava, ho usato una lampadina puntata nella fotoresistenza, ho notato che alcune volte l'accensione o lo spegnimento non era istantaneo, ma perdeva 1-2 secondi prima di accendersi o spegnersi al variare della luce.
Grazie per le info.

Elettrotecnica e non solo (admin)
Un gatto tra gli elettroni (IsidoroKZ)
Esperienza e simulazioni (g.schgor)
Moleskine di un idraulico (RenzoDF)
Il Blog di ElectroYou (webmaster)
Idee microcontrollate (TardoFreak)
PICcoli grandi PICMicro (Paolino)
Il blog elettrico di carloc (carloc)
DirtEYblooog (dirtydeeds)
Di tutto... un po' (jordan20)
AK47 (lillo)
Esperienze elettroniche (marco438)
Telecomunicazioni musicali (clavicordo)
Automazione ed Elettronica (gustavo)
Direttive per la sicurezza (ErnestoCappelletti)
EYnfo dall'Alaska (mir)
Apriamo il quadro! (attilio)
H7-25 (asdf)
Passione Elettrica (massimob)
Elettroni a spasso (guidob)
Bloguerra (guerra)



