Buongiorno a tutti, sono nuovo del forum e mi sono iscritto per essere aggiornato sui vari argomenti di elettronica ed elettrotecnica in generale.
Ho un quesito da sottoporvi, devo riconoscere in automatico la frequenza di rete se è 50/60 Hz con qualche componente elettronico tradizionale l'identificazione deve essere effettuata sulla normale rete 220 V (tramite trasformatore) e darmi un segnale logico di 0/1 a seconda se la frequenza è 50 o 60 Hz.
In attesa di una Vs. risposta saluto e ringrazio.
Giuliano
Riconoscere 50/60 Hz
Moderatori:
carloc,
g.schgor,
BrunoValente,
IsidoroKZ
14 messaggi
• Pagina 1 di 2 • 1, 2
0
voti
Se ti interessa un alternativa,la maggior parte dei multimetri digitali in commercio dispongono anche di un frequenzimetro che potresti tranquillamente utilizzare per verificare la frequenza di rete del distributore.
Scusa la domanda sciocca ma la frequenza del distributore di rete elettrica nazionale e' di 50Hz a cosa ti serve misurare una frequenza diversa?
Scusa la domanda sciocca ma la frequenza del distributore di rete elettrica nazionale e' di 50Hz a cosa ti serve misurare una frequenza diversa?
⋮ƎlectroYou
-

stefanob70
14,1k 5 11 13 - Master EY

- Messaggi: 3190
- Iscritto il: 14 lug 2012, 13:14
- Località: Roma
5
voti
Puoi usare un Ne567.(tone decoder/PLL)
- Il suo VCO lo fai oscillare a 50Hz (funziona anche afrequenze bassisime.
- In ingresso gli applichi, opportunamente condizionato, una frequenza di 50Hz
- otterai un indicazione di "aggancio" che ti dirà che il segnale è a 50Hz.
In caso di nessuna indicazione, vuol dire che non hai alcun segnale in ingresso oppure che il segnale è a 60Hz
Ciao
Giorgio
- Il suo VCO lo fai oscillare a 50Hz (funziona anche afrequenze bassisime.
- In ingresso gli applichi, opportunamente condizionato, una frequenza di 50Hz
- otterai un indicazione di "aggancio" che ti dirà che il segnale è a 50Hz.
In caso di nessuna indicazione, vuol dire che non hai alcun segnale in ingresso oppure che il segnale è a 60Hz
Ciao
Giorgio
-

giorgio25760
2.310 1 3 5 - G.Master EY

- Messaggi: 1700
- Iscritto il: 6 dic 2009, 17:02
- Località: Brescia
0
voti
giorgio25760 ha scritto:Puoi usare un Ne567.(tone decoder/PLL)..
Concordo, è un integrato vecchissimo ma per queste cose va bene.
-

BrunoValente
39,6k 7 11 13 - G.Master EY

- Messaggi: 7796
- Iscritto il: 8 mag 2007, 14:48
0
voti
BrunoValente ha scritto:è un integrato vecchissimo ma per queste cose va bene.
già, noi della vecchia guardia........
Ciao
Giorgio
-

giorgio25760
2.310 1 3 5 - G.Master EY

- Messaggi: 1700
- Iscritto il: 6 dic 2009, 17:02
- Località: Brescia
0
voti
giorgio25760 ha scritto:BrunoValente ha scritto:è un integrato vecchissimo ma per queste cose va bene.
già, noi della vecchia guardia........
Pensa un po', io con quell'integrato ci ho giocato quando lavoravo all'università, cioè negli anni dal 1976 al 1979
-

BrunoValente
39,6k 7 11 13 - G.Master EY

- Messaggi: 7796
- Iscritto il: 8 mag 2007, 14:48
0
voti
Voto anch'io per il 567 con alcuni suggerimenti:
Leggi bene il datasheet per dimensionare il circuito, 60 Hz è solo il 20% in più di 50Hz, devi cercare di mantenere la banda di aggancio abbastanza stretta per non fare agganciare il tutto anche al 60Hz.
Dovrai anche fare in modo che la frequenza generata dal VCO interno sia il più possibile stabile, se si scosta dalla frequenza desiderata potrebbe agganciare il 60Hz se sale o non agganciare del tutto il 50Hz se scende.
Un'alternativa al 567, ma serve qualche componente in più, potrebbe essere un circuito a monostabile retriggerato usato come missing pulse detector.
Leggi bene il datasheet per dimensionare il circuito, 60 Hz è solo il 20% in più di 50Hz, devi cercare di mantenere la banda di aggancio abbastanza stretta per non fare agganciare il tutto anche al 60Hz.
Dovrai anche fare in modo che la frequenza generata dal VCO interno sia il più possibile stabile, se si scosta dalla frequenza desiderata potrebbe agganciare il 60Hz se sale o non agganciare del tutto il 50Hz se scende.
Un'alternativa al 567, ma serve qualche componente in più, potrebbe essere un circuito a monostabile retriggerato usato come missing pulse detector.
1
voti
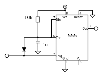
Giusto per un guizzo, anche se probabilmente è migliore l'idea proposta precedentemente, ho simulato questo , alimentato a 12V....
la cui simulazione, a 50Hz è questa:
e la simulazione a 60Hz questa:
l'uscita è ovviamente il segnale rosso; che rivelato da il controllo sulla freq da leggere, importante notare anche che sostituendo il resistore da 10K con un trimmer (o meglio serie trimmer-resistenza) si può tarare il circuito.
sicuramente ci si può lavorare su per ottimizzare il tutto, (ma ora non ho tempo), il difetto, data la semplicità del circuito, il segnale in ingresso deve avere bassa impedenza per funzionare.
ma per una curiosità sul campo si può provare.
poi pensavo anche ad un filtro passabasso centrato su 55Hz, ed anche questo rivelato in uscita, come sopra per curiosità di testarlo.
saluti.
la cui simulazione, a 50Hz è questa:
e la simulazione a 60Hz questa:
l'uscita è ovviamente il segnale rosso; che rivelato da il controllo sulla freq da leggere, importante notare anche che sostituendo il resistore da 10K con un trimmer (o meglio serie trimmer-resistenza) si può tarare il circuito.
sicuramente ci si può lavorare su per ottimizzare il tutto, (ma ora non ho tempo), il difetto, data la semplicità del circuito, il segnale in ingresso deve avere bassa impedenza per funzionare.
ma per una curiosità sul campo si può provare.
poi pensavo anche ad un filtro passabasso centrato su 55Hz, ed anche questo rivelato in uscita, come sopra per curiosità di testarlo.
saluti.
-

lelerelele
4.899 3 7 9 - Master

- Messaggi: 5505
- Iscritto il: 8 giu 2011, 8:57
- Località: Reggio Emilia
0
voti
Nello schema del post [8] c'è un errore: il pin 4 del 555 va collegato a +V e non a GND.
Ciao,
Pietro.
Ciao,
Pietro.
-

PietroBaima
90,7k 7 12 13 - G.Master EY

- Messaggi: 12206
- Iscritto il: 12 ago 2012, 1:20
- Località: Londra
14 messaggi
• Pagina 1 di 2 • 1, 2
Chi c’è in linea
Visitano il forum: Nessuno e 202 ospiti

Elettrotecnica e non solo (admin)
Un gatto tra gli elettroni (IsidoroKZ)
Esperienza e simulazioni (g.schgor)
Moleskine di un idraulico (RenzoDF)
Il Blog di ElectroYou (webmaster)
Idee microcontrollate (TardoFreak)
PICcoli grandi PICMicro (Paolino)
Il blog elettrico di carloc (carloc)
DirtEYblooog (dirtydeeds)
Di tutto... un po' (jordan20)
AK47 (lillo)
Esperienze elettroniche (marco438)
Telecomunicazioni musicali (clavicordo)
Automazione ed Elettronica (gustavo)
Direttive per la sicurezza (ErnestoCappelletti)
EYnfo dall'Alaska (mir)
Apriamo il quadro! (attilio)
H7-25 (asdf)
Passione Elettrica (massimob)
Elettroni a spasso (guidob)
Bloguerra (guerra)



pigreco]=π