Saluti a tutti,
vorrei realizzare un sistema per scambiare calore usando una cella di peltier del tipo TEC1-12706 http://www.hebeiltd.com.cn/peltier.datasheet/TEC1-12706.pdf. Impongo sul lato caldo una temperatura di 25°C facendo circolare acqua e dissipando il calore in uno scambiatore acqua/aria. Alimentando le celle a 12V mi aspetto che su ogni cella passino al massimo 4,5A.
Volendo controllare ogni cella con un segnale PWM, sarebbe possibile utilizzare un LMD18245? datasheet qui http://www.ti.com.cn/cn/lit/ds/symlink/lmd18245.pdf
Esiste un componente che permetta di utilizzare 4,5A? Naturalmente dissipandone adeguatamente il calore.
Grazie in anticipo!
Array celle di Peltier
Moderatori:
carloc,
g.schgor,
BrunoValente,
IsidoroKZ
12 messaggi
• Pagina 1 di 2 • 1, 2
0
voti
Scus
scusa, ma perché poni la domanda quando sai già la risposta?
Credo inoltre che il PWM non sia la soluzione migliore da adottare. Viste le correnti in gioco sarebbe meglio controllare la cella in corrente. (correggetemi se sbaglio!)
PS: nel regolamento del forum è specificato molto bene il corretto metodo per allegare i files.
scipiusbarbatus ha scritto:Volendo controllare ogni cella con un segnale PWM, sarebbe possibile utilizzare un LMD18245? datasheet qui http://www.ti.com.cn/cn/lit/ds/symlink/lmd18245.pdf
Esiste un componente che permetta di utilizzare 4,5A? Naturalmente dissipandone adeguatamente il calore.
Grazie in anticipo!
scusa, ma perché poni la domanda quando sai già la risposta?
Credo inoltre che il PWM non sia la soluzione migliore da adottare. Viste le correnti in gioco sarebbe meglio controllare la cella in corrente. (correggetemi se sbaglio!)
PS: nel regolamento del forum è specificato molto bene il corretto metodo per allegare i files.
0
voti
Grazie stefDrums.
Chiedo scusa per non aver seguito il metodo corretto di allegare i file.
Non ho capito bene la risposta. Come posso regolare la cella in corrente senza una PWM?
Chiedo scusa per non aver seguito il metodo corretto di allegare i file.
Non ho capito bene la risposta. Come posso regolare la cella in corrente senza una PWM?
-

scipiusbarbatus
35 3 - Messaggi: 38
- Iscritto il: 21 lug 2012, 18:12
0
voti
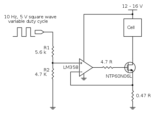
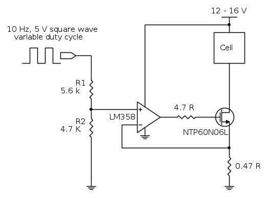
In questo particolare caso puoi alimentare le celle a 12 V ed utilizzare una resistenza corazzata da 0.47 Ω in serie. Misura la corrente che circola, se dovesse essere insufficiente credo tu possa rimuoverla (misura poi nuovamente la corrente che circola).
In questa maniera la corrente scende con la temperatura e il gradiente dovrebbe restringersi, tuttavia di quest'ultimo fatto non ne ho la certezza.
Il fatto è che 12 V sono inclusi nella zona di lavoro e la pendenza delle rette nel datasheet, nonché la retroazione negativa del dispositivo, dovrebbero garantirti una certa sicurezza senza una resistenza limitatrice.
Certo è che un controllo in corrente metterebbe ogni dubbio a tacere...
In questa maniera la corrente scende con la temperatura e il gradiente dovrebbe restringersi, tuttavia di quest'ultimo fatto non ne ho la certezza.
Il fatto è che 12 V sono inclusi nella zona di lavoro e la pendenza delle rette nel datasheet, nonché la retroazione negativa del dispositivo, dovrebbero garantirti una certa sicurezza senza una resistenza limitatrice.
Certo è che un controllo in corrente metterebbe ogni dubbio a tacere...
-

marioursino
5.687 3 9 13 - G.Master EY

- Messaggi: 1598
- Iscritto il: 5 dic 2009, 4:32
0
voti
Penso si possano alimentare tranquillamente a 12V, si deve fare attenzione che le temperature di entrambe le facce rimangano all'interno dei campi consentiti.
Vista l'inerzia termica molto elevata credo che sia conveniente un comando PWM a bassissima frequenza, 10-20Hz o anche meno, non avrebbe senso complicarsi la vita con commutazioni ad alta frequenza.
Vista l'inerzia termica molto elevata credo che sia conveniente un comando PWM a bassissima frequenza, 10-20Hz o anche meno, non avrebbe senso complicarsi la vita con commutazioni ad alta frequenza.
-

BrunoValente
39,6k 7 11 13 - G.Master EY

- Messaggi: 7796
- Iscritto il: 8 mag 2007, 14:48
0
voti
Grazie ad entrambi,
per la PWM ok, ma che dispositivo posso usare se LMD18245 non va bene a causa della corrente massima a 3,5A?
per la PWM ok, ma che dispositivo posso usare se LMD18245 non va bene a causa della corrente massima a 3,5A?
-

scipiusbarbatus
35 3 - Messaggi: 38
- Iscritto il: 21 lug 2012, 18:12
0
voti
scipiusbarbatus ha scritto:Grazie ad entrambi,
per la PWM ok, ma che dispositivo posso usare se LMD18245 non va bene a causa della corrente massima a 3,5A?
un qualsiasi mosfet in grado di far circolare la corrente che ti serve e di dissipare la potenza assorbita. ce ne sono a migliaia sui siti dei produttori (ST, Analog Devices, Linear, ON semiconductor, Diodes INC, Maxim, NXP, Infineon, ecc...)
4
voti
Come mai questo LMD18245?
Allora, visto che c'è bisogno di un controllo PWM facciamo le cose fatte bene. Controlliamo la cella in corrente:
Puoi controllare la corrente che circola nella cella con il partitore di sinistra. In particolare

Allora, visto che c'è bisogno di un controllo PWM facciamo le cose fatte bene. Controlliamo la cella in corrente:
Puoi controllare la corrente che circola nella cella con il partitore di sinistra. In particolare

-

marioursino
5.687 3 9 13 - G.Master EY

- Messaggi: 1598
- Iscritto il: 5 dic 2009, 4:32
0
voti
Grazie mille marioursino!!!!
La necessità del H-bridge nasce dal mantenere la possibilità d'invertire la polarità della cella, per scegliere se fare caldo o freddo.
Secondo te sarebbe possibile modificare in modo semplice il circuito che hai riportato per invertire la polarità?
La necessità del H-bridge nasce dal mantenere la possibilità d'invertire la polarità della cella, per scegliere se fare caldo o freddo.
Secondo te sarebbe possibile modificare in modo semplice il circuito che hai riportato per invertire la polarità?
-

scipiusbarbatus
35 3 - Messaggi: 38
- Iscritto il: 21 lug 2012, 18:12
0
voti
scipiusbarbatus ha scritto:Grazie mille marioursino!!!!
La necessità del H-bridge nasce dal mantenere la possibilità d'invertire la polarità della cella, per scegliere se fare caldo o freddo.
Secondo te sarebbe possibile modificare in modo semplice il circuito che hai riportato per invertire la polarità?
ma non hai mai parlato di invertire la polarità, ne di un H bridge. Per vavore, descrivi bene quali sono le specifiche di progetto, in modo tale da indirizzare correttamente la progettazione del circuito di controllo.
12 messaggi
• Pagina 1 di 2 • 1, 2
Chi c’è in linea
Visitano il forum: Nessuno e 36 ospiti

Elettrotecnica e non solo (admin)
Un gatto tra gli elettroni (IsidoroKZ)
Esperienza e simulazioni (g.schgor)
Moleskine di un idraulico (RenzoDF)
Il Blog di ElectroYou (webmaster)
Idee microcontrollate (TardoFreak)
PICcoli grandi PICMicro (Paolino)
Il blog elettrico di carloc (carloc)
DirtEYblooog (dirtydeeds)
Di tutto... un po' (jordan20)
AK47 (lillo)
Esperienze elettroniche (marco438)
Telecomunicazioni musicali (clavicordo)
Automazione ed Elettronica (gustavo)
Direttive per la sicurezza (ErnestoCappelletti)
EYnfo dall'Alaska (mir)
Apriamo il quadro! (attilio)
H7-25 (asdf)
Passione Elettrica (massimob)
Elettroni a spasso (guidob)
Bloguerra (guerra)

