da
guid » 24 ott 2014, 22:37
grazie Carlo, molto chiaro come sempre
farò come mi suggerisci anche perché, effettivamente, lo reputo un metodo corretto per approcciarsi al circuito :)
una volta che avrò fatto tutti i dovuti calcoli ve li mostrerò!
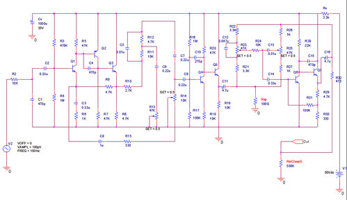
per avere un riscontro pratico con il circuito l'ho simulato con Spice...
vi ho allegato lo schema circuitale completo ridisegnato
(come ha giustamente suggerito Carlo è bene dare un nome a tutti i componenti

)
ho aggiunto Rsp perché altrimenti spice faceva i capricci ma essendo di 100G (ahahah) è come se fosse un corto.
Ho dovuto aggiungere anche RinClassD altrimenti spice considerava la porta "out" come un floating point...
(anche se effettivamente non conosco quanto possa valere la Rin di un classeD)
principalmente riscontro 2 grandi perplessità...
1 dal punto di vista della polarizzazione parlando con SediciAmpere avevamo detto che la caduta di potenziale lungo Rv era di circa solo qualche volt ma da Spice è evidente che passa da 50V a circa 25V!
com'è possibile? Il mio principale dubbio iniziale si ripresenta più aggressivo che mai!
dunque devo trovare la Req che vede l'alimentatore nel circuito...
qualcuno saprebbe dirmi indicativamente come trovarla?
...ho delle difficoltà nell'imporre il ragionamento...
2 ho simulato un ingresso sinusoidale di frequenza 150Hz e di ampiezza 100pV per riprodurre un generico segnale di basso. Premetto che ho sbagliato unità di misura ( che vergogna, me ne sono accorto solo adesso

) in quanto un segnale di basso generico ha un ampiezza di picco di circa 100mV e non 100pVolt, ma il risultato ottenuto è molto simile. In pratica in uscita ho una tensione come quella descritta dal grafico postato. E' normale che abbia in uscita ad un preamplificatore una situazione del genere? non avrei dovuto avere solo una sinusoide amplificata? (al più sfasata?)
oppure ho semplicemente sbagliato ad usare la simulazione?
ciao e buonanotte :)