Eccitazione diseccitazione Triac
Moderatori:
carloc,
g.schgor,
BrunoValente,
IsidoroKZ
12 messaggi
• Pagina 1 di 2 • 1, 2
0
voti
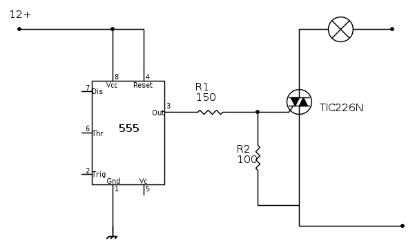
Salve amici, vorrei risolvere un problema. Devo far spegnere/accendere la lampadina rispettivamente quando il valore sul piedino 3 del ne555 va su e giù. In uscita al piedino 3 del ne555 si ha 11,9v il triac è eccitato, e quando sul piedino del ne555 torna allo 0v il trac non diseccita. Ho provato anche a variare i valori dei resistori R1 e R2 ma niente da fare, la lampadina la trovo sempre accesa e non si spegne. Dove sbaglio?
0
voti
La lampadina è alimentata in AC, vero? Altrimenti sarà difficile spegnere il triac
Detto questo, a cosa ti serve R2? Porta il gate del triac sempre alla tensione del riferimento dell'alimentazione della lampadina (A1). Cosa succede a triac spento con la tensione tra gate e A2?
Boiler
Detto questo, a cosa ti serve R2? Porta il gate del triac sempre alla tensione del riferimento dell'alimentazione della lampadina (A1). Cosa succede a triac spento con la tensione tra gate e A2?
Boiler
0
voti
si, la tensione della lampadina è a 220 V ac
ho tolto la R2 ma non vedo cambiamenti
Non ho capito bene la domanda... comunque ho provato anche a mettere in tensione la lampadina con il gate del triac scollegato... la lampadina si accende uguale
ho tolto la R2 ma non vedo cambiamenti
boiler ha scritto: Cosa succede a triac spento con la tensione tra gate e A2?
Non ho capito bene la domanda... comunque ho provato anche a mettere in tensione la lampadina con il gate del triac scollegato... la lampadina si accende uguale
0
voti
Il problema è che la tensione su A1 viene imposta all'uscita del 555, che "sposta" di conseguenza tutta la sua alimentazione.
Ti serve un riferimento comune.
Se sia normale che il triac vada in conduzione con il gate flottante non lo so, non conosco questi componenti così a fondo.
Boiler
Ti serve un riferimento comune.
Se sia normale che il triac vada in conduzione con il gate flottante non lo so, non conosco questi componenti così a fondo.
Boiler
1
voti
Per non collegare la parte di controllo con l'alimentazione alternata
si utilizza il photo-diac(con zero-crossing).
si utilizza il photo-diac(con zero-crossing).
0
voti
g.schgor ha scritto:Per non collegare la parte di controllo con l'alimentazione alternata
si utilizza il photo-diac.
si lo so... ma leggendo il datasheet del tic226n supporta la parte di controllo con l'alternata...o sbaglio?
http://pdf.datasheetcatalog.com/datashe ... Xuqxvy.pdf
0
voti
Ciao
max1971, sei certo che il Triac non si disattivi ?
qual è la frequenza del segnale (ammesso ci sia un'onda quadra in uscita dal pin 3, non so se lo schema riportato corrisponde a quello in prova) applicato al Gate ?
Saluti
qual è la frequenza del segnale (ammesso ci sia un'onda quadra in uscita dal pin 3, non so se lo schema riportato corrisponde a quello in prova) applicato al Gate ?
Saluti
W - U.H.F.
-

WALTERmwp
30,2k 4 8 13 - G.Master EY

- Messaggi: 8986
- Iscritto il: 17 lug 2010, 18:42
- Località: le 4 del mattino
0
voti
max1971 ha scritto:tic226n supporta la parte di controllo con l'alternata..
Cosa intendi?
Nel tuo schema manca il collegamento del terminale M2 del Triac
con il GND dell'alimentazione del 555 (ma, come detto,
meglio ricorrere all'optoisolamento della parte di controllo)
0
voti
g.schgor ha scritto:Nel tuo schema manca il collegamento del terminale M2 del Triac
con il GND
Scusa g.schgor, nella fretta non ho completato il gnd...
la lampadina si accende ma non si spegne...
Ho anche verificato il triac in questo modo
collegando al 220 V senza niente connesso al gate, la lampadina si accende... penso forse in questo modo dovrebbe essere spenta o è il triac andato?
12 messaggi
• Pagina 1 di 2 • 1, 2
Chi c’è in linea
Visitano il forum: Nessuno e 181 ospiti

Elettrotecnica e non solo (admin)
Un gatto tra gli elettroni (IsidoroKZ)
Esperienza e simulazioni (g.schgor)
Moleskine di un idraulico (RenzoDF)
Il Blog di ElectroYou (webmaster)
Idee microcontrollate (TardoFreak)
PICcoli grandi PICMicro (Paolino)
Il blog elettrico di carloc (carloc)
DirtEYblooog (dirtydeeds)
Di tutto... un po' (jordan20)
AK47 (lillo)
Esperienze elettroniche (marco438)
Telecomunicazioni musicali (clavicordo)
Automazione ed Elettronica (gustavo)
Direttive per la sicurezza (ErnestoCappelletti)
EYnfo dall'Alaska (mir)
Apriamo il quadro! (attilio)
H7-25 (asdf)
Passione Elettrica (massimob)
Elettroni a spasso (guidob)
Bloguerra (guerra)





